Портальный Фрезер 20х15 см на печатных деталях.

Фрезеры, лазеры, квадрокоптеры ...
Аватара пользователя
antobel
Сообщения: 1327
Зарегистрирован: 06 июл 2017, 20:36
Имя: Антон
Откуда: з Владимирщины
Благодарил (а): 43 раза
Поблагодарили: 83 раза
Контактная информация:

Re: Портальный Фрезер 20х15 см на печатных деталях.

Непрочитанное сообщение antobel » 04 фев 2021, 18:59

Lenivo писал(а):
04 фев 2021, 09:15
А пластик какой?
PET-G от местного производителя - h-t-p
печатал на скорости 40 со 100% заполнением - долго зато на века :)
Собрал три Sprinter"а, и один разобрал, FriBot-Max-Pro так и не собрал, собираю 2626 техно...

Аватара пользователя
Lenivo
Сообщения: 1817
Зарегистрирован: 25 май 2017, 12:46
Имя: Александр
Благодарил (а): 92 раза
Поблагодарили: 179 раз

Re: Портальный Фрезер 20х15 см на печатных деталях.

Непрочитанное сообщение Lenivo » 05 фев 2021, 08:02

antobel писал(а):
04 фев 2021, 18:59
PET-G от местного производителя - h-t-p
печатал на скорости 40 со 100% заполнением - долго зато на века
Мне 100% заполнение не нравится - максимум 70%..... Но обычно печатаю соплом 0,8 в два периметра с тремя слоями сверху и снизу, слоем 0,4 мм с 30-40% заполнением - получается самый крепкий конструктив из PET-G. А перепробовал очень много настроек.

Аватара пользователя
Lenivo
Сообщения: 1817
Зарегистрирован: 25 май 2017, 12:46
Имя: Александр
Благодарил (а): 92 раза
Поблагодарили: 179 раз

3d модель 4-х кулачкового патрона 65 мм на вал 8 мм

Непрочитанное сообщение Lenivo » 07 фев 2021, 17:24

Вот нарисовал модель
3d модель четырёх кулачкового патрона кулачкового патрона 65 мм на вал 8 мм
В использованы винты на 4 мм и гайки к ним. Он не самоцентрирующийся - им удобно зажимать квадратные и прямоугольные заготовки.
4-х кулачковый патрон 65 мм на вал 8 мм 2.JPG
4-х кулачковый патрон 65 мм на вал 8 мм 1.JPG
Спойлер
4_kulach_patron_kul.JPG
4_kulach_patron_kul_2.JPG
4_kulach_patron_osnov.JPG
4_kulach_patron_plan_shaiba.JPG
Файл с моделями.
4_x_kul_patron.zip
(62.47 КБ) 348 скачиваний

Аватара пользователя
Lenivo
Сообщения: 1817
Зарегистрирован: 25 май 2017, 12:46
Имя: Александр
Благодарил (а): 92 раза
Поблагодарили: 179 раз

Re: Портальный Фрезер 20х15 см на печатных деталях.

Непрочитанное сообщение Lenivo » 09 фев 2021, 10:03

4-х кулачковый патрон 65 мм на вал 8 мм 5.JPG
4-х кулачковый патрон 65 мм на вал 8 мм 4.JPG
4-х кулачковый патрон 65 мм на вал 8 мм 3.JPG

Аватара пользователя
Lenivo
Сообщения: 1817
Зарегистрирован: 25 май 2017, 12:46
Имя: Александр
Благодарил (а): 92 раза
Поблагодарили: 179 раз

Re: Портальный Фрезер 20х15 см на печатных деталях.

Непрочитанное сообщение Lenivo » 25 фев 2021, 06:44

Приехал металлический патрон, вал на 15 мм с отверстием 9 мм с резьбой под данный патрон и шкив на 15 мм и ремень GT2.
3-х кулачковый патрон 65 мм на вал 15 мм 4.JPG
3-х кулачковый патрон 65 мм на вал 15 мм 1.JPG
3-х кулачковый патрон 65 мм на вал 15 мм 2.JPG
3-х кулачковый патрон 65 мм на вал 15 мм 3.JPG
Сейчас буду думать искать подшипники подходящие и думать переделывать переднюю бабку у этого станочка или заделать другой на цилиндрических рельсах 12 мм, длиной 40 см.

Vikent
Сообщения: 808
Зарегистрирован: 31 янв 2019, 23:09
Имя: Виктор
Откуда: Королёв
Благодарил (а): 31 раз
Поблагодарили: 90 раз

Re: Портальный Фрезер 20х15 см на печатных деталях.

Непрочитанное сообщение Vikent » 26 фев 2021, 18:55

Lenivo писал(а):
25 фев 2021, 06:44
переделывать переднюю бабку у этого станочка или заделать другой
Делать другой. Металлический. Если не ошибаюсь, на Ютуб-канале "Мне интересно" видел маленький станочек из металла с таким патроном.

Аватара пользователя
Lenivo
Сообщения: 1817
Зарегистрирован: 25 май 2017, 12:46
Имя: Александр
Благодарил (а): 92 раза
Поблагодарили: 179 раз

Re: Портальный Фрезер 20х15 см на печатных деталях.

Непрочитанное сообщение Lenivo » 26 фев 2021, 20:17

Vikent писал(а):
26 фев 2021, 18:55
Делать другой. Металлический. Если не ошибаюсь, на Ютуб-канале "Мне интересно" видел маленький станочек из металла с таким патроном.
Лучше купить, что-нибудь пром изготовления.
Токарный из пластика 40-  25 02 2021.JPG
Токарный из пластика 41-  25 02 2021.JPG
Токарный из пластика 42-  25 02 2021.JPG
Токарный из пластика 43-  25 02 2021.JPG
Выглядит лучше, чем работает.
Пластик и дерево ещё куда ни шло - более менее.
А если поставить гвоздь из мягкого железа, то идёт вибрация и весь станок начинает восьмёркой изгибать....
Зато игрушка - удовольствия масса....Но это только игрушка....

Аватара пользователя
Lenivo
Сообщения: 1817
Зарегистрирован: 25 май 2017, 12:46
Имя: Александр
Благодарил (а): 92 раза
Поблагодарили: 179 раз

Re: Портальный Фрезер 20х15 см на печатных деталях.

Непрочитанное сообщение Lenivo » 09 мар 2021, 10:05

Вот видео по переделке
https://youtu.be/9JkD7LqHZu8

Vikent
Сообщения: 808
Зарегистрирован: 31 янв 2019, 23:09
Имя: Виктор
Откуда: Королёв
Благодарил (а): 31 раз
Поблагодарили: 90 раз

Re: Портальный Фрезер 20х15 см на печатных деталях.

Непрочитанное сообщение Vikent » 22 дек 2022, 22:38

Lenivo, Доброго!
Как фрезер поживает? Хотел поинтересоваться, какой софт для моделирования используется.
Сделал из остатков своего 3D-Франкенштейна макет фрезерного станочка - для побаловаться. Прошивка ГРБЛ, Прога для управления станком - Candle. САМ - пробовал Copper Cam и Step Cam. Но этого набора хватает только для работы по плоскости - гравировки, фрезеровки и сверловки печатных плат. А хотелось бы фрезернуть что-то объёмное из деревяшки, или вырезать хитрое окно в пластиковом корпусе. Что не сильно замороченное для этого использовать? В чём создать модель, и в чём по модели создать G-код для объёмной фрезеровки? Или придётся всё же морочиться на АртКам?

Аватара пользователя
3D-SPrinter
Сообщения: 11033
Зарегистрирован: 19 ноя 2015, 14:23
Имя: Андрей
Откуда: Н.Новгород
Благодарил (а): 78 раз
Поблагодарили: 1040 раз
Контактная информация:

Re: Портальный Фрезер 20х15 см на печатных деталях.

Непрочитанное сообщение 3D-SPrinter » 22 дек 2022, 23:07

Vikent писал(а):
22 дек 2022, 22:38
Или придётся всё же морочиться на АртКам?
Старые версии АртКам - самый простой софт для объёмной фрезеровки. Чем старше, тем проще.

Vikent
Сообщения: 808
Зарегистрирован: 31 янв 2019, 23:09
Имя: Виктор
Откуда: Королёв
Благодарил (а): 31 раз
Поблагодарили: 90 раз

Re: Портальный Фрезер 20х15 см на печатных деталях.

Непрочитанное сообщение Vikent » 23 дек 2022, 13:09

3D-SPrinter писал(а):
22 дек 2022, 23:07
Старые версии АртКам
Покурил тему. Понял, что надо ставить АртКам 2012. 2008 ругают за глючность, а 2018 за перегруженность и тормознутость, особенно на старых машинах.

Аватара пользователя
Lenivo
Сообщения: 1817
Зарегистрирован: 25 май 2017, 12:46
Имя: Александр
Благодарил (а): 92 раза
Поблагодарили: 179 раз

Re: Портальный Фрезер 20х15 см на печатных деталях.

Непрочитанное сообщение Lenivo » 30 мар 2023, 08:28

Вот очень простая программа

"ASPIRE" - всё тоже, что и в АртКаме, только нужное и нет мудрённых путей, когда непонятно куда идти и чего делать, а потом через месяц всё забыл и снова мучайся.
Единственно надо постпроцессор подобрать подходящий ..... есть там моменты не очень понятные, но всё преодолевается.
Создание файлов фрезеровки.JPG
Фрезер_портал_10_12_2020 41.JPG
Фрезер_портал_10_12_2020 37.JPG

Vikent
Сообщения: 808
Зарегистрирован: 31 янв 2019, 23:09
Имя: Виктор
Откуда: Королёв
Благодарил (а): 31 раз
Поблагодарили: 90 раз

Re: Портальный Фрезер 20х15 см на печатных деталях.

Непрочитанное сообщение Vikent » 31 мар 2023, 11:56

Lenivo писал(а):
30 мар 2023, 08:28
"ASPIRE"
Да, есть такая. В итоге её и поставил, и даже уже немного напилил деталей. Самая крупная работа пока - фрезеровка стола для нового фрезерного станочка. Стол 250х180мм. из листа ламинированной ДСП. 20 сквозных отверстий для крепления линейных подшипников и ходовой гайки, 30 сквозных отверстий переменного диаметра (с тремя диаметрами на разной глубине) - для запрессовки резьбовых втулок-грибков для крепления заготовки, вырезка по контуру. Затем переворот и фрезеровка на лицевой стороне углублений под головки винтов крепления подшипников и ходовой гайки. Модель и УП делались в Vectriс Aspire. Фрезеровалось это всё под управлением Candle (бывшая GRBL-Control) на остатках моего первого 3D-печатного Франкенштейна, переделанного в тренировочный макет фрезера, около 4.5 часов кукурузой трёшкой. Быстрее не вышло - мебельные направляющие очень уж хлипкие для такой работы, особенно при полном выдвижении, посему пришлось пилить на минимальных заглублениях и подачах. Не без косяков, но Франкенштейн справился.
Новый станочек в процессе сборки, и рядом со старым (бывшим 3D-принтером):
Спойлер
IMG_20221229_224310.jpg
IMG_20230101_194347.jpg
IMG_20230116_080409.jpg
Фрезеровка стола для нового на старом:
Спойлер
IMG_20230114_152745.jpg
Собранный стол на новом:
Спойлер
IMG_20230116_080446.jpg
IMG_20230116_080503.jpg
IMG_20230116_080556.jpg
Последние фото. Добавлена электроника, мотор шпинделя, кабельные цепи на осях Х У, прижимы:
Спойлер
IMG_20230126_214958.jpg
IMG_20230126_215028.jpg
Но до конца пока так и не собран. :D
Lenivo писал(а):
30 мар 2023, 08:28
Единственно надо постпроцессор подобрать подходящий ..... есть там моменты не очень понятные, но всё преодолевается.
Тоже пришлось поковыряться. В итоге подобрал из готовых в самой программе, но чуть подкорректировал косяки и сохранил под новым именем для себя.
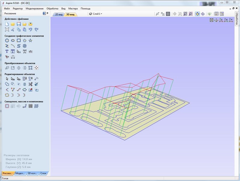
Вижу в окне Aspire печатную плату. Мне их удобнее делать через StepCam. Уже немного попилил их на новом станочке. Пока только черновики для тренировки и отработки режимов.

Аватара пользователя
Lenivo
Сообщения: 1817
Зарегистрирован: 25 май 2017, 12:46
Имя: Александр
Благодарил (а): 92 раза
Поблагодарили: 179 раз

Re: Портальный Фрезер 20х15 см на печатных деталях.

Непрочитанное сообщение Lenivo » 31 мар 2023, 13:30

Vikent писал(а):
31 мар 2023, 11:56
Тоже пришлось поковыряться. В итоге подобрал из готовых в самой программе, но чуть подкорректировал косяки и сохранил под новым именем для себя.
Если не затруднит выложите архив с вашим постпроцессором. Только напишите в файле подробно, что это постпроцессор для CANDLE lkz ASPIRE - чтобы поиском народ находил этот файл. Полезная штука.
Vikent писал(а):
31 мар 2023, 11:56
Вижу в окне Aspire печатную плату. Мне их удобнее делать через StepCam. Уже немного попилил их на новом станочке. Пока только черновики для тренировки и отработки режимов.
Интересно посмотреть , что у вас получается - у меня пока не очень. Получается протравить проще, чем фрезеровать.

Есть ещё условно бесплатная программа Estlcam11 - жует файлы гравировки .plt печатных плат от Sprint-Layout 6.0.
Но программа жутко неудобная и там есть счётчик бесплатных копий.
Модель платы2.JPG
Фрезер_портал_01_12_2020 24.JPG
Фрезер_портал_10_12_2020 55.JPG
спец фрезы пришли, уже две запорол, а качества не добился. а Крутую и очень фрезу уронил-у ней кончик сломался - из карбида кремния -как сверло 0,7 мм, но с хвостовиком 3,2 мм...и это не бор для прочистки сопел, а именно фреза.

Аватара пользователя
Lenivo
Сообщения: 1817
Зарегистрирован: 25 май 2017, 12:46
Имя: Александр
Благодарил (а): 92 раза
Поблагодарили: 179 раз

Re: Портальный Фрезер 20х15 см на печатных деталях.

Непрочитанное сообщение Lenivo » 31 мар 2023, 13:44

Фрезер_портал__2023 25.JPG
Фрезер_портал__2023 24.JPG
а травленая такая
Умножитель_FIN_ ver_3_4_26_03_2022 .JPG

Ответить

Вернуться в «Другие наши интересные проекты»

Яндекс.Метрика