Вариация "SmartrapCore" на рельсах [Lenivo]
- Lenivo
- Сообщения: 1817
- Зарегистрирован: 25 май 2017, 12:46
- Имя: Александр
- Благодарил (а): 92 раза
- Поблагодарили: 179 раз
Re: Строю свой первый 3D принтер, есть куча вопросов
Крепление ремней к печатающей головке XY-core:
https://www.thingiverse.com/thing:2265585
Так как ремни у двигателей разные, нашёл вариант расположения ремней сверху и с низу рельсы - что позволяет уйти от двух уровневой схемы к одноуровневой.
https://www.thingiverse.com/thing:2314644
https://www.thingiverse.com/thing:2265585
Так как ремни у двигателей разные, нашёл вариант расположения ремней сверху и с низу рельсы - что позволяет уйти от двух уровневой схемы к одноуровневой.
https://www.thingiverse.com/thing:2314644
- Lenivo
- Сообщения: 1817
- Зарегистрирован: 25 май 2017, 12:46
- Имя: Александр
- Благодарил (а): 92 раза
- Поблагодарили: 179 раз
Re: Строю свой первый 3D принтер, есть куча вопросов
Блин внутренняя жаба давит - конструкторская дилемма. Если идти по проекту , который взял за основу -ремни внутри корпуса и ниже балки, а двигатели на стенках корпуса по бокам - то по оси Х вместо 34 см расстояния между крайними положениями сопла получаем 29 см. (по У почему то получилось 25см всего, по Z тоже 28 см, но тут рельсы всего 30 см, а не 40 см как по XY ). Можно уйти на два других конструктива -второй конструктив движки вне корпуса на задней стенке - тогда надо делать отверстие в задней стенке для пропуска ремней, а самое главное ремни буду спереди и их тогда надо закрывать верхней поперечиной(спереди сверху) -теряется весь смысл такого конструктива - тогда проще было делать всю кинематику на одном щите , а для рабочей зоны делать квадратный вырез.
А третий путь все ремни делать сверху снаружи - это мне пока не нравится, так как общие габариты резко вырастают -и принтер уже в запланированное место не встанет.
И ведь рассматривал базовый проект перед стартом - но этот момент как мимо внимания прошел - хоть вот сейчас фото смотрю - там четко видны конструктивные особенности ограничения по Х.
Внутренне, получается так - делать по базовому варианту, после старта и понимания на каких скоростях будет тянуться каретка ( то бишь, оставлять ли шпули с этим маленьким диаметром или переходить на больший?) можно будет напечатать конструкционные элементы: движки установить перевернутыми над ресльсой оси "У" спереди, ремни пустить над рельсой. рельсу Х переставить на пластину сверху(а не снизу как сейчас стоит) - это позволит по расчетам по х получить 35 см, плюс 1 см добавиться по Z. Но это если вдруг размеров поля печати будет не хватать - вот сейчас , пока не понятно как это будет востребовано. Но если будут все детали напечатаны, то переделка пол дня займёт. Переделать займёт меньше времени, чем прошивку перенастроить.
А третий путь все ремни делать сверху снаружи - это мне пока не нравится, так как общие габариты резко вырастают -и принтер уже в запланированное место не встанет.
И ведь рассматривал базовый проект перед стартом - но этот момент как мимо внимания прошел - хоть вот сейчас фото смотрю - там четко видны конструктивные особенности ограничения по Х.
Внутренне, получается так - делать по базовому варианту, после старта и понимания на каких скоростях будет тянуться каретка ( то бишь, оставлять ли шпули с этим маленьким диаметром или переходить на больший?) можно будет напечатать конструкционные элементы: движки установить перевернутыми над ресльсой оси "У" спереди, ремни пустить над рельсой. рельсу Х переставить на пластину сверху(а не снизу как сейчас стоит) - это позволит по расчетам по х получить 35 см, плюс 1 см добавиться по Z. Но это если вдруг размеров поля печати будет не хватать - вот сейчас , пока не понятно как это будет востребовано. Но если будут все детали напечатаны, то переделка пол дня займёт. Переделать займёт меньше времени, чем прошивку перенастроить.
- Alex Post
- Сообщения: 7028
- Зарегистрирован: 11 янв 2017, 17:22
- Имя: Александр
- Откуда: Брест, РБ
- Благодарил (а): 333 раза
- Поблагодарили: 822 раза
- Контактная информация:
Re: Строю свой первый 3D принтер, есть куча вопросов
Могу только еще раз повторить: для 3д принтера объема 20х20х20см хватает для 99% принтов. А чего не лезет - проще напечатать по частям и склеить. Так что не парься, сантиметр-другой туда-сюда ничего не решает.
Prusa i3 rework - трудится с 2015 года
Черно-оранжевый 3D-SPrinter 232 - https://3deshnik.ru/forum/viewtopic.php?f=21&t=393
Черно-оранжевый 3D-SPrinter 232 - https://3deshnik.ru/forum/viewtopic.php?f=21&t=393
- Lenivo
- Сообщения: 1817
- Зарегистрирован: 25 май 2017, 12:46
- Имя: Александр
- Благодарил (а): 92 раза
- Поблагодарили: 179 раз
Re: Строю свой первый 3D принтер, есть куча вопросов
Примерка ремней . К оси Х крепится по временному варианту - надо будет печатать крепление ремней - в текущем варианте для отладки пойдёт -а для работы слишком близко они к горячей зоне расположены - чуть ли не в контакт.
Боковые ролики , наверно тоже надо будет сделать со смещением - хотя в двух проектах просматривается треугольник в ремнях тоже (там люди этим не заморачиваются), а в одном варианте сделано смещение верхнего и нижнего ролика, чтобы ремни сделать параллельными.
Боковые ролики , наверно тоже надо будет сделать со смещением - хотя в двух проектах просматривается треугольник в ремнях тоже (там люди этим не заморачиваются), а в одном варианте сделано смещение верхнего и нижнего ролика, чтобы ремни сделать параллельными.
-
Shaman
- Сообщения: 1229
- Зарегистрирован: 23 ноя 2016, 22:50
- Имя: Денис
- Откуда: Дубна
- Благодарил (а): 44 раза
- Поблагодарили: 124 раза
Re: Строю свой первый 3D принтер, есть куча вопросов
Мы тут это где то уже обсуждали, но пришли к выводу, что углы, под которыми ремень проходит через шкивы, в процессе работы не должны меняться. Иначе на результате будут искажения и т.д. и т.п. В теории наверное можно рассчитать и с меняющимися углами, только вот надо оно кому...
Когда на форуме переходят на "Вы", в реальной жизни уже давно бьют морду!
- Чиффа
- Сообщения: 378
- Зарегистрирован: 09 июн 2016, 08:04
- Имя: Сергей
- Откуда: Арзамас
- Благодарил (а): 14 раз
- Поблагодарили: 31 раз
Re: Строю свой первый 3D принтер, есть куча вопросов
По скромному опыту эксплуатации Коры скажу: "... фиг с ними, с ремнями! если и будет заметно, то по краям!"
тонкости технологии должны сгладить изменение угла.
Lenivo, каков бюджет сей конструкции? и не хотите ли оформить в отдельный блог?
тонкости технологии должны сгладить изменение угла.
Lenivo, каков бюджет сей конструкции? и не хотите ли оформить в отдельный блог?
DIY принтер, 28х23х18, директ, прямой привод осей.
- Lenivo
- Сообщения: 1817
- Зарегистрирован: 25 май 2017, 12:46
- Имя: Александр
- Благодарил (а): 92 раза
- Поблагодарили: 179 раз
Re: Строю свой первый 3D принтер, есть куча вопросов
В отдельный блог - это к админам. Хотят пускай переносят. Но у буржуев и на известном сайте
https://www.thingiverse.com/thing:651117/#files
Это весьма популярный констуктив первоначального уровня - "SmartrapCore" - только на цилиндиреских осях. Предлагают комплекты напечатанных деталей - все собирается очень быстро. На рельсах тоже делают, но уже напечатанных элементов в наборах не предлагают . И на рельсах делают, в основном, на алюминиевых профилях.
Самое дорогое тут это рельсы , я покупал по 1 т.р. за 12 мм рельсу с подшипником (40 см) и 900 руб за 30 см- наверное 12 мм рельса здесь избыточна, но я то заказывал эти рельсы для апгрейда фрезера, а потом переориентировался на 3 d принтер - так как фрезер невозможно эксплуатировать, нормально, в квартире - шумит, пылит - да и реально, задач-то для него почти нет. Потом напечатаю себе мини фрезер для фрезеровки плат на цилидрических осях. Есть готовые проекты - бери и печатай.
Ролики и шпули - я брал тут, у себя в городе, с рук по 100 рублей за ролик (мне из 10 заказов с е-вау - 7 заказов не пришло за 2 месяца!!!!).
Ремень 100 рублей метр - надо 3метра - остался кусочек 20 см.
Корпус, уголки, 8 мм шпильки, саморезы - 1000 рублей - это всё было куплено и напилено(пилят 8 пилов бесплатно на одну деталь) в ближайшем строительном гипермаркете.
Остальное у меня с фрезера.
Только прикупил здесь в магазине новый импульсный БП на 12А на 12 вольт - 1350 рублей, так как текущий 4,7А - 12вольт - на пределе и при определённых комбинациях кода , когда включаются три двигателя из четырёх и хот енд, одновременно, - Ардуино Мегу сбрасывало. На фрезер его хватало -там этот БП был только на 3 движка, а на принтер - 4 движка и хот енд - его уже не хватает.
Стадартный набор электроники под прошивку Марлин для 3 d принтера - 40usd - (2400 руб.) Ардуино мега, Ramps, драйвера DVR8825, картридер SD-card и экран LCD12864 с энкодером.
Шаговые двигатели NEMA 17 - 17HS4401 - 600 рублей штука ( самая дешевая цена на е-вау на них 400 рублей штука - но до меня по такой цене они не приехали , я покупал их тут у себя в городе с рук).
Итого считаем:
Курс примем - 15 06 2017 - 60 руб за 1 USD (ЦБ РФ 57руб 44 коп за 1 USD )
1. Электроника (Mega, RAMPS,DVR8825, SD-card, LCD12864, концевые выключатели на оси) - 2400 рублей
2. БП 12А , 12 вольт - 1350 руб.
3.Шаговые двигатели - 4 штуки - 2400 рублей.
4.Насадка подавателя прутка - 200 рублей.
5. Печатающая головка (J-head hotend E3D V6 экструдер+вентилятор+тефлоновая трубка) - 10 usd - 600 рублей
6. Подогреваемый столик (Hot Bed)- 500 рублей.
Итого: - это набор для принтера любой конструкции - 7 450 руб.
7. Рельсы 12 мм - 40 см -3 штуки - 3000 руб.
8. Рельсы 12 мм -30 см - 2 штуки- 1800 руб.
9. Ролики (4 шт) и шпули (2 шт) на шаговые дивгатели -600 руб.
10. Ремень 3 метра - 300 рублей.
11. Корпус ЛДСП, уголки, саморезы, 8мм шпилька, подшипники (2 штуки) - 1000 рублей.
Итого всего: 14 150 рублей.
+ Возможно нужен БП или трансформатор для подогреваемого столика -1350 -2500 руб.
+ Пластик - 500 гр. или 1 кг. 600 руб-2000 руб в зависимости от производителя.
+ Кусок стекла на столик(22*22 см, у меня такой готовый есть для старта) - 200 - 400 рублей в стеклорезке.
+ Провода, припой, разъемы, сетевой выключатель, сетевая вилка - 500 -1000 рублей (это обычно есть в наличии дома).
Вот как то так не дешево получается
-
Shaman
- Сообщения: 1229
- Зарегистрирован: 23 ноя 2016, 22:50
- Имя: Денис
- Откуда: Дубна
- Благодарил (а): 44 раза
- Поблагодарили: 124 раза
Re: Строю свой первый 3D принтер, есть куча вопросов
Вы не туда смотрите. На фотах конечно хреново видно, но сдается мне, что ремни, которые идут от балки к задней стенке имеют не прямой угол. При таком раскладе даже натяжение ремней будет меняться в зависимости от положения балки. Сколь я понимаю вааще, ремни, которые подходят к балке, должны образовывать четкую H. На ссылке на фингеверсе кстати, ремни правильно идут.
Но хозяин барин, а работать оно и так как нить будет, я уверен.
Когда на форуме переходят на "Вы", в реальной жизни уже давно бьют морду!
- Lenivo
- Сообщения: 1817
- Зарегистрирован: 25 май 2017, 12:46
- Имя: Александр
- Благодарил (а): 92 раза
- Поблагодарили: 179 раз
Re: Вариация "SmartrapCore" на рельсах [Lenivo]
Подцепил ramps и покрутил движками. Выставил шаги и даже тестовую программку исполнять запустил - все работает и довольно шустро.
Порекомендуйте значения настроек - ускорения скорости, ретракта и т.д. -
Наверняка уже есть отлаженные параметры. Понятно, что потом отстрою свои. Но надо взять , что-то за основу.
Параллельности и углы -будут, когда напечатаю нужные элементы - боковое смещение роликов по оси Х и держатель ремня на каретке с правильным креплением ремней.
А сейчас всё рано ремни снимать - концевики и экструдер буду ставить.
Порекомендуйте значения настроек - ускорения скорости, ретракта и т.д. -
Наверняка уже есть отлаженные параметры. Понятно, что потом отстрою свои. Но надо взять , что-то за основу.
Параллельности и углы -будут, когда напечатаю нужные элементы - боковое смещение роликов по оси Х и держатель ремня на каретке с правильным креплением ремней.
А сейчас всё рано ремни снимать - концевики и экструдер буду ставить.
- Чиффа
- Сообщения: 378
- Зарегистрирован: 09 июн 2016, 08:04
- Имя: Сергей
- Откуда: Арзамас
- Благодарил (а): 14 раз
- Поблагодарили: 31 раз
Re: Вариация "SmartrapCore" на рельсах [Lenivo]
Shaman , печатать будет, а там автор уж сам во всем разберется)))
Ретракт - лучше по калигатору настроить. И вообще, подгон всех параметров печати по нему. Я не со всеми тестами там согласен, да и относительно долго, зато не гадаешь на кофейной гуще что не так.
Базовые ускорения и оставляй. Если сильно колбасить будет, то уменьшаешь ускорения движения. Скорости для совсем первых принтов можно и 40 поставить. Дальше - выше)
Ретракт - лучше по калигатору настроить. И вообще, подгон всех параметров печати по нему. Я не со всеми тестами там согласен, да и относительно долго, зато не гадаешь на кофейной гуще что не так.
DIY принтер, 28х23х18, директ, прямой привод осей.
- AKDZG
- Сообщения: 2206
- Зарегистрирован: 17 окт 2015, 10:00
- Имя: Алексей
- Откуда: Иркутск
- Благодарил (а): 24 раза
- Поблагодарили: 77 раз
Re: Вариация "SmartrapCore" на рельсах [Lenivo]
Я бы ускорения поставил не более 3000
СПринтер 233
Anycubic Mono M7 Pro
Anycubic Mono M7 Pro
- Alex Post
- Сообщения: 7028
- Зарегистрирован: 11 янв 2017, 17:22
- Имя: Александр
- Откуда: Брест, РБ
- Благодарил (а): 333 раза
- Поблагодарили: 822 раза
- Контактная информация:
Re: Вариация "SmartrapCore" на рельсах [Lenivo]
А я бы - менее
для самосбора логично с 1500 где-нибудь начать, а потом увеличивать пока звон не полезет на углах. А может он и на 1500 полезет... Тогда еще уменьшать. У пруши хефестос в родной прошивке 900 что ли ускорение стоит по умолчанию... И ниче так печатает, шустро вполне 
Prusa i3 rework - трудится с 2015 года
Черно-оранжевый 3D-SPrinter 232 - https://3deshnik.ru/forum/viewtopic.php?f=21&t=393
Черно-оранжевый 3D-SPrinter 232 - https://3deshnik.ru/forum/viewtopic.php?f=21&t=393
- Lenivo
- Сообщения: 1817
- Зарегистрирован: 25 май 2017, 12:46
- Имя: Александр
- Благодарил (а): 92 раза
- Поблагодарили: 179 раз
Re: Вариация "SmartrapCore" на рельсах [Lenivo]
Э-э....... у меня на фрезере стояло ускорение 3, потом уменьшил до 1. Сейчас поставил 50 и думал это много.Alex Post писал(а): ↑16 июн 2017, 18:11А я бы - менеедля самосбора логично с 1500 где-нибудь начать, а потом увеличивать пока звон не полезет на углах. А может он и на 1500 полезет... Тогда еще уменьшать. У пруши хефестос в родной прошивке 900 что ли ускорение стоит по умолчанию... И ниче так печатает, шустро вполне
![]()
Чего-то я не до понимаю. Либо у меня сильно настойки перекошены - что-то компенсирую меньшими параметрами. Вроде у Марлина есть примеры настроек файла конфиграции? Есть ли там какой подходящий?
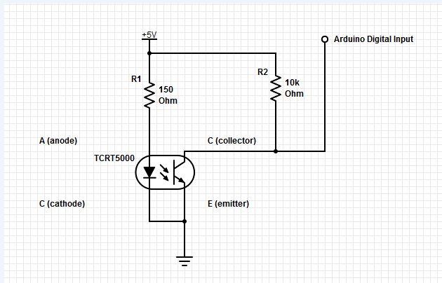
Проверить не могу, так все разобрал для установки опто датчиков. Китайские новые не приехали -сижу тут вот SMD с лупой паяю блин- два сопротивления для ардуины впаять надо было. Работает, теперь прикрутить к корпусу надо.
- Alex Post
- Сообщения: 7028
- Зарегистрирован: 11 янв 2017, 17:22
- Имя: Александр
- Откуда: Брест, РБ
- Благодарил (а): 333 раза
- Поблагодарили: 822 раза
- Контактная информация:
Re: Вариация "SmartrapCore" на рельсах [Lenivo]
Ну ты сравнил оси на шпильках и нормальные, на рельсах и ремнях.
А вообще, для нового принтера скачай чистую прошивку с гитхаба и настрой ее. Там же есть и примеры конфигов под некоторые известные модели, полезно взглянуть.
Prusa i3 rework - трудится с 2015 года
Черно-оранжевый 3D-SPrinter 232 - https://3deshnik.ru/forum/viewtopic.php?f=21&t=393
Черно-оранжевый 3D-SPrinter 232 - https://3deshnik.ru/forum/viewtopic.php?f=21&t=393
- Lenivo
- Сообщения: 1817
- Зарегистрирован: 25 май 2017, 12:46
- Имя: Александр
- Благодарил (а): 92 раза
- Поблагодарили: 179 раз
Re: Вариация "SmartrapCore" на рельсах [Lenivo]
По подогреваемому столику - подцепил на 12 вольт покупной столик МК-28 из двустороннего фольгированного стеклотекстолита - нагрелся довольно быстро - померил -потребляет 6,5 ампер (получается 80 ватт примерно), а блок питания 12,5А - то есть опять в притык : два двигателя ХУ + подача прутка +нагреватель головки +два вентилятора. движки по 1,5 ампера - это уже 4,5А + нагреватель (3,8 ома, примерно, 3,5 ампера)= 8 ампер, т.е надо 15 ампер.
Куплен набор деталей на вариант из керамических сопротивлений и твердотельное реле на 220 вольт - из расчета на мощность 200 ватт - реле на 2А, я прикинул деталей на 1 ампер. Но тут нагрев неравномерно получится на 20 штуках 10- ваттных резисторах - белые прямоугольники.
Конструктив такой - основание асбоцементная плита (не шифер). Она же основание для выравнивания - на неё положить теплоизолятор - слой минерального утеплителя. На утеплитель керамические сопротивления . Их сверху прижать алюминиевой полосой. На алюминевые полосы сверху стекло. Датчик температуры приклеить в отверстие в алюминиевой полосе по центру. Как-то так видится.
Но опять наверное стартану без подогреваемого столика вообще - ПЛА пластик и без подгрева вроде напечатал.
Мороки с оптическими выключателями. Только по Х успел приделать, да прикинуть как монтировать У и Z.
Куплен набор деталей на вариант из керамических сопротивлений и твердотельное реле на 220 вольт - из расчета на мощность 200 ватт - реле на 2А, я прикинул деталей на 1 ампер. Но тут нагрев неравномерно получится на 20 штуках 10- ваттных резисторах - белые прямоугольники.
Конструктив такой - основание асбоцементная плита (не шифер). Она же основание для выравнивания - на неё положить теплоизолятор - слой минерального утеплителя. На утеплитель керамические сопротивления . Их сверху прижать алюминиевой полосой. На алюминевые полосы сверху стекло. Датчик температуры приклеить в отверстие в алюминиевой полосе по центру. Как-то так видится.
Но опять наверное стартану без подогреваемого столика вообще - ПЛА пластик и без подгрева вроде напечатал.
Мороки с оптическими выключателями. Только по Х успел приделать, да прикинуть как монтировать У и Z.
