Замечания и предложения по качеству КИТов и деталей СПринтера

Скоростной 3D принтер из Нижнего Новгорода
schs
Сообщения: 350
Зарегистрирован: 15 сен 2017, 19:41
Имя: Сергей
Откуда: Apatity
Благодарил (а): 79 раз
Поблагодарили: 32 раза

Re: Замечания и предложения по качеству КИТов и деталей СПринтера

Непрочитанное сообщение schs » 20 ноя 2021, 15:35

Mazayac писал(а):
20 ноя 2021, 10:22
Не можно. Работать не будет.
с чего это,можно обосновать? Ставил, работает, проверено практически. на светодиод приходит +5 с меги, фотодиод на +12 вешается и затвор. несколько килогерц оптопара пропускает, для pwm много не надо. от 12V штатный транзистор открывается хорошо и почти холодный при работе.
Mazayac писал(а):
20 ноя 2021, 10:22
Вместо извращений с дополнительными навесками достаточно убедиться, что установлен MOSFET с "логическим" управлением.
Это конечно лучше, но у нас например не купить в городе, только заказ и месяц ожидания. проще сдёрнуть оптопару с донора, порезать дорожку и впаять, полчаса максимум
SPrinter 233, SPrinter mini техно, mini Kossel, anycubic photon mono

Аватара пользователя
Mazayac
Сообщения: 1698
Зарегистрирован: 06 ноя 2018, 22:28
Имя: Алексей
Откуда: Нижний Новгород
Благодарил (а): 173 раза
Поблагодарили: 167 раз

Re: Замечания и предложения по качеству КИТов и деталей СПринтера

Непрочитанное сообщение Mazayac » 20 ноя 2021, 21:27

schs, могу объяснить.
1. Цепь затвора полевого транзистора обладает большим сопротивлением (единицы или десятки мегаом) и ощутимой ёмкостью (сотни или тысячи пикофарад).
2. Для управления транзистором в ключевом режиме (вкл-выкл) нужно максимально быстро изменять уровень напряжения на затворе от нуля вольт до 3,3...18 вольт и обратно.
3. Если подать на затвор 12 вольт (например, с помощью предложенной оптопары), транзистор откроется, да.
4. А вот если отключить оптопару - транзистор останется открытым. Потому что заряд остался на затворе и стекать ему некуда.
Более того, брошенный в воздухе затвор может накопить заряд просто от наводок и транзистор "сам" откроется.
Если у Вас как-то работает - значит к затвору дополнительно подключён резистор, вторым концом на "землю", который и обеспечивает низкий уровень при отключении сигнала.
Казалось бы, отличное решение - работает же? Нет, не отличное. Потому что токоограничииельный резистор 10 Ом мы туда поставить не можем (оптопару спалим), а через 1 - 10 кОм - заряд будет стекать очень заметное время, при этом транзистор будет на протяжении этого спада работать в линейном режиме, разогреваясь.
Вот поэтому затворами и управляют с помощью пуш-пул драйверов или напрямую с выхода микроконтроллера (у которого внутри как раз пуш-пул схема, только слаботочная и низковольтная).
Sprinters: Techno 232, Pro Techno.

IslandSky
Сообщения: 505
Зарегистрирован: 08 фев 2019, 19:15
Имя: Андрей
Откуда: Таганрог
Благодарил (а): 20 раз
Поблагодарили: 50 раз

Re: Замечания и предложения по качеству КИТов и деталей СПринтера

Непрочитанное сообщение IslandSky » 21 ноя 2021, 10:46

Mazayac, Все что вы написали относится к частотам десятки и сотни килогерц. Для ШИМа 100-200 Гц емкость затвора до лампочки. А затвор нужно подтянуть к земле резистором 1 кОм и с оптопарой все будет работать.

Аватара пользователя
Mazayac
Сообщения: 1698
Зарегистрирован: 06 ноя 2018, 22:28
Имя: Алексей
Откуда: Нижний Новгород
Благодарил (а): 173 раза
Поблагодарили: 167 раз

Re: Замечания и предложения по качеству КИТов и деталей СПринтера

Непрочитанное сообщение Mazayac » 21 ноя 2021, 13:15

IslandSky, в Марлине вообще ШИМ чуть меньше 8 Гц, понятно, что спадами можно пренебречь, но мне радиолюбительская натура не позволяет корявое творить :) На том что просто оптопара не работает и был особый акцент, а то прочитает народ краткий "рецепт" и спалит полевик.

Я на 230 вольт все столы перевожу, включая махонький 150х150. Несмотря на то что нынешние - модные алюминиевые и мощные. Задолбался тратить время на разогрев.
Sprinters: Techno 232, Pro Techno.

schs
Сообщения: 350
Зарегистрирован: 15 сен 2017, 19:41
Имя: Сергей
Откуда: Apatity
Благодарил (а): 79 раз
Поблагодарили: 32 раза

Re: Замечания и предложения по качеству КИТов и деталей СПринтера

Непрочитанное сообщение schs » 22 ноя 2021, 10:23

Mazayac писал(а):
20 ноя 2021, 21:27
Если у Вас как-то работает - значит к затвору дополнительно подключён резистор, вторым концом на "землю", который и обеспечивает низкий уровень при отключении сигнала.
так и есть, разрядный резистор ставил.
Скорости переключения хватает для того, чтобы решить исходную проблему- транзистор не греется.Как сделать правильнее - я знаю, но хотелось сделать сразу, без ожидания комплектующих.
SPrinter 233, SPrinter mini техно, mini Kossel, anycubic photon mono

Vikent
Сообщения: 808
Зарегистрирован: 31 янв 2019, 23:09
Имя: Виктор
Откуда: Королёв
Благодарил (а): 31 раз
Поблагодарили: 90 раз

Re: Замечания и предложения по качеству КИТов и деталей СПринтера

Непрочитанное сообщение Vikent » 26 ноя 2021, 08:41

Простой драйвер для полевика: Два биполярных транзистора (pnp и npn). Базы соединяем вместе и подключаем к Пину контроллера. Коллекторы тоже соединяем вместе и цепляет к затвору полевика. Эмитер одного к плюсу питания, второго на минус. В итоге при переключении пина контроллера затвор полевика соединяется то с плюсом, то с землёй.

Аватара пользователя
Mazayac
Сообщения: 1698
Зарегистрирован: 06 ноя 2018, 22:28
Имя: Алексей
Откуда: Нижний Новгород
Благодарил (а): 173 раза
Поблагодарили: 167 раз

Re: Замечания и предложения по качеству КИТов и деталей СПринтера

Непрочитанное сообщение Mazayac » 26 ноя 2021, 10:47

Vikent, жжоте. Это поделие работать не будет. Без доп. резисторов сгорит сразу же, с резисторами не сгорит, но работать не будет всё равно.
Sprinters: Techno 232, Pro Techno.

Fox
Сообщения: 22
Зарегистрирован: 07 ноя 2017, 20:02
Поблагодарили: 1 раз

Re: Замечания и предложения по качеству КИТов и деталей СПринтера

Непрочитанное сообщение Fox » 26 ноя 2021, 16:37

Mazayac писал(а):
26 ноя 2021, 10:47
Vikent, жжоте. Это поделие работать не будет.
Ну почему не будет.Будет Только соединяем не коллекторы а эмитеры транзисторов.Вопрос возникнет
только в том ,что если полевик управляется не логическим уровнем, то и питание сборки из транзисторов
нужно +12В Ну и резисторы в затвор полевика все таки нужны.Однако все это нужно на больших частотах
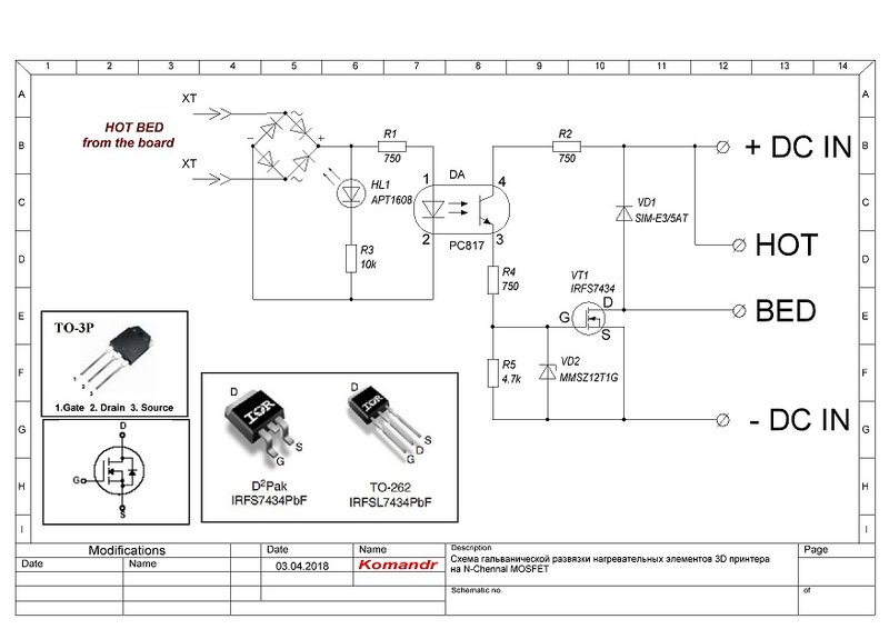
а управление полевиком в данном случае нормально работает на оптопаре.Примерно по такой схеме
сделаны все китайские внешние платы для нагрева стола.
Спойлер
1111.jpg

Vikent
Сообщения: 808
Зарегистрирован: 31 янв 2019, 23:09
Имя: Виктор
Откуда: Королёв
Благодарил (а): 31 раз
Поблагодарили: 90 раз

Re: Замечания и предложения по качеству КИТов и деталей СПринтера

Непрочитанное сообщение Vikent » 26 ноя 2021, 18:46

Mazayac писал(а):
26 ноя 2021, 10:47
. Без доп. резисторов
Почему без. С ними, конечно. Я ж не схему выложил, а общий принцип.
Fox писал(а):
26 ноя 2021, 16:37
Только соединяем не коллекторы а эмитеры транзисторов.Вопрос
действительно, ошибся второпях. Утром по дороге на работу писал. Как раз перед своей остановкой.

Аватара пользователя
evgenVST
Сообщения: 697
Зарегистрирован: 24 апр 2018, 22:41
Имя: Евгений
Откуда: Пермь
Благодарил (а): 83 раза
Поблагодарили: 34 раза

Re: Замечания и предложения по качеству КИТов и деталей СПринтера

Непрочитанное сообщение evgenVST » 11 май 2022, 19:49

Вопрос по винту 8х250 латунная гайка должна плотно сидеть ? А то у меня она болтается довольно ощутимо ( не помню как было на предыдущем принтере )

Аватара пользователя
Alex Post
Сообщения: 7028
Зарегистрирован: 11 янв 2017, 17:22
Имя: Александр
Откуда: Брест, РБ
Благодарил (а): 333 раза
Поблагодарили: 822 раза
Контактная информация:

Re: Замечания и предложения по качеству КИТов и деталей СПринтера

Непрочитанное сообщение Alex Post » 12 май 2022, 10:22

evgenVST писал(а):
11 май 2022, 19:49
должна плотно сидеть ? А то у меня она болтается довольно ощутимо
Все они болтаются. Не болтаются только которые разрезные с пружиной, безлюфтовые. Но эта болтанка совсем не мешает, а даже наоборот: вертикальный люфт выбирается за счет массы стола, а горизонтальный позволяет избежать заклинивания из-за несоосностей и кривизны китайских комплектующих :)
Prusa i3 rework - трудится с 2015 года
Черно-оранжевый 3D-SPrinter 232 - https://3deshnik.ru/forum/viewtopic.php?f=21&t=393

Аватара пользователя
3D-SPrinter
Сообщения: 11037
Зарегистрирован: 19 ноя 2015, 14:23
Имя: Андрей
Откуда: Н.Новгород
Благодарил (а): 78 раз
Поблагодарили: 1042 раза
Контактная информация:

Re: Замечания и предложения по качеству КИТов и деталей СПринтера

Непрочитанное сообщение 3D-SPrinter » 12 май 2022, 14:01

evgenVST писал(а):
11 май 2022, 19:49
у меня она болтается довольно ощутимо
Это нормально, не обращайте внимания.

Аватара пользователя
evgenVST
Сообщения: 697
Зарегистрирован: 24 апр 2018, 22:41
Имя: Евгений
Откуда: Пермь
Благодарил (а): 83 раза
Поблагодарили: 34 раза

Re: Замечания и предложения по качеству КИТов и деталей СПринтера

Непрочитанное сообщение evgenVST » 12 май 2022, 14:31

Ещё вопрос на Z если поставить 2208 то перемычки так же ставить как и на 2209 или оставить как на 4988 ? Или все таки 4988 заказать ( доставка долгая а тот который был брак по ходу ставлю заместо него 8825 работает движок а с 4988 работает 3-5 сек потом рывками идёт и драйвер греется сильно )

Аватара пользователя
3D-SPrinter
Сообщения: 11037
Зарегистрирован: 19 ноя 2015, 14:23
Имя: Андрей
Откуда: Н.Новгород
Благодарил (а): 78 раз
Поблагодарили: 1042 раза
Контактная информация:

Re: Замечания и предложения по качеству КИТов и деталей СПринтера

Непрочитанное сообщение 3D-SPrinter » 12 май 2022, 15:11

evgenVST писал(а):
12 май 2022, 14:31
если поставить 2208 то перемычки
Нужно установить перемычки 1,2. Третью перемычку не устанавливать.
И ещё надо перевернуть разъём мотора (т.е. инвертировать направление вращения).

Изображение
evgenVST писал(а):
12 май 2022, 14:31
4988 работает 3-5 сек потом рывками идёт и драйвер греется сильно )
Проверьте напряжение на подстроечнике драйвера. Оно должно быть 0.7-0.8В

Аватара пользователя
evgenVST
Сообщения: 697
Зарегистрирован: 24 апр 2018, 22:41
Имя: Евгений
Откуда: Пермь
Благодарил (а): 83 раза
Поблагодарили: 34 раза

Re: Замечания и предложения по качеству КИТов и деталей СПринтера

Непрочитанное сообщение evgenVST » 12 май 2022, 15:19

3D-SPrinter писал(а):
12 май 2022, 15:11
evgenVST писал(а):
12 май 2022, 14:31
если поставить 2208 то перемычки
Нужно установить перемычки 1,2. Третью перемычку не устанавливать.
И ещё надо перевернуть разъём мотора (т.е. инвертировать направление вращения).

Изображение
76C2DE37-3F16-4B50-946A-F8AED457046B.jpeg

Эту ?

Ответить

Вернуться в «Принтер на рельсах от 3D-SPrinter»

Яндекс.Метрика