Учимся моделировать в Blender
Правила форума
Модель можно прикрепить в архиве zip. К архиву обязателен скриншот и небольшое описание.
Статьи по основам 3D моделирования.
Модель можно прикрепить в архиве zip. К архиву обязателен скриншот и небольшое описание.
Статьи по основам 3D моделирования.
- shcaf
- Сообщения: 120
- Зарегистрирован: 27 мар 2016, 23:23
- Имя: Алексей
- Откуда: Щекино Тульская обл.
- Поблагодарили: 1 раз
- Контактная информация:
Re: Учимся моделировать в Blender
Нажмите "N" появляется справа панель со свойствами выделенного объекта, их можно менять
- shcaf
- Сообщения: 120
- Зарегистрирован: 27 мар 2016, 23:23
- Имя: Алексей
- Откуда: Щекино Тульская обл.
- Поблагодарили: 1 раз
- Контактная информация:
Re: Учимся моделировать в Blender
Как русифицировать:
Файл - Параметры - Система
Справа внизу поставить галку "Интернациональные шрифты"
активировать кнопки: Интерфейс Подсказки Новые данные
Сохранить настройки
Файл - Параметры - Система
Справа внизу поставить галку "Интернациональные шрифты"
активировать кнопки: Интерфейс Подсказки Новые данные
Сохранить настройки
- shcaf
- Сообщения: 120
- Зарегистрирован: 27 мар 2016, 23:23
- Имя: Алексей
- Откуда: Щекино Тульская обл.
- Поблагодарили: 1 раз
- Контактная информация:
Re: Учимся моделировать в Blender
Модификаторы это очень важная часть Блендера, как они работают, сами разберетесь, если какие будут вопросы пишите или посмотрите уроки на Ютюбе
- VolandZel
- Сообщения: 237
- Зарегистрирован: 17 ноя 2015, 13:57
- Имя: Владимир
- Откуда: Зеленоград
- Благодарил (а): 6 раз
- Поблагодарили: 7 раз
- Контактная информация:
- shcaf
- Сообщения: 120
- Зарегистрирован: 27 мар 2016, 23:23
- Имя: Алексей
- Откуда: Щекино Тульская обл.
- Поблагодарили: 1 раз
- Контактная информация:
Re: Учимся моделировать в Blender
Виды
клавиши на цифровой клаве
1 - вид спереди
3 - вид сбоку
7 - вид вид сверзу
9 - обратная сторона текущему виду
5 - вид объемный/проекция
клавиши на цифровой клаве
1 - вид спереди
3 - вид сбоку
7 - вид вид сверзу
9 - обратная сторона текущему виду
5 - вид объемный/проекция
- shcaf
- Сообщения: 120
- Зарегистрирован: 27 мар 2016, 23:23
- Имя: Алексей
- Откуда: Щекино Тульская обл.
- Поблагодарили: 1 раз
- Контактная информация:
Re: Учимся моделировать в Blender
Привет, подскажите, только у меня блендер начал страшно тормозить? Переустановка не помогает.
Re: Учимся моделировать в Blender
https://www.youtube.com/user/mikhailrachinskiy/featured Полезный канал для тех, кто заморачивается (или только сабирается заморочится) моделингом ювилирки в блендере
-
Avtonomys
- Сообщения: 1147
- Зарегистрирован: 31 авг 2017, 14:26
- Имя: Кирилл
- Откуда: Москва, CAO
- Благодарил (а): 38 раз
- Поблагодарили: 168 раз
- Контактная информация:
Re: Учимся моделировать в Blender
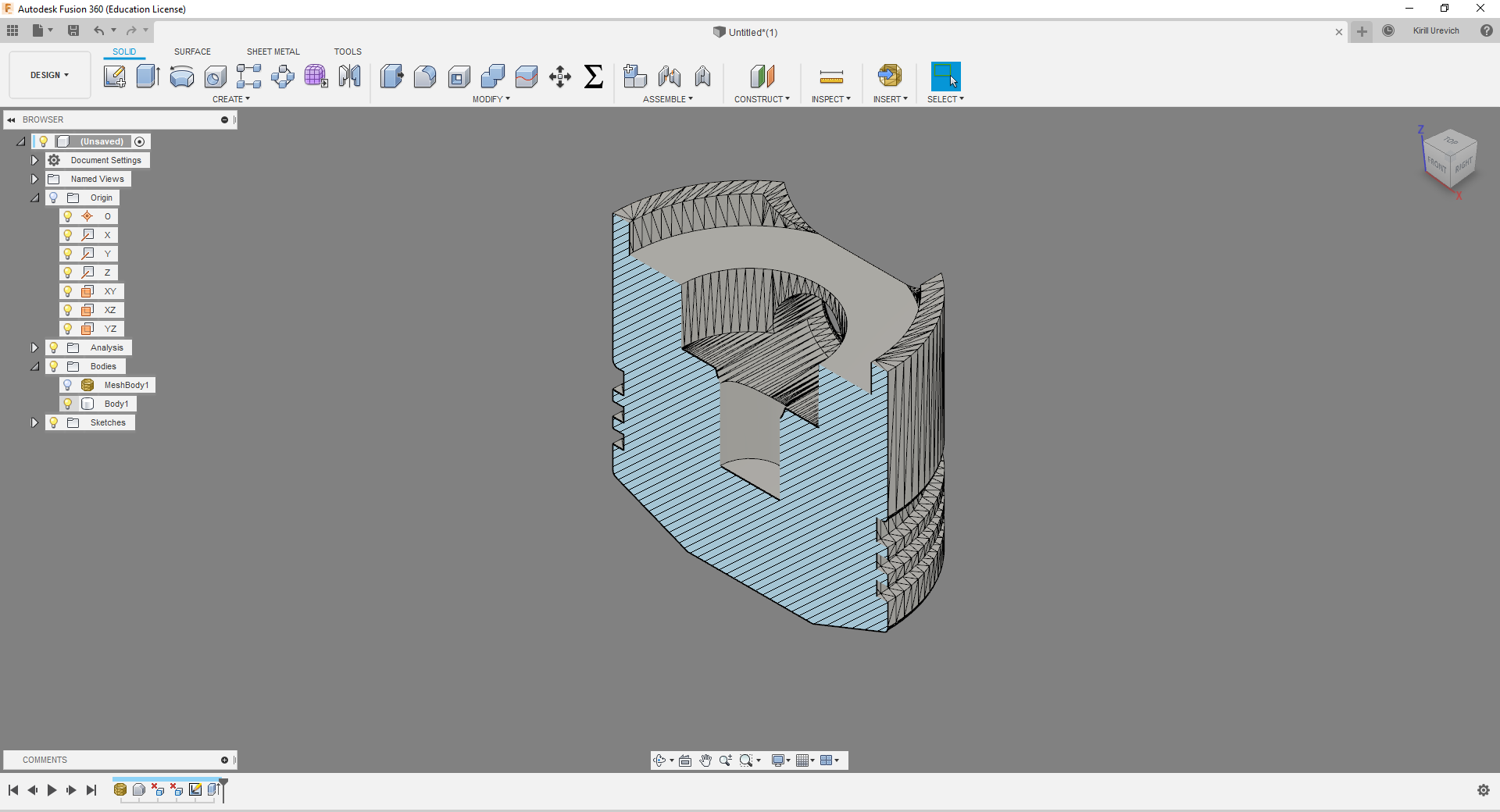
ну программа не самая простая )) технические детали, в форматах stl, легко модифицируются в fusion 360 (solidworks и т.п.), буквально в пару кликов. blender больше для органики и очень сложных моделей ( fusion 360 не умеет больше 50 тысяч треугольников преобразовывать в твердое тело
пример из начала темы во fusion:
Re: Учимся моделировать в Blender
Спасибо за ответ!
Я только купил 3D-принтер и на форумах задавал вопрос о том какую не сложную прогу освоить, чтобы можно было создавать файлы stl и редактировать готовые, которые скачал, но их мне нужно отредактировать.. Мне советовали Blender, а потом уже посложнее solidworks.. Скачал для начала Blender и пока "темный лес"
А какую прогу советуете для моих задач и чтобы не сложной была в более менее быстром освоении ???
Спасибо!
Я только купил 3D-принтер и на форумах задавал вопрос о том какую не сложную прогу освоить, чтобы можно было создавать файлы stl и редактировать готовые, которые скачал, но их мне нужно отредактировать.. Мне советовали Blender, а потом уже посложнее solidworks.. Скачал для начала Blender и пока "темный лес"
А какую прогу советуете для моих задач и чтобы не сложной была в более менее быстром освоении ???
Спасибо!
- Alex Post
- Сообщения: 7028
- Зарегистрирован: 11 янв 2017, 17:22
- Имя: Александр
- Откуда: Брест, РБ
- Благодарил (а): 333 раза
- Поблагодарили: 822 раза
- Контактная информация:
Re: Учимся моделировать в Blender
Если модели простые, и подредактировать их нужно незначительно - типа отрезать часть или отверстие какое просверлить/залепить, то можно попробовать облачный сервис tinkercad.com Там можно импортировать stl файл и при помощи слияния-вычитания с простыми фигурами его изменять. По сравнению с Блендер это детский сад и песочница, но иногда (на самом деле довольно часто) этого достаточно.
Prusa i3 rework - трудится с 2015 года
Черно-оранжевый 3D-SPrinter 232 - https://3deshnik.ru/forum/viewtopic.php?f=21&t=393
Черно-оранжевый 3D-SPrinter 232 - https://3deshnik.ru/forum/viewtopic.php?f=21&t=393
-
Avtonomys
- Сообщения: 1147
- Зарегистрирован: 31 авг 2017, 14:26
- Имя: Кирилл
- Откуда: Москва, CAO
- Благодарил (а): 38 раз
- Поблагодарили: 168 раз
- Контактная информация:
Re: Учимся моделировать в Blender
еще есть sketchup но он посложнее tinkercad но и больше контроля...
tinkercad - используются примитивы которые вы туда сюда передвигаете
sketchup - используются подобие чертежей с последующим выдавливанием/вдавливанием, что то типа САПР.
Но в sketchup сложно работать с размерами, stl редактировать проблематично и он их ломает, при работе со sketchup требуется использовать клавиатуру...
tinkercad наверное лучший вариант.
tinkercad - используются примитивы которые вы туда сюда передвигаете
sketchup - используются подобие чертежей с последующим выдавливанием/вдавливанием, что то типа САПР.
Но в sketchup сложно работать с размерами, stl редактировать проблематично и он их ломает, при работе со sketchup требуется использовать клавиатуру...
tinkercad наверное лучший вариант.
Re: Учимся моделировать в Blender
Да, tinkercad пробовал, но пару раз при печать почему-то только часть детали распечатывалась и еще размеры не совсем точные получались.
плохо что с размерами сложно работать, т.к. иногда нужна точность и то, что stl ломает также не устроит...
Что еще советуете начинающему, чтобы и размеры и все остальное получалось нормально и не очень сложно в освоении ???
Спасибо!
