Звук. Общая тема

Обсуждаем звук и аппаратуру
Аватара пользователя
3D-SPrinter
Сообщения: 11049
Зарегистрирован: 19 ноя 2015, 14:23
Имя: Андрей
Откуда: Н.Новгород
Благодарил (а): 78 раз
Поблагодарили: 1045 раз
Контактная информация:

Re: Звук. Общая тема

Непрочитанное сообщение 3D-SPrinter » 23 авг 2019, 09:29

lopuh писал(а):
23 авг 2019, 09:22
Скорее бы зима, что-ли... Времени совсем нет...
Ну так всё в наших руках - хочешь быть бездельником, будь им! Я уже почти 2 месяца на всё забил, устал уже отдыхать. :? :lol:
Развлекаюсь темой "водный электротранспорт", пока лето. Оказывается, там дофига чего надо - лодочный моторчик, катамаранный, SUP-овый и каяковый. И для всего надо подобрать оптимальные винтики, режимы и обвес.
Да ещё и новая модификация подводного буксировщика по результатам испытаний напрашивается. :)

Rim
Сообщения: 82
Зарегистрирован: 21 май 2018, 18:32
Имя: Hbv
Благодарил (а): 64 раза
Поблагодарили: 1 раз

Re: Звук. Общая тема

Непрочитанное сообщение Rim » 24 авг 2019, 19:56

lopuh писал(а):
23 авг 2019, 09:22
бумбокс будет двухполосным)).
2.1 делайте.. хорошая будет вещь. С 5 дюйм мидбасовым (не в коем случае не сабовым) динамиком в качестве баса. Полосу раздела около 500 гц. 4 дюйм сателлиты. Если делать 2.0 на 3 дюйм динах- получится пустая игрушка - побаловаться день два и забросить в гараж.
Дизайн типа такого
https://goods.ru/catalog/portativnaya-a ... 6729027194

..
Если большую часть времени будет работать от сети, то АВ усил, а не Dшник.

lopuh
Сообщения: 582
Зарегистрирован: 15 янв 2018, 12:54
Благодарил (а): 22 раза
Поблагодарили: 15 раз

Re: Звук. Общая тема

Непрочитанное сообщение lopuh » 25 авг 2019, 09:34

3D-SPrinter писал(а):
23 авг 2019, 09:29
Ну так всё в наших руках - хочешь быть бездельником, будь им!
Не научился пока так... Все время кому-то что-то должен :(
Rim писал(а):
24 авг 2019, 19:56
2.1 делайте.. хорошая будет вещь. С 5 дюйм мидбасовым (не в коем случае не сабовым) динамиком в качестве баса. Полосу раздела около 500 гц. 4 дюйм сателлиты. Если делать 2.0 на 3 дюйм динах- получится пустая игрушка - побаловаться день два и забросить в гараж.
Спасибо! Может, в следующий раз. Вероятно, с точки зрения звука такая идеология лучше, но уже решился сделать по другому и заказал 3" и пассивные радиаторы.
Rim писал(а):
24 авг 2019, 19:56
о АВ усил, а не Dшник
А вот D- хочу попробовать, AB и В у меня есть. И, по-моему, не всегда звук определяется режимом работы ВКклассом уся :) "Динамит " и китайский набор на LM3886-пример :)
Пионеры- это такие ребята, которые делают скворечники.

Аватара пользователя
3D-SPrinter
Сообщения: 11049
Зарегистрирован: 19 ноя 2015, 14:23
Имя: Андрей
Откуда: Н.Новгород
Благодарил (а): 78 раз
Поблагодарили: 1045 раз
Контактная информация:

Re: Звук. Общая тема

Непрочитанное сообщение 3D-SPrinter » 25 авг 2019, 15:05

lopuh писал(а):
25 авг 2019, 09:34
Не научился пока так... Все время кому-то что-то должен
Ну так это-ж вопрос-то философский о смысле жизни - мы живём, чтобы работать, или работаем, чтобы жить? :? :D

lopuh
Сообщения: 582
Зарегистрирован: 15 янв 2018, 12:54
Благодарил (а): 22 раза
Поблагодарили: 15 раз

Re: Звук. Общая тема

Непрочитанное сообщение lopuh » 26 авг 2019, 09:36

3D-SPrinter писал(а):
25 авг 2019, 15:05
Ну так это-ж вопрос-то философский о смысле жизни
"Битва за жизнь, или жизнь ради битв- все в наших руках" (С, "Алиса")? :lol:
Ничего, потом наверстаю :)
Пионеры- это такие ребята, которые делают скворечники.

Аватара пользователя
3D-SPrinter
Сообщения: 11049
Зарегистрирован: 19 ноя 2015, 14:23
Имя: Андрей
Откуда: Н.Новгород
Благодарил (а): 78 раз
Поблагодарили: 1045 раз
Контактная информация:

Re: Звук. Общая тема

Непрочитанное сообщение 3D-SPrinter » 26 авг 2019, 11:37

lopuh писал(а):
26 авг 2019, 09:36
Ничего, потом наверстаю
Это в лучшем случае где-то под полтинник начинает получаться, когда все основные и важные дела уже сделаны.
Хорошо бы раньше, но очень редко такое случается. ;)

Аватара пользователя
Lenivo
Сообщения: 1819
Зарегистрирован: 25 май 2017, 12:46
Имя: Александр
Благодарил (а): 93 раза
Поблагодарили: 179 раз

Re: Звук. Общая тема

Непрочитанное сообщение Lenivo » 27 авг 2019, 10:50

3D-SPrinter писал(а):
26 авг 2019, 11:37
Это в лучшем случае где-то под полтинник начинает получаться, когда все основные и важные дела уже сделаны.
Хорошо бы раньше, но очень редко такое случается.
Просто, после 50 уже не получается просто так сесть на шею и навешать задач для решения чужих проблем. И уже есть подросшее поколение, с которым это сделать легче.

Аватара пользователя
3D-SPrinter
Сообщения: 11049
Зарегистрирован: 19 ноя 2015, 14:23
Имя: Андрей
Откуда: Н.Новгород
Благодарил (а): 78 раз
Поблагодарили: 1045 раз
Контактная информация:

Re: Звук. Общая тема

Непрочитанное сообщение 3D-SPrinter » 10 сен 2019, 20:57

Пришёл усилочек на TDA7492 https://ru.aliexpress.com/item/33023035 ... 33edfb9kwE . Для бумбокса просто отличный вариант! :idea:
Собран качественно, играет для D-класса с блютузом очень даже неплохо. Небольшой фон в виде шипения у него конечно же присутствует, как и у любой блютузной примочки, но у него есть умный шумодав, который отключает звук в паузах между песнями. Ещё очень радует, что при включении нет болтовни тётки. Короче, мне всё понравилось, рекомендую! :idea: :)

ЗЫ. Правда, есть одно НО - у меня с телефона минимальная громкость играет довольно громко. Дальше убавляешь, звук вообще отключается. Т.е. ночью совсем тихо послушать не получится.

Rim
Сообщения: 82
Зарегистрирован: 21 май 2018, 18:32
Имя: Hbv
Благодарил (а): 64 раза
Поблагодарили: 1 раз

Re: Звук. Общая тема

Непрочитанное сообщение Rim » 11 сен 2019, 10:06

3D-SPrinter писал(а):
10 сен 2019, 20:57
у меня с телефона минимальная громкость играет довольно громко. Дальше убавляешь, звук вообще отключается.
Это уже не Усилитель, а Ухренитель))) Шумодав как в кассетнике, высокая минимальная громкость... Все это только аргументы за то чтобы выкинуть его в мусорку. Вещь должна радовать . Мучиться можно было в 80х годах при дефиците. Сейчас, мучиться смысла нет. Видимо надо искать какойто более дорогой вариант, иили вариант раздельных усила и блютуса.
...
ПС посмотрел, 350 руб цена... ну за 350 руб оно может и нормально.

Аватара пользователя
3D-SPrinter
Сообщения: 11049
Зарегистрирован: 19 ноя 2015, 14:23
Имя: Андрей
Откуда: Н.Новгород
Благодарил (а): 78 раз
Поблагодарили: 1045 раз
Контактная информация:

Re: Звук. Общая тема

Непрочитанное сообщение 3D-SPrinter » 11 сен 2019, 17:56

Rim писал(а):
11 сен 2019, 10:06
Это уже не Усилитель, а Ухренитель)))
Я же написал - для бумбокса! Все эти косяки связаны с передачей сигнала по Bluetooth. Собственно, он и шипит, и шумодавит, и громкость не до конца убавляет. Другие Bluetooth-модули, которые я пробовал, ещё хуже - они шипят постоянно, и это шипение дико раздражает.

Изображение

lopuh
Сообщения: 582
Зарегистрирован: 15 янв 2018, 12:54
Благодарил (а): 22 раза
Поблагодарили: 15 раз

Re: Звук. Общая тема

Непрочитанное сообщение lopuh » 14 сен 2019, 09:16

Собрался комплект для бумбокса в канализационной трубе: пищалки, ширики и пассивные радиаторы.
DSC00858.JPG
Удивился- ширики вместо Китая с непроизносимым названием оказались Китаем, но таким:
DSC00861.JPG
И пришли платки усилков D-класса, на TPA 3123 и на PAM8620. Платки очень красивые, особенно на PAM8620 (черная).
Пока ничего не тестил, некогда будет еще недели 2...3. :(
Вложения
DSC00869.JPG
Пионеры- это такие ребята, которые делают скворечники.

Аватара пользователя
3D-SPrinter
Сообщения: 11049
Зарегистрирован: 19 ноя 2015, 14:23
Имя: Андрей
Откуда: Н.Новгород
Благодарил (а): 78 раз
Поблагодарили: 1045 раз
Контактная информация:

Re: Звук. Общая тема

Непрочитанное сообщение 3D-SPrinter » 14 сен 2019, 10:59

lopuh писал(а):
14 сен 2019, 09:16
Пока ничего не тестил, некогда будет еще недели 2...3.
Ну так уже виден свет в конце тоннеля! Ждёмс... :)

Чёрный усилочек, действительно, очень красивый. :idea: Но засада может быть в том, что подключённый к нему блютуз-модуль будет постоянно шипеть и всё портить.

Аватара пользователя
Lenivo
Сообщения: 1819
Зарегистрирован: 25 май 2017, 12:46
Имя: Александр
Благодарил (а): 93 раза
Поблагодарили: 179 раз

Re: Звук. Общая тема

Непрочитанное сообщение Lenivo » 21 сен 2019, 07:41

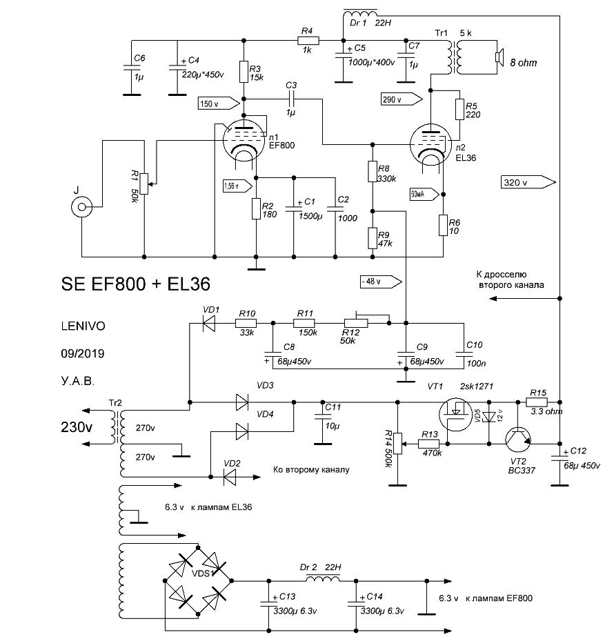
Пределал старый свой усилитель.
Спаял по вот такой схеме.
SE EF800+El36_схема12..JPG
Вид со снятым корпусом.
SE EF800+EL36  09 2019   -18.JPG
Вес 25 кг.... Опять порвал спину.......
SE EF800+EL36  09 2019   -1.JPG
Спойлер Больше фоток под спйлером
SE EF800+EL36  09 2019   -2.JPG
SE EF800+EL36  09 2019   -3.JPG
SE EF800+EL36 09 2019 -3.JPG (76.12 КБ) 5407 просмотров
SE EF800+EL36  09 2019   -4.JPG
SE EF800+EL36 09 2019 -4.JPG (55.82 КБ) 5407 просмотров
SE EF800+EL36  09 2019   -5.JPG
SE EF800+EL36  09 2019   -6.JPG
SE EF800+EL36  09 2019   -7.JPG
SE EF800+EL36  09 2019   -8.JPG
SE EF800+EL36  09 2019   -9.JPG
SE EF800+EL36  09 2019   -10.JPG
SE EF800+EL36  09 2019   -11.JPG
SE EF800+EL36 09 2019 -11.JPG (59.65 КБ) 5407 просмотров
SE EF800+EL36  09 2019   -12.JPG
SE EF800+EL36  09 2019   -13.JPG
SE EF800+EL36  09 2019   -14.JPG
SE EF800+EL36 09 2019 -14.JPG (61.61 КБ) 5407 просмотров
SE EF800+EL36  09 2019   -15.JPG
SE EF800+EL36  09 2019   -16.JPG

Аватара пользователя
Lenivo
Сообщения: 1819
Зарегистрирован: 25 май 2017, 12:46
Имя: Александр
Благодарил (а): 93 раза
Поблагодарили: 179 раз

Re: Звук. Общая тема

Непрочитанное сообщение Lenivo » 21 сен 2019, 07:45

Запустил от китайского модуля и на отладочные микро колонки...... И завис на три часа прослушивания.
Как далеки микроусилители от настоящего звука.
SE EF800+EL36  09 2019   -17.JPG
SE EF800+EL36  09 2019   -21.JPG

Rim
Сообщения: 82
Зарегистрирован: 21 май 2018, 18:32
Имя: Hbv
Благодарил (а): 64 раза
Поблагодарили: 1 раз

Re: Звук. Общая тема

Непрочитанное сообщение Rim » 21 сен 2019, 10:04

Lenivo, да...Впечатляет. Уважуха, не каждый сможет. Надо быть фанатом ламп чтобы такое сотворить.
Был как-то у одного пожилого фаната лампы дома, году в 2008-2009. Огромные агрегаты, все выходные и силовые трансы на перемотаных от телевизоров ТС-180. Все так же, с открытыми лампами, банками и трансами. С инетом он был не знаком, все делал сам , десятилетиями, без перерывов. Слушали у него разный музон на его самодельных трехполос колонкахх на 6гд2, 3гд38, 3гд31. Источник был переносной сд плейер. Звучало это все хоть как-то только при поднятии вч и нч на плейере эквалайзером. Хотел он мне по дешёвке хоть что-то продать. Но меня звук не впечатлил, да и вид был слишком самодельный. Из тактичности ничего плохого не сказал я ему тогда. Пришел домой, включил свой самодельный маленький усил на тда2030, и тихо порадовался что у меня нет дома таких больших электрогробов.

Ответить
Яндекс.Метрика