Звук. Общая тема

Обсуждаем звук и аппаратуру
Аватара пользователя
3D-SPrinter
Сообщения: 11048
Зарегистрирован: 19 ноя 2015, 14:23
Имя: Андрей
Откуда: Н.Новгород
Благодарил (а): 78 раз
Поблагодарили: 1045 раз
Контактная информация:

Re: Звук. Общая тема

Непрочитанное сообщение 3D-SPrinter » 12 окт 2021, 07:38

Lenivo писал(а):
12 окт 2021, 05:49
всего на 3 мГц -низкочастотные
Да какие же они низкочастотные?
Хватит их для 20 КГц за глаза и за уши. ;)

Аватара пользователя
Lenivo
Сообщения: 1819
Зарегистрирован: 25 май 2017, 12:46
Имя: Александр
Благодарил (а): 93 раза
Поблагодарили: 179 раз

Re: Звук. Общая тема

Непрочитанное сообщение Lenivo » 12 окт 2021, 16:56

3D-SPrinter писал(а):
12 окт 2021, 07:38
Хватит их для 20 КГц за глаза и за уши.
Не не хватит. Звук будет - но будет как утюгом выглаженный и синтетический - ....есть теория.... там всё расписано, но читал давно , помню главное чем больше частота тем лучше, до определённого момента, но стоимость по экспоненте растёт.

Спаял один канал. Всё равно тесно. Резисторы 1 ваттные, по ламповой памяти взял, но надо будет посмотреть как греются нет, можно будет потом на следующий вариант и поменьше по мощности взять.... Силовые транзисторы разных заводов ТИП 41 и ТИП 42 положили.....
ДИНАМИ 7.jpg
Завтра с питанием и пробными запусками буду разбираться....

Аватара пользователя
3D-SPrinter
Сообщения: 11048
Зарегистрирован: 19 ноя 2015, 14:23
Имя: Андрей
Откуда: Н.Новгород
Благодарил (а): 78 раз
Поблагодарили: 1045 раз
Контактная информация:

Re: Звук. Общая тема

Непрочитанное сообщение 3D-SPrinter » 12 окт 2021, 17:34

Lenivo писал(а):
12 окт 2021, 16:56
будет как утюгом выглаженный и синтетический
Подозреваю, что пищалки в АС влияют на ВЧ раз в 100 больше, чем транзисторы. ;)

Аватара пользователя
Lenivo
Сообщения: 1819
Зарегистрирован: 25 май 2017, 12:46
Имя: Александр
Благодарил (а): 93 раза
Поблагодарили: 179 раз

Re: Звук. Общая тема

Непрочитанное сообщение Lenivo » 12 окт 2021, 19:26

3D-SPrinter писал(а):
12 окт 2021, 17:34
Подозреваю, что пищалки в АС влияют на ВЧ раз в 100 больше, чем транзисторы.
Уши, с возрастом валят высокие гораздо больше, чем транзисторы и пищалки..... От погоды сейчас - скачет давление и слух меняется - то ясно слышишь, то как через вату. И большинство народу это связывает с короновирусом - все кто переболел или без симтомно перенёс - получили доп проблемы со зрением и со слухом.... На 100 % ни у кого не восстановилось....... Эх -плёночные FKP конденсаторы ВИМА, электролиты Мундорф, фольговые резисторы PRP подобранные пары транзисторов....... А скоро всё уйдет - будет китайская цифровая микросхема и резисторы , которые без микроскопа не увидишь. Похоже штаты и Европу решили нахлобучить ..... а в первую очередь все магазинчики для аудифильской аппаратуры вымрут.....

РАМ8403 - размером с марку играет от литиевого аккуммулятора и тащит динамик 25 см диаметром на средней громкости..... и играет от этого аккумулятора 10 часов.... жаль маленькая мощность....А микросхемы с большей мощностью играют хуже... Хотя уже есть нормальные образцы цифровых микросхем..... Раз уж всю бытовую аппаратуру среднего и низкого ценового сегмента уже перевели на цифровые усилители....То скоро допилят ...... Я думаю уже и сейчас есть все технологии, просто выкладывают в каждый по чуть чуть, чтоб рынок доить на "улучшения".

По поводу ВЧ транзистора - в данном применении, просто LT1210- это изначально микросхема для ВЧ усилителей сигнала.....Поэтому и в пару ей надо ставить ВЧ транзисторы... НО тут мне не тягаться с со спецами, которые всякие YES уже пять лет пилят и каждый год выкладывают всё лучшие версии....
На микрофонах шок был, когда конденсатор керамика на 10 мкф, снятый ч материнской старой компьютерной платы уделал по звуку все плёночные конденсаторы имея размеры 1,5 на 3 мм......в разы давая качественней звук на микрофоне....Просто он работает на Гигагерцах, а пленка и мегагерц не тянет.

Аватара пользователя
Lenivo
Сообщения: 1819
Зарегистрирован: 25 май 2017, 12:46
Имя: Александр
Благодарил (а): 93 раза
Поблагодарили: 179 раз

Re: Звук. Общая тема

Непрочитанное сообщение Lenivo » 13 окт 2021, 22:08

ДИНАМИ 8.jpg
Запустил - с разным производителем выходных транзисторов мне не понравилось...Пошёл купил транзисторы одного производителя - и звук стал другим. Китайский тестер транзисторы TIP41c/TIP42C - у одного производителя определяет как обычные NPN/PNP, а у другого производителя как IGBT.... И звук разный. Те, которые определяются как IGBT - мне по звуку понравились больше. У этих транзисторов на корпусе - на пластике, с боков насечки-выемки сделаны. Хотя тестер то дешёвый, но обычно правильно транзисторы до этого мерял.
TIP42c.JPG
TIP42c.JPG (106.04 КБ) 11010 просмотров
Да..... по звуку лучше TDA-шек.....

Но транс даже на одном канале просел на 4 вольта под нагрузкой, но при этом даже не нагрелся при работе. ... Жаль на нужное напряжение у него обмотка выполнена более тонким проводом, чем на меньшее напряжение....Не гудит, не греется....И звук с ним хороший....

Аватара пользователя
3D-SPrinter
Сообщения: 11048
Зарегистрирован: 19 ноя 2015, 14:23
Имя: Андрей
Откуда: Н.Новгород
Благодарил (а): 78 раз
Поблагодарили: 1045 раз
Контактная информация:

Re: Звук. Общая тема

Непрочитанное сообщение 3D-SPrinter » 13 окт 2021, 22:33

Lenivo писал(а):
13 окт 2021, 22:08
У этих транзисторов на корпусе - на пластике, с боков насечки-выемки сделаны.
У меня, вроде, такие были из чипа-дипа https://www.chipdip.ru/product/tip41c-iscsemi .
Я их сейчас постоянно и слушаю от компа с этими колоночками viewtopic.php?f=30&t=908 .
А второй динамит я на больших транзисторах собрал viewtopic.php?f=30&t=341&start=510#p29781 .
Так вот он так и валяется, потому что у него звук мне не понравился.

Аватара пользователя
Lenivo
Сообщения: 1819
Зарегистрирован: 25 май 2017, 12:46
Имя: Александр
Благодарил (а): 93 раза
Поблагодарили: 179 раз

Re: Звук. Общая тема

Непрочитанное сообщение Lenivo » 14 окт 2021, 07:01

3D-SPrinter писал(а):
13 окт 2021, 22:33
Так вот он так и валяется, потому что у него звук мне не понравился.
У Меня был мешочек конденсаторов 470 мкф на 35 вольт - он один на схеме - через него второй вход микросхемы на землю замыкает. Так вот он должен быть максимального качества по ESR - и я промерил весь мешок - разница в значениях от 0,69 ома до 0,04 ома .. выбрал два получше.... Так самые лучшие экземпляры были Лучше Ничикон MUSE... к моему сожалению нужных номиналов Ничикон MUSE у меня не нашлось, но была мысля поставить чуть меньший номинал.... но по параметрам ESR - они оказались хуже отобранных китайских конденсаторов. Но если взять среднее значение по пакету - то китайские конденсаторы в три раза хуже MUSE .... А по разбросу параметров и сравнивать нельзя MUSE - разброс в пределах 3 %, а у Китайцев лучшие от худших в 15 раз отличаются..... Но если сделать отбор и подбор пар..... то можно получить очень хорошее качество....Но если китайских конденсаторов много, а если брать штучно на заказ то лучше брать брендированные конденсаторы - у них разброс по параметрам меньше. По транзисторам - производство кристаллов, производство корпусов и само корпусирование это три разных производства. Плюс есть Дизайн студии которые определяют топологию процессов производства кристаллов - от подложки до резки готовых.. Там может быть от 5 до 150 отдельных процессов, которые поставляют эти дизайн студии.
Поэтому транзисторы по виду в одном корпусе с одинаковой маркировкой, но допустим разных годов - могут отличаться по внутренней структуре кристалла . Это только большие ОЭМ покупатели могут понимать , что у них внутри - но там от заказа до получения продукции - 2 года срок ожидания. А все остальные работают со складов - и ставят то , что купили. Большо видео смотрел - сейчас кризис в автомобильной промышленности - не хватает кристаллов для микросхем по 90нм технологии. А в итоге автоконцерны встают. Даже Автоваз и тот несколько конвейеров остановил. Я думал это в СССР было трудно что либо произвести, а сейчас тех процесс на порядок сложней и задействовано предприятий из 7-10 стран минимум....... Жесть короче. А ключевых базовых фабрик по конкретной позиции может быть одна -две на весь мир. Но эти фабрики гонят миллионные тиражи и живут себе потихоньку. А влетит одна в аварийную остановку (или из-за короновируса), а вторая до этого разорилась - и всё нехватка копеечных микросхем ставит на прикол крупнейшие автогиганты.

Аватара пользователя
3D-SPrinter
Сообщения: 11048
Зарегистрирован: 19 ноя 2015, 14:23
Имя: Андрей
Откуда: Н.Новгород
Благодарил (а): 78 раз
Поблагодарили: 1045 раз
Контактная информация:

Re: Звук. Общая тема

Непрочитанное сообщение 3D-SPrinter » 14 окт 2021, 08:22

Lenivo писал(а):
14 окт 2021, 07:01
нехватка копеечных микросхем ставит на прикол крупнейшие автогиганты.
Карбюратор и трамблёр с бобиной им в помощь!
И будут снова неубиваемые, ремонтопригодные на коленке авто.
Никакая другая электроника автопрому не требуется.
Простейшие гидромеханические АКПП тоже, кстати, прекрасно ездили по пол-лимона км.
Достали уже со своей говноэлектроникой там, где она нахрен не нужна.

Vikent
Сообщения: 808
Зарегистрирован: 31 янв 2019, 23:09
Имя: Виктор
Откуда: Королёв
Благодарил (а): 31 раз
Поблагодарили: 90 раз

Re: Звук. Общая тема

Непрочитанное сообщение Vikent » 14 окт 2021, 08:42

Lenivo писал(а):
14 окт 2021, 07:01
А влетит одна в аварийную остановку (или из-за короновируса), а вторая до этого разорилась - и всё нехватка копеечных микросхем ставит на прикол крупнейшие автогиганты.
Не только автогиганты. Этим летом и ардуинки подорожали у китайцев минимум в два раза. А в начале лета как раз по этому поводу натыкался в сети на информацию о том, что где-то, вроде в Китае, сгорел завод по производству чипов, и в связи с этим вскоре могут возникнуть проблемы у автопроизводителей. Уже к концу лета прогноз подтвердился. Так что похоже это надолго. Сгоревший завод быстро не восстановят.

IslandSky
Сообщения: 505
Зарегистрирован: 08 фев 2019, 19:15
Имя: Андрей
Откуда: Таганрог
Благодарил (а): 20 раз
Поблагодарили: 50 раз

Re: Звук. Общая тема

Непрочитанное сообщение IslandSky » 14 окт 2021, 08:57

Страдают не только автопроизводители. Я работаю на предприятии производящем электронику. Если раньше импортные ЭРИ поставщики поставляли в течение 2-3 месяцев, то сейчас от 6 месяцев и до бесконечности. Например, ПЛИС от Altera - срок поставки 1,5 года. С такой логистикой можно смело закрывать предприятия

Аватара пользователя
Lenivo
Сообщения: 1819
Зарегистрирован: 25 май 2017, 12:46
Имя: Александр
Благодарил (а): 93 раза
Поблагодарили: 179 раз

Re: Звук. Общая тема

Непрочитанное сообщение Lenivo » 14 окт 2021, 11:13

3D-SPrinter писал(а):
13 окт 2021, 22:33
А второй динамит я на больших транзисторах собрал viewtopic.php?f=30&t=341&start=510#p29781 .
Так вот он так и валяется, потому что у него звук мне не понравился.
У вас два почти аналогичных усилителя.
Как мне видится -у них два больших различия -в выходных транзисторах и другом блоке питания.
Я бы подцепил большой блок питания на первый усилитель и послушал - если звук хуже ... значит нарвались на плохой трансформатор. В моей практике было несколько случаев когда трансформатор гнал широкополосную помеху и звук был ватным и никакими дроссельными фильтрами это нельзя было отфильтровать - заменил трансформатор и всё стало нормально работать. Второе - может в вашей банке конденсаторов проблема - попался там один два бракованных конденсатора и тоже всю картину портит.

Если блок питания исправен и спокойно качаеткачество на платы первого усилителя....
Значит дело в выходных транзисторах - либо по схемотехнике по параметрам не подходят - например LT1210 не может их качнуть как надо - не совпадает какой нибудь "демпфинг фактор".... Вот не бывает так в усилителях -что ставишь более мощный элемент и всё улучшатся без переделок. Сколько раз сталкивался - если более мощный элемент, то проигрываешь в детальности и часто он просто не попадает в оптимальную рабочую точку - и приходится перестраивать параметры как минимум, или вводить доп элементы или даже дополнительный каскад для раскачки....
Поэтому... просто попробуйте в большой усилитель поставить выходные транзисторы как в первом усилителе и если блок питания исправен, то за счёт более мощного питания "МОЖЕТ" вырасти качество - ну как бы должно добавиться стабильности в напряжении при пиках тока , например на басовых партиях..... Но это работает не всегда, иногда блок питания на ЛУЧШИХ конденсаторах, но меньшей емкости работает гораздо лучше. ПО аналогии если к ведру чистой воды в РОДНИКЕ вылить цистерну грязной воды - тебе лучше не станет -у тебя ведь и той чистой воды, которая была не будет. Зато можно утонуть в грязном получившемся болоте .

Запустил оба канала - трансформатор тянет, но с просадкой 4 вольта. Надо теперь погонять его будет .... первоначальный прогрев усилителя- самый непредсказуемый этап - когда звук меняется каждый час. В принципе основное работает...можно пытаться всё это засунуть в корпус. Что то же достаточно трудоемко.

Аватара пользователя
Lenivo
Сообщения: 1819
Зарегистрирован: 25 май 2017, 12:46
Имя: Александр
Благодарил (а): 93 раза
Поблагодарили: 179 раз

Re: Звук. Общая тема

Непрочитанное сообщение Lenivo » 14 окт 2021, 13:37

3D-SPrinter писал(а):
07 окт 2018, 09:58
На натурных LT-шках и натурных же тошибовских транзисторах на выходе. Наступил на горло собственной песне и воткнул в фильтр БП аж 52800 микрофарад.
И вместе с трансом на 150 Вт упаковал в большой китайский корпус.
Если хорошо порыться
конденсаторы4.JPG
То есть вариант чего- нибудь нарыть...... древнее, как г. мамонта
ВС_56000мкф_30вольт.JPG
ВС_56000мкф_30вольт.JPG (73.16 КБ) 10989 просмотров
MEPCO_6800uf_50v.JPG
MEPCO_6800uf_50v_1.JPG

И не очень
111.JPG

Но потом оказывается нужного нет- не подходит либо по номиналам, либо по геометрическим размерам и надо всё заказывать :cry: :cry:

Аватара пользователя
3D-SPrinter
Сообщения: 11048
Зарегистрирован: 19 ноя 2015, 14:23
Имя: Андрей
Откуда: Н.Новгород
Благодарил (а): 78 раз
Поблагодарили: 1045 раз
Контактная информация:

Re: Звук. Общая тема

Непрочитанное сообщение 3D-SPrinter » 14 окт 2021, 16:51

Vikent писал(а):
14 окт 2021, 08:42
Этим летом и ардуинки подорожали у китайцев минимум в два раза.
IslandSky писал(а):
14 окт 2021, 08:57
С такой логистикой можно смело закрывать предприятия
Я в курсе, сам долгое время занимался разработкой и производством электроники. Много знакомых в этой области осталось. Неприятность в том, что энергоносители и ЧИПы это только первые ласточки среди слишком недооценённых в современном мире вещей. На очереди еда, интернет и сотовая связь. Они тоже сильно подорожают. А еды, вообще, может не хватать на всех. И ещё сейчас очень переоценён труд (особенно низкоквалифицированный в логистике, торговле и сфере услуг). Так что при росте цен на еду и энергию, зарплаты будут уменьшаться. Вплоть до нуля (безработицы). Так что весёленькие времена наступают.
Lenivo писал(а):
14 окт 2021, 11:13
Я бы подцепил большой блок питания на первый усилитель и послушал - если звук хуже ...
Согласен, тут можно много чего сравнить и выявить слабое звено. Но честно говоря, меня в очередной раз попустило со звуковым хобби в пользу водного электротранспорта. Так что все звуковые дела я полностью забросил. :)

Аватара пользователя
Lenivo
Сообщения: 1819
Зарегистрирован: 25 май 2017, 12:46
Имя: Александр
Благодарил (а): 93 раза
Поблагодарили: 179 раз

Re: Звук. Общая тема

Непрочитанное сообщение Lenivo » 15 окт 2021, 09:35

Про усилитель "ДИНАМИТ".
Собран по схеме
ДИНАМИ 1-1.jpg
ДИНАМИ 1-1.jpg (62.36 КБ) 10975 просмотров
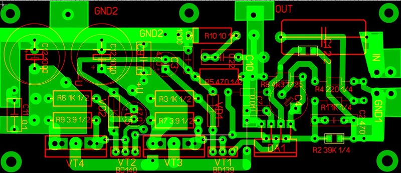
на такой печатной плате, ранее выкладывал *.lay6 файл.
ДИНАМИ 6.jpg
Заработал сразу. Вне схемы - блок питания. Первоначально там просто двухполярный трансформатор на +- 18 вольт переменки, потом диодный мостик и выравнивающий конденсатор на "+-" диодного моста, на 100 мкф на 100 вольт, чтобы пульсации не шли по проводам до плат. На входе переменное сопротивление в качестве регулятора громкости на 50к и китайский фаловый , блютуз +радио FM проигрыватель со своим блоком питания.
Всё собрано на детялях купленных сразу одной покупкой в местном магазине ПРОМЭЛЕКТРОНИКА. То есть пришел - тебе собрали деталей по списку - и всё купил. Без трансформатора - деталей на 1300 рублей. (в том числе - Конденсаторы и сопротивления - 850 рублей, транзисторы и стабилитроны 450 рублей). Фольгированный стеклотекстолит это отдельная стоимость. Сами микросхемы LT1210 у нас есть в продаже , но дорого по 1200 рублей штука. Я покупал давно на Алиэкспрессе по 500 рублей штука +доставка.... То есть+1100 рублей. Трансформатор Б.У.- куплен на барахолке - 300 рублей. Потом добавил четыре конденсатора 6800 на 50 вольт - в среднем такие (не брендовые) стоят от 80 до 200 рублей штука...ну пускай посчитаем по 150 р. х 4 штуки=600 рублей.
Итого без корпуса - 3300 рублей. Это сам усилитель, без проигрывателя , корпуса, радиаторов, разьемов и ручек.
Ну как то так это выглядит
ДИНАМИ 9.jpg
Ну что сказать схема играет сходу. Спаял чтобы сравнить со своими усилителями на TDA2050 и на TDA7265(по утверждениям некоторых это просто две TDA2050 в одном корпусе +MUTE). На TDA2050 - там в блоке питания 120 000 мкф конденсаторов Мундорф М-литик + 100 мкф -пленка МКР Мундорф. А в усилителе TDA7265 - там 60 000 мкф на конденсаторах ROE+ 40 мкф немецкой плёнки МКР.

Вот это так выглядит ....на TDA7265
Усилитель TDA7265   014.JPG
Файловый проигрыватель со своим отдельным блоком питания.
Основа - это трансформатор и плата усилителя с радиатором от немецкого телевизора. Лень было самому все разводить, просто плату отпилили и на ней детальки перепаял. И да этот усилитель играет у меня на столе для пайки уже 6 лет. Колонки переделывал. Сам усилитель (фактически ресивер с файловым проигрывателем) не переделывал. Только акустические провода менял уже 4 раза. Сейчас стоят обычные автомобильные акустические провода сечением по меди 8 кв.мм. И ими доволен. Парадокс.... от платы усилителя до клемм идут 1 мм провода CARDAS длиной 7 см. А до колонок 50 см идут провода 8 кв.мм. И они явно лучше чем провода 4 кв.мм... ..
Усилитель TDA7265   010.JPG
Усилитель TDA7265   015.JPG
По звуку в приведенной комплектации усилитель собранный по схеме "ДИНАМИТ" НЕ СМОГ обыграть на одних тех же колонках усилитель TDA7265..... Со своим усилителем на TDA2050 - даже не сравниваю там уровень другой и он работает от компьютерного цапа стоимостью под 100 т.р. и на колонки ПроАк... и доводился по звук под конкретный источник и под конретные колонки, и ........ под конкретные мои уши и предпочтения. Я собирал усилители на TDA2050, и на TDA7265 - без схемотехнических изысков - по схемам из даташита. Единственно детали подбирал нормальные, выбирал напряжение питания и прокачивал блок питания..... но это усилитель на TDA2050. А на TDA7265 - как собрал так он и играет. То есть у TDA7265 - 80% оъбема корпуса это трансформатор и конденсаторы.

Проигрыш усилителя "ДИНАМИТ" в ДАННОЙ КОМЛЕКТАЦИИ по всем параметрам - по басам не доигрывает по нижней границе и четкости баса - это конкретно конденсаторов мало и нужен другой трансформатор- более мощный. По Микродинамике - а это тоже понятно у меня на TDA7265 напрямую соединён выход с файлового проигрывателя (практически напрямую с микросхемы цапа с его обзякой на схеме и цыфровыми фильтрами) со входом микросхемы TDA7265.
А здесь стоит межкаскадный конденсатор и сопротивление с фильтром ВЧ на входе....Но без этого нельзя на этом этапе - без межкаскадного конденсатора усилительная микросхема 100% спалится на этапе постройки усилителя и его наладки - проходил и не раз.... А жалко то как бывает - раз и нет дорогой микросхемы или , раз и сгорел файловый проигрватель. Раньше для этих целей я использовал аудиофильский проигрыватель с Iriver, но пробило усилительную микросхему и на вход упало 30 вольт и проигрыватель, почему то, сразу сгорел...... Поэтому для настройки теперь на этапе постройки усилителей использую дешёвые китайские файловые проигрыватели с внешним блоком питания - сгорят , куплю новый.

Потенциал у усилителя по схеме "ДИНАМИТ" есть и он сходу обыграет усилитель на обычных комплектующих что на TDA2050 и на TDA7265. Но вот на тех же TDA2050, TDA7265 он не справится если они собраны на качественных деталях .....

По мощности TDA2050 с их честными 15 ваттами вполне хватает качать колонки ПроАк с их чувствительностью 86 дБ - на мощности 15 -25 %. А самая частый уровень громкости при просмотре ю-туь роликов - 7%.....

Если сравнить качество звука с усилителя по схеме "ДИНАМИТ" с цифровыми доступными платами. То цифровые усилители сильно уступают "ДИНАМИТу" даже на самых дешманских деталях..... То есть у меня "ДИНАМИТ" играл двое суток на прогреве и нисколько не устал от звука. А лбой цифрово усилитель больше получаса не послушаешь - начинает болеть голова о его ВЧ шума.

Rim
Сообщения: 82
Зарегистрирован: 21 май 2018, 18:32
Имя: Hbv
Благодарил (а): 64 раза
Поблагодарили: 1 раз

Re: Звук. Общая тема

Непрочитанное сообщение Rim » 16 окт 2021, 23:48

Все же, думаю, видимо надо вместо огромных емкостей в 100 тыс мкф делать стабилизаторы (2 транзистра на плечо) , будет тот же эффект, но дешевле.

Ответить
Яндекс.Метрика