Звук. Общая тема

Обсуждаем звук и аппаратуру
Аватара пользователя
Lenivo
Сообщения: 1816
Зарегистрирован: 25 май 2017, 12:46
Имя: Александр
Благодарил (а): 92 раза
Поблагодарили: 179 раз

Re: Звук. Общая тема

Непрочитанное сообщение Lenivo » 06 мар 2018, 20:06

Dmitry31 писал(а):
06 мар 2018, 19:53
JLH 1969 случайно ни кто не делал? Чистый класс А. https://ru.aliexpress.com/item/2017new- ... autifyAB=0
Чистый класс А - это нужен очень большой силовой трансформатор. И это очень ГОРЯЧО. Не стоит оно того. Всего того же можно добиться с гораздо меньшими трудозатратами.

Про ламповики давай не будем - товарищ Андрей гибридный антиквар -любитель.

Dmitry31
Сообщения: 14
Зарегистрирован: 28 фев 2018, 07:09
Имя: Дмитрий
Благодарил (а): 1 раз

Re: Звук. Общая тема

Непрочитанное сообщение Dmitry31 » 06 мар 2018, 20:40

Да, греется он как утюг, на форуме читал. https://audioportal.hi-fi.ru/showthread ... с-А/page14

Аватара пользователя
3D-SPrinter
Сообщения: 11008
Зарегистрирован: 19 ноя 2015, 14:23
Имя: Андрей
Откуда: Н.Новгород
Благодарил (а): 78 раз
Поблагодарили: 1037 раз
Контактная информация:

Re: Звук. Общая тема

Непрочитанное сообщение 3D-SPrinter » 06 мар 2018, 20:55

Lenivo писал(а):
06 мар 2018, 20:06
товарищ Андрей гибридный антиквар -любитель.
Есть такое дело! :D Но скажу честно - всё реже подключаю ламповый буфер к "динамиту" (благо, это не сложно - только тумблером щёлкнуть), потому что на большинстве фонограмм без лампы и с Хейлами АМТ он лучше играет. Даже так бы сказал - на качественных (правильно сведённых в студии) фонограммах лучше без лампы, потому что в хороший ВЧ лампа говнеца добавляет. А на хреновых фонограммах лампа хреновые ВЧ как-то скрашивает.
Ну и от акустики целесообразность лампового буфера сильно зависит. На купольных ВЧ (шёлк / поликарбонат) лампа звук украшает. А вот на ленточниках / АМТ / планарах - не катит (воспринимается как грязь и шепелявость). Для шириков в полном диапазоне, понятное дело, лампа это то, что доктор прописал.
Так что на мой взгляд, надо иметь ламповый буфер с тумблером и включать его под настроение / конкретную фонограмму.

Аватара пользователя
Lenivo
Сообщения: 1816
Зарегистрирован: 25 май 2017, 12:46
Имя: Александр
Благодарил (а): 92 раза
Поблагодарили: 179 раз

Re: Звук. Общая тема

Непрочитанное сообщение Lenivo » 11 мар 2018, 18:37

Блин. Пришёл LCR-t4 тестер и у него треснут экран - нижняя треть не показывает. Именно такого экрана , как на тестере у меня нет. Есть Маленькие олед экраны на 1306 процессоре. Посмотрел есть прошивки на ардуино на такой тестер с таким экраном. Новый как бы жаба давит покупать(а я успел китайцу отправить отзыв, что всё в порядке - включил работает, номиналы показывает. А что не всё показывает понял только через день, когда транзисторы померять решил), да и ехать опять месяц будет. Вот сижу и чещу затылок. Всё есть - чтоб собрать надо только с заливкой прошивок через .hex файлы разобраться.

Аватара пользователя
3D-SPrinter
Сообщения: 11008
Зарегистрирован: 19 ноя 2015, 14:23
Имя: Андрей
Откуда: Н.Новгород
Благодарил (а): 78 раз
Поблагодарили: 1037 раз
Контактная информация:

Re: Звук. Общая тема

Непрочитанное сообщение 3D-SPrinter » 11 мар 2018, 20:41

Lenivo писал(а):
11 мар 2018, 18:37
Пришёл LCR-t4 тестер и у него треснут экран - нижняя треть не показывает.
Честно говоря, я бы поленился разбираться и ещё один заказал. Но если интересно с прошивкой разобраться, наверно, можно перешить. :?
Кстати, если катушки для кроссоверов мотать, то лучше этот заказать https://ru.aliexpress.com/item/Digital- ... autifyAB=0

Аватара пользователя
Lenivo
Сообщения: 1816
Зарегистрирован: 25 май 2017, 12:46
Имя: Александр
Благодарил (а): 92 раза
Поблагодарили: 179 раз

Re: Звук. Общая тема

Непрочитанное сообщение Lenivo » 12 мар 2018, 02:41

3D-SPrinter писал(а):
11 мар 2018, 20:41
Честно говоря, я бы поленился разбираться и ещё один заказал. Но если интересно с прошивкой разобраться, наверно, можно перешить.
Кстати, если катушки для кроссоверов мотать, то лучше этот заказать https://ru.aliexpress.com/item/Digital- ... autifyAB=0
Не... не перешить , а собрать аналогичный по функционалу на ардуино нано или мини.
t_tester_i2c.JPG
Схема банально простая -горсть сопротивлений, экран и одна кнопка и всё. Единственно код закрытый и надо использовать другой программный продукт , а не Ардуино Иде.

Аватара пользователя
Lenivo
Сообщения: 1816
Зарегистрирован: 25 май 2017, 12:46
Имя: Александр
Благодарил (а): 92 раза
Поблагодарили: 179 раз

Re: Звук. Общая тема

Непрочитанное сообщение Lenivo » 12 мар 2018, 06:42

Спаял разъём для подключения прошивщика USBasp V2.0 к ARDUINO NANO.
ARDUINO_ICPS.jpg
USBASP_V2.JPG
Взял верхнюю прошивку для OLED 0.96" I2C и прошил согласно инструкции через SinaProg 2.1.1 согласно инструкции - надо загрузить два файла - .epp и .hex.
Ну и подключил только экран - два провода питание +5 и земля , и провода данных: SCL(олед) к D5(ардуино нано) и SDA(олед) к D2(ардуино нано).

Пока никаких сопротивлений не паял , решил только посмотреть будет нет экран, что показывать. Включился , загрузка около 5-8 сек, после этого экран стал по русски показывать разные менюшки и даже попытался "воздух" померить:
t_tester_i2c 2.JPG
t_tester_i2c 1.JPG
Весь проект в архиве, схемы на три типа экрана, там же прошивки, программы трех прошивщиков. Но сюда не влазит - вот авторская выкладка (не моя) на яндекс диске:
https://yadi.sk/d/fCPsT7RXopA2P

Аватара пользователя
Lenivo
Сообщения: 1816
Зарегистрирован: 25 май 2017, 12:46
Имя: Александр
Благодарил (а): 92 раза
Поблагодарили: 179 раз

Re: Звук. Общая тема

Непрочитанное сообщение Lenivo » 12 мар 2018, 07:02

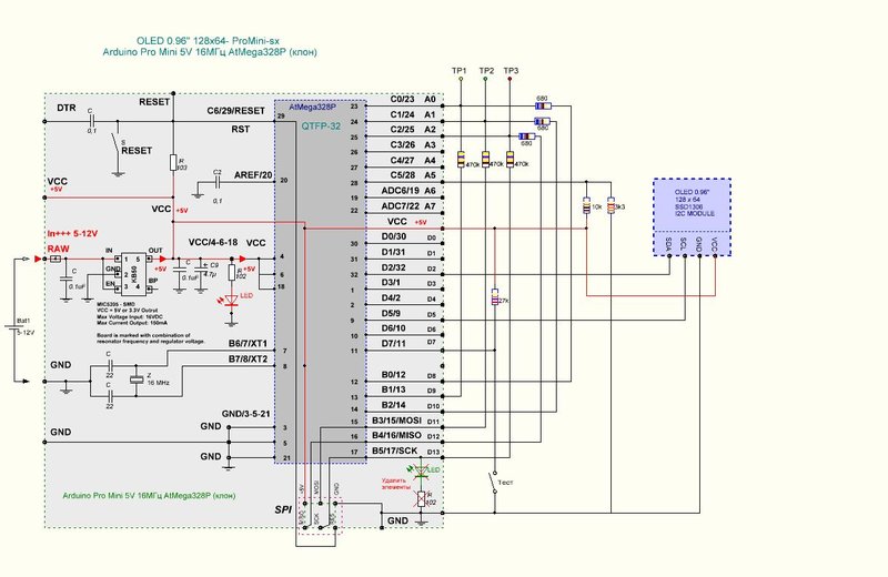
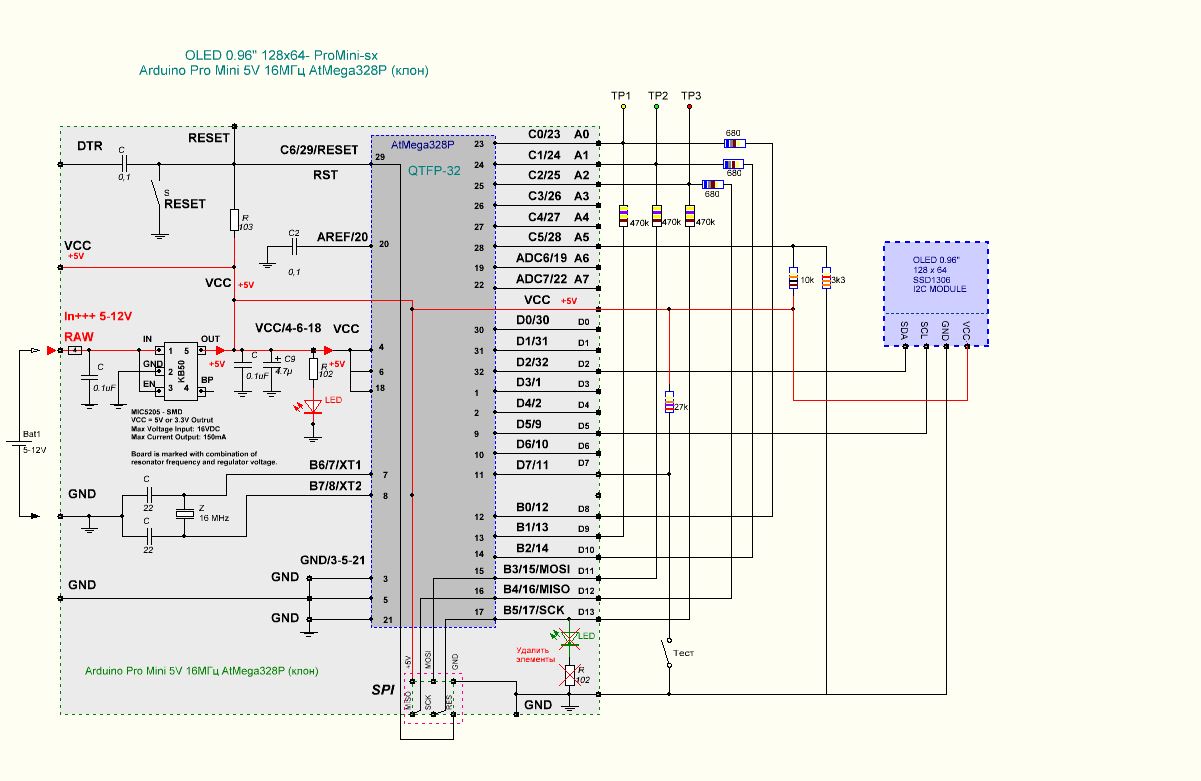
Есть схема и более навороченная с энкодером и ЭОН для калибровки опорного напряжения для повышения точности измерений.
t_tester_iz_ardu-ino_pro_mini_oled-128x64-i2c.JPG
Но к этой схеме непонятно какая прошивка нужна. Там в прошивщике надо подключать опции в MAKEFILE , но как это сделать я пока не разбирался.

Аватара пользователя
3D-SPrinter
Сообщения: 11008
Зарегистрирован: 19 ноя 2015, 14:23
Имя: Андрей
Откуда: Н.Новгород
Благодарил (а): 78 раз
Поблагодарили: 1037 раз
Контактная информация:

Re: Звук. Общая тема

Непрочитанное сообщение 3D-SPrinter » 12 мар 2018, 08:06

Очень удобный экранчик с минимумом проводов. Да и вообще всё проще, чем я думал.
Конечно, проще у китайцев заказать. Но если нужно срочно, можно собрать из подручных материалов. Спасибо за информацию! :idea: :)

Аватара пользователя
Lenivo
Сообщения: 1816
Зарегистрирован: 25 май 2017, 12:46
Имя: Александр
Благодарил (а): 92 раза
Поблагодарили: 179 раз

Re: Звук. Общая тема

Непрочитанное сообщение Lenivo » 13 мар 2018, 11:03

Как говориться было бы желание.
t_tester_oled-128x64-i2c-1.JPG
t_tester_oled-128x64-i2c-2.JPG
t_tester_oled-128x64-i2c-3.JPG
t_tester_oled-128x64-i2c-4.JPG
По деньгам он в полтора раза дороже выходит если купит готовый китайский. Но ведь сам спаял и оно работает. А не купил какую- то готовую китайскую поделку и только батарейки вставил. Но так себе развлечение smd-резисторы паять. Прикольно.

Аватара пользователя
3D-SPrinter
Сообщения: 11008
Зарегистрирован: 19 ноя 2015, 14:23
Имя: Андрей
Откуда: Н.Новгород
Благодарил (а): 78 раз
Поблагодарили: 1037 раз
Контактная информация:

Re: Звук. Общая тема

Непрочитанное сообщение 3D-SPrinter » 13 мар 2018, 11:15

Lenivo писал(а):
13 мар 2018, 11:03
Но ведь сам спаял и оно работает.
Это да, больше по-кайфу, чем купить готовое. :)

Аватара пользователя
Lenivo
Сообщения: 1816
Зарегистрирован: 25 май 2017, 12:46
Имя: Александр
Благодарил (а): 92 раза
Поблагодарили: 179 раз

Re: Звук. Общая тема

Непрочитанное сообщение Lenivo » 13 мар 2018, 11:55

3D-SPrinter писал(а):
13 мар 2018, 11:15
Это да, больше по-кайфу, чем купить готовое.
Да вот цепануло, и на раз сварганил. Хотя можно было просто экран перепаять. Но есть куча, но перепаяешь, а оно не заработает. А китаец хоть и обрезано но информацию выдает. А тут спаял и что-то показывает. Брешет, скорее всего, как сивый мерин. Но пускай полежит - потом сравню результаты.

Аватара пользователя
3D-SPrinter
Сообщения: 11008
Зарегистрирован: 19 ноя 2015, 14:23
Имя: Андрей
Откуда: Н.Новгород
Благодарил (а): 78 раз
Поблагодарили: 1037 раз
Контактная информация:

Re: Звук. Общая тема

Непрочитанное сообщение 3D-SPrinter » 17 мар 2018, 09:05

Опошлился до китай-дизайна, забацал моноплату "динамита" прямо с БП. :D Но питалово +/- 28В надо всё же проводами тянуть. Крепится всё это на промежуточные теплоотводы из уголка Х-балки СПринтера. В левом нижнем углу - вырез под сетевой выключатель, чтобы влезло в этот корпус https://ru.aliexpress.com/item/1306A-po ... 304.FzYmIx вместе с таким трансом https://www.chipdip.ru/product/ttp-60-2x18v . Схема защиты http://images.vfl.ru/ii/1519743190/bbc3 ... 756301.jpg ставится справа от транса на двухсторонний скотч.

Изображение

Насчёт транса - пробовал такой же "торэл" 100 Вт https://www.chipdip.ru/product/ttp100-2x18v - разницы не заметил. Так что расчёты по достаточности 60 Вт подтвердились. Ну и реальная мощность на +/- 28 получается 2х25 Вт на 6 Ом, а никаких не 45, как на Датагоре писали. ;) Выходные транзисторы 2SC5200 + 2SA1943 получаются явно избыточны, но фиг с ними, пусть будут (копейки в чипе-дипе стОят https://www.chipdip.ru/product/2sc5200-2sa1943 ).

Изображение

Изображение

Аватара пользователя
3D-SPrinter
Сообщения: 11008
Зарегистрирован: 19 ноя 2015, 14:23
Имя: Андрей
Откуда: Н.Новгород
Благодарил (а): 78 раз
Поблагодарили: 1037 раз
Контактная информация:

Re: Звук. Общая тема

Непрочитанное сообщение 3D-SPrinter » 17 мар 2018, 20:19

Попробовал записать видео колоночек на встроенный микрофон камеры Panasonic VDR-D300 . Ходят слухи, что там два легендарных WM-61A вставлены.

Изображение

Получилось ужасно! Басы вводят микрофон в ступор (может АРУ гадит? :? ). ВЧ и СЧ вообще не узнаю. Да оно ещё и заикается после конвертации из DVD в AVI. :lol: Живьём это на порядок лучше звучит, но как говорится - "чем богаты...". На другие имеющиеся девайсы звук записывается ещё хуже. Ю-туб ругается на "пиратский" музон, так что выложил на облако mail.ru https://cloud.mail.ru/public/3mUi/rFYpXAXVT . :)

Аватара пользователя
3D-SPrinter
Сообщения: 11008
Зарегистрирован: 19 ноя 2015, 14:23
Имя: Андрей
Откуда: Н.Новгород
Благодарил (а): 78 раз
Поблагодарили: 1037 раз
Контактная информация:

Re: Звук. Общая тема

Непрочитанное сообщение 3D-SPrinter » 18 мар 2018, 06:45

В общем с этим надо что-то делать. Заказал ещё пару микрофончиков WM-61A, буду колхозить внешний стерео-микрофон для видеокамеры. :?

Ответить
Яндекс.Метрика