Страница 1 из 4
Экструдер филамента, пробуем собрать
Добавлено: 08 авг 2021, 17:48
fsdb
Приветствую читающий этот пост. Я как ты задумался собраю экструдер для филамента.
В этом первом посте буду выкладывать свои наработки, возможно это поможет тебе со сборкой.
Это не будет готовая инструкция как собрать экструдер. Это будет моя история сборки с фотографиями
И так мой первый шаг. начинаю с простого - намотчик/перемотчик филамента
Плата управления
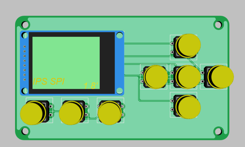
выносной дисплей с кнопками

- 222222.png (73.33 КБ) 10607 просмотров
Пока я сделал заказ, и платы еще не пришли. у меня нет ни прошивки, ничего. плату постарался сделать максимально универсальной что бы использовать разные датчики. начальная идея может сильно измениться к завершению
Присоединяйся к телеграмм каналу для общения со мной на тему экструдер в режиме онлайн
https://t.me/extruds
Re: Экструдер филамента, пробуем собрать
Добавлено: 09 авг 2021, 13:17
Alex Post
fsdb писал(а): ↑08 авг 2021, 17:48
собраю экструдер для филамента
Экструдер планируется для какого сырья? ИМХО на сегодня смысл есть только "гнать" ПЭТ из вторсырья - бутылок. Давить самостоятельно из гранул при цене килограмма готово пластика в районе от $10 смысла особого нет. Разве что из спортивного интереса.
Re: Экструдер филамента, пробуем собрать
Добавлено: 12 авг 2021, 20:41
fsdb
Добрый день. цена конечно высока но ниже чем Вы написали. Выгодно не выгодно я не рассматриваю. Все это спорная вещь и каждый сам для себя решит. кто то может по городу продать 100кг за несколько дней а кто то и килограмма за месяц продать не может.
По поводу платы я немного поторопился сделал заказ. в последней версии я добавил дополнительные выводы, не задействованные , для того что бы можно было в любом раскладе практически использовать и в намотке и в перемотке. чуть позже перезакажу
Re: Экструдер филамента, пробуем собрать
Добавлено: 14 авг 2021, 11:56
fsdb
Плата микрометра. сама по себе ничего не делает, всего лишь снимает показания с микрометра, кроме этого в плате присуствует дополнительный разъем для выполнения калибровки микрометра следующей платой. все максимально разделено на подзадачи
Re: Экструдер филамента, пробуем собрать
Добавлено: 14 авг 2021, 14:03
fsdb
Плата для автоматической калибровки цифрового микрометра в режиме онлайн. пока не доработана и не заказана. Основаня задача откалибровать миркрометр и сообщить об этом плате чтения микрометра. наборами перемычек задается периодичность. пока ожидаю компоненты что бы измерить их, проверить их и сделать заказ.
Re: Экструдер филамента, пробуем собрать
Добавлено: 15 авг 2021, 12:24
fsdb
немного доработал плату. все так же не изготавливал ее потому что не пришла релюшка. покупать релюшку от трактора или использовать та что есть здесь и сейчас- не планировал. хочется собрать именно из тех компонентов которые предполагалось установить. те что больше всего подходят
Re: Экструдер филамента, пробуем собрать
Добавлено: 15 авг 2021, 12:56
Alex Post
fsdb писал(а): ↑14 авг 2021, 14:03
наборами перемычек задается периодичность
А зачем столько перемычек то? Да еще на такой площади?Двоичную систему отменили чтоль? Десять перемычек позволят задать от 0 до 1023 минут задержку. А тут их 15

(перемычек) И удобнее перемычки располагать рядом, с шагом 2.54мм, чтоб запаивать сразу гребенку пинов, а не по две штучки цыркать. Соответственно плату можно по площади чуть ли не вдвое уменьшить.
Re: Экструдер филамента, пробуем собрать
Добавлено: 15 авг 2021, 13:25
fsdb
Alex Post писал(а): ↑15 авг 2021, 12:56
чтоб запаивать сразу гребенку пинов, а не по две штучки цыркать.
не практично когда нужно передвинуть пиниы- соседние могут вылететь например. мне не лень паять по 2
Alex Post писал(а): ↑15 авг 2021, 12:56
Двоичную систему отменили чтоль? Десять перемычек позволят задать от 0 до 1023 минут задержку
все шикарно) но) зачем разбираться в двоичной системе когда можно просто наставить нужные перемычки в нужных местах - например одну перемычку на 10часов и одну 5 минут. получится в сумме 10ч и 5 мин) что очень удобно по быстрому накинуть нужное время) вообще по своим соображениям я бы оставил только перый ряд перемычек и половину второго ряда) но у меня остались свободные пины - пусть будут. ) база - туда можно скинуть не нужные перемычки. думаю больше трех перемычек ставить врядли придется.
Re: Экструдер филамента, пробуем собрать
Добавлено: 15 авг 2021, 14:15
fsdb
Удалось получить все не достающие размеры. оплатил изготовление платы
Re: Экструдер филамента, пробуем собрать
Добавлено: 15 авг 2021, 16:20
Alex Post
fsdb писал(а): ↑15 авг 2021, 13:25
очень удобно по быстрому накинуть нужное время
А оно нужно реально, по быстрому что то накидывать? Или оно настраивается один раз на долгие годы (или хотя бы месяцы)?
Если первое - то интерфейс явно неудобный. Тогда уж энкодер и два семисегментных индикатора надо ставить. Если второе - то избыточный. Смысл занимать настроечной по сути функцией треть платы.
Re: Экструдер филамента, пробуем собрать
Добавлено: 15 авг 2021, 17:08
fsdb
Alex Post писал(а): ↑15 авг 2021, 16:20
оно настраивается один раз на долгие годы (или хотя бы месяцы)?
если настраивается на долгие годы то надо пое..аться обязательно в двоичной системе? а просто сразу в минутах нельзя?))
энкодер и дисплей можно. )) но что там показывать. опять 2 цифры в двоичной системе?))) или что?)) зачем этот геморой с двоичной системой не пойму)) какой кайф?))
считать что то там)
Alex Post писал(а): ↑15 авг 2021, 16:20
Смысл занимать настроечной по сути функцией треть платы.
если бы я хотел принципиально сэкономить место то мне совершенно ничего не мешало - вшить в прошивку удобное только для меня время. для меня размер не принципиален. сейчас плата 100 в ширину и 70 высоту) ну была бы она скажем 100 на 40)) мне кажется это не принципиально и как заметили - это скорее всего настраивается 1 раз и все, поэтому плату можно поместить под протяжкой. не на лицевой стороне и совершенно никому мешать не будет.) механизм протяжки не такой и маленький уж. поэтому смысла нет в принципиальной экономии.
кстати это всего лишь эксперимент. не факт что это все приживется. ждем полтора месяца теперь,
Re: Экструдер филамента, пробуем собрать
Добавлено: 15 авг 2021, 18:04
Alex Post
fsdb писал(а): ↑15 авг 2021, 17:08
вшить в прошивку удобное только для меня время
Вот. Вот это - реальное предложение

Че там калиброваться то, не все ли равно - раз в минуту или раз в час. Если система стабильно работает - калибровка никуда не денется. А если нестабильно - хоть раз в секунду калибруйся, не поможет.
Re: Экструдер филамента, пробуем собрать
Добавлено: 15 авг 2021, 18:11
fsdb
Ну я с учётом того что возможно кому нибудь подарю/махнусь и тп
Re: Экструдер филамента, пробуем собрать
Добавлено: 15 авг 2021, 20:52
Alex Post
Я бы лучше предложил вывести тактовую кнопку куда то, для принудительной перекалибровки. И вшить в алгоритм какое то жесткое время, типа 30мин. Чтоб пользователь если видит что какая то хрень творится, мог нажать, откалиброваться и хрень эту прекратить.
Ну или инициировать через меню основного блока. Кстати, там же можно и время задать, и передавать его например по uart. Если ничего не прилетело - пользоваться "зашитым". Тем самым сохранится и автономность и в то же время появится управляемость.
Re: Экструдер филамента, пробуем собрать
Добавлено: 15 авг 2021, 21:02
fsdb
полностью согласен насчет кнопки)) но где вы раньше были))) теперь только если переназначить один из последних пинов вместо перемычки) идея с кнопкой шикарна)
эта кнопка очень нужна будет когда я буду это все проверять . писать скетч. потом может и нне нужна)