VE pribor - полуавтомат спайщик филамента
«Semiautomatic welder-M-002».
Модернизированная модель экспериментального спайщика
https://youtu.be/aO49O1MXhdE
https://youtu.be/fEW-IORJ_Qw
Что изменено:
установлены более мощные шаговые двигателя;
модернизированы подающие шестерни (сделаны проточки, для лучшего сцепления с филаментом;

Спойлер

- шестерня V.png (248.28 КБ) 23236 просмотров
прижимные ролики, заменены на подшипники;
изменена программа;
добавлена (в меню) возможность выбора длины (сближение) сварочного шва;
В скетче, теперь видно, где и что менять (шаги и т.д) под свою конструкцию;

Спойлер

- Скетч.PNG (53.93 КБ) 23236 просмотров
Технические характеристики:
Пайка всех видов филамента, + пайка самодельного ПЭТ филамента из бутылок;
Питание: 12-24 вольта, установлен модуль стабилизации 5А;
Мощность: 1,5А;
Выбор в меню: времени работы нагревателя в секундах;
времени работы охлаждения в секундах;
размера длины шва (сближение) в мм.;
Индикация режимов работы на дисплее;
Обдув радиатора охлаждения сваренного филамента и обдув нагревателя;

Спойлер

- обдув.png (72.32 КБ) 23236 просмотров
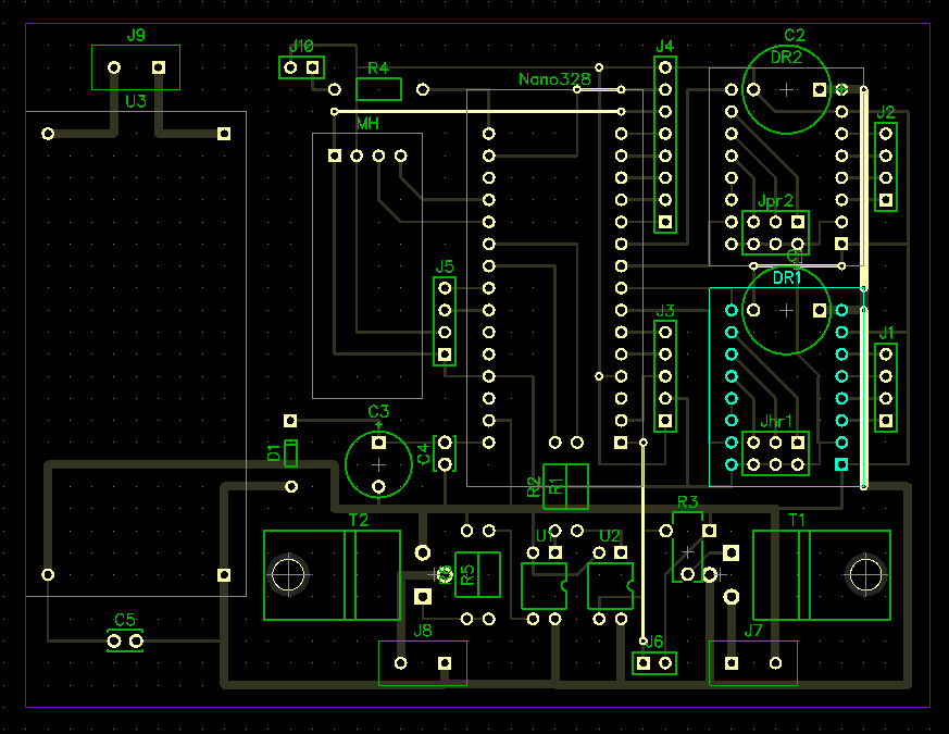
Микроконтроллер:Nano 328, 5v, 16МГц.;
Дисплей; Nokia 5110;
Двигателя: Nema 17 42x42x22 мм 12 в 1 А 16 Н. 1,8 градусов. 200 шагов/об.;
Драйвера: А4988 (TMC2208). с установленным дроблением шага 1/16;
Датчик: модуль FC-03 LM393 c ИК-оптопарой;
Индикатор: зеленый светодиод, сигнализирующий о готовности приема филамента;
Для облегчения повтора модели, используются комплектующие детали от 3D принтера.
Алгоритм работы спайщика:

Спойлер
1. включается спайщик – подается команда «включение». На дисплее надпись: « Спайщик полуавтомат » (на английском).
2. При необходимости, заходим в меню. Нажимаем кнопку «пуск» на энкодере и удерживаем 2 секунды. На дисплее надпись: « нагреватель и значение в секундах ». Вращением кнопки выбираем необходимое значение, для длительности работы нагревателя. Кратковременное нажатие на кнопку – переход к настройке охлаждения. На дисплее надпись: « охлаждение и значение в секундах ». Вращением кнопки выбираем необходимое значение, для длительности работы вентилятора (насоса, при водяном охлаждении).
Кратковременное нажатие на кнопку – переход к настройке выбора длины шва спайки. На дисплее надпись: « длина шва в мм. ». Вращением кнопки выбираем необходимое значение, для выбора длины сварочного шва (сближение).
Все, настройка закончена и сохранена в памяти. Нажимаем кнопку «пуск» на энкодере и удерживаем 2 секунды. Переходим в рабочий режим.
3. Нажимаем кнопку «пуск» - Запускаются оба двигателя на больших оборотах. На дисплее надпись: « жду 1 филамент » и загорается зеленый светодиод. Вставляем 1 пруток. Идет протяжка. Включается ИК датчик. Как только 1 пруток выйдет из зоны ИК датчика – ИК датчик отключится.
4. Сигнал отключение ИК датчика включает команду «установка 1 прутка». Запускается 2 двигатель на малых оборотах, с заданным количеством шагов, необходимых для протяжки 1 прутка в зону нагревателя. После выполнения заданных шагов двигатель остановится.
5. Сигнал остановки 2 двигателя, включает команду «протяжка 2 прутка». На дисплее надпись: « жду 2 филамент » и загорается зеленый светодиод. Запускается 1 двигатель на малых оборотах. Вставляем 2 пруток. Как только 2 пруток войдет в зону ИК датчика – ИК датчик включится.
6. Сигнал включения ИК датчика, включает команду «установка 2 прутка». Запускается 1 двигатель на малых оборотах, с заданным количеством шагов, необходимых для протяжки 2 прутка в зону нагревателя. После выполнения заданных шагов, 1 двигатель остановится.
7. Сигнал остановки 1 двигателя, включает команду «пайка». На дисплее надпись: « нагреватель и заданное значение в секундах ». Включается нагреватель. По окончанию отсчета времени, нагреватель выключится.
8. Сигнал отключения нагревателя, включает команду «стыковка». Запускается 1 двигатель на малых оборотах, с заданным количеством шагов, необходимых для протяжки 2 прутка для стыковки прутков. После выполнения заданных шагов, 1 двигатель остановится.
9. Включается команда «смещение к холодильнику». Запускаются оба двигателя на малых оборотах, с заданным количеством шагов, необходимых для протяжки 1 и 2 прутка в зону охлаждения. После выполнения заданных шагов, 1 и 2 двигателя остановится.
10. Сигнал остановки 1и 2 двигателя, включают команду «холодильник». На дисплее надпись:
« охлаждение и значение в секундах ». Включается вентилятор (насос, при водяном охлаждении). . По окончанию отсчета времени, вентилятор (насос, при водяном охлаждении) выключится.
Процесс окончен!
11. Сигнал отключения охлаждения, включает команду №1. Начинают выполнятся задания этой команды. И т.д. – все начинается по кругу.
Для снятия прутка – нажимаем кнопку «стоп» и «пуск». Включатся оба двигателя и освободят пруток. Далее нажимаем кнопку «стоп» и включится команда ждущего режима.
(обновлен):