Электрочасть:
VE pribor + Станок для изготовления филамента из пластиковых бутылок.
Модератор: Robert Sa
-
- Сообщения: 284
- Зарегистрирован: 14 окт 2018, 07:58
- Имя: Владимир
- Благодарил (а): 6 раз
- Поблагодарили: 87 раз
Re: VE pribor + Станок для изготовления филамента из пластиковых бутылок.
Станок с шаговым двигателем на редукторе из шуруповерта.
Электрочасть:
Спойлер
Вариант с дисплеем 2004:
Вариант с дисплеем 1602:
Электрочасть:
Последний раз редактировалось vladimirV 04 мар 2021, 16:16, всего редактировалось 10 раз.
-
- Сообщения: 45
- Зарегистрирован: 29 апр 2020, 21:21
- Имя: Алексей
- Откуда: Волгоградская обл.
- Благодарил (а): 10 раз
- Поблагодарили: 3 раза
Re: VE pribor + Станок для изготовления филамента из пластиковых бутылок.
ПЛОХО.ЧТО ДРАЙВЕРЫ НИКАК ИЗ КИТАЯ НЕ ПРИЙДУТ.
73! UA4AU
- Alex Post
- Сообщения: 7029
- Зарегистрирован: 11 янв 2017, 17:22
- Имя: Александр
- Откуда: Брест, РБ
- Благодарил (а): 333 раза
- Поблагодарили: 822 раза
- Контактная информация:
Re: VE pribor + Станок для изготовления филамента из пластиковых бутылок.
Драйвер и тут купить можно, цена копеечная. Он то всего один нужен.
Prusa i3 rework - трудится с 2015 года
Черно-оранжевый 3D-SPrinter 232 - https://3deshnik.ru/forum/viewtopic.php?f=21&t=393
Черно-оранжевый 3D-SPrinter 232 - https://3deshnik.ru/forum/viewtopic.php?f=21&t=393
-
- Сообщения: 45
- Зарегистрирован: 29 апр 2020, 21:21
- Имя: Алексей
- Откуда: Волгоградская обл.
- Благодарил (а): 10 раз
- Поблагодарили: 3 раза
Re: VE pribor + Станок для изготовления филамента из пластиковых бутылок.
Я уже кажется отвечал вам по этому поводу.... Ну нет у нас как у вас магазинов в пешей доступности. Поселок 10 тысяч человек населения. Какие тут магазины вы сами представляете. Служб доставок - нет. Заказывать через почту России - получается эта копеечная деталь оборачивается чуть ли не золотой. Да я лучше в Китае несколько штук закажу за ту-же цену.
73! UA4AU
- Alex Post
- Сообщения: 7029
- Зарегистрирован: 11 янв 2017, 17:22
- Имя: Александр
- Откуда: Брест, РБ
- Благодарил (а): 333 раза
- Поблагодарили: 822 раза
- Контактная информация:
Re: VE pribor + Станок для изготовления филамента из пластиковых бутылок.
Если мне какая то деталь срочно нужна - я ее срочно покупаю, не глядя на цену, хотя, конечно, из Китая она будет дешевле в несколько раз. https://carduino.ru/product_info.php?products_id=2190
вот, найдено в первой же выдаче по словам " A4988 купить". Неужели 115 рублей это овердофига?.Ну плюс доставка - рублей 200-300. Все равно вполне подъемно, чтоб два месяца не ждать.
Prusa i3 rework - трудится с 2015 года
Черно-оранжевый 3D-SPrinter 232 - https://3deshnik.ru/forum/viewtopic.php?f=21&t=393
Черно-оранжевый 3D-SPrinter 232 - https://3deshnik.ru/forum/viewtopic.php?f=21&t=393
-
- Сообщения: 45
- Зарегистрирован: 29 апр 2020, 21:21
- Имя: Алексей
- Откуда: Волгоградская обл.
- Благодарил (а): 10 раз
- Поблагодарили: 3 раза
Re: VE pribor + Станок для изготовления филамента из пластиковых бутылок.
Я тоже так делаю если деваться некуда. Этот же случай не совсем критический, да и мой принтер печатает 3D детали, а не банковские банкноты к сожалению.
Давайте закроем тему этого разговора ибо эта ветка форума совсем не об этом.

73! UA4AU
- Alex Post
- Сообщения: 7029
- Зарегистрирован: 11 янв 2017, 17:22
- Имя: Александр
- Откуда: Брест, РБ
- Благодарил (а): 333 раза
- Поблагодарили: 822 раза
- Контактная информация:
Re: VE pribor + Станок для изготовления филамента из пластиковых бутылок.
Можно на "ты" И не я первый начал

Кстати, принтер вполне может "печатать деньги" Мои, например, как минимум самоокупаются.
Prusa i3 rework - трудится с 2015 года
Черно-оранжевый 3D-SPrinter 232 - https://3deshnik.ru/forum/viewtopic.php?f=21&t=393
Черно-оранжевый 3D-SPrinter 232 - https://3deshnik.ru/forum/viewtopic.php?f=21&t=393
-
- Сообщения: 45
- Зарегистрирован: 29 апр 2020, 21:21
- Имя: Алексей
- Откуда: Волгоградская обл.
- Благодарил (а): 10 раз
- Поблагодарили: 3 раза
Re: VE pribor + Станок для изготовления филамента из пластиковых бутылок.
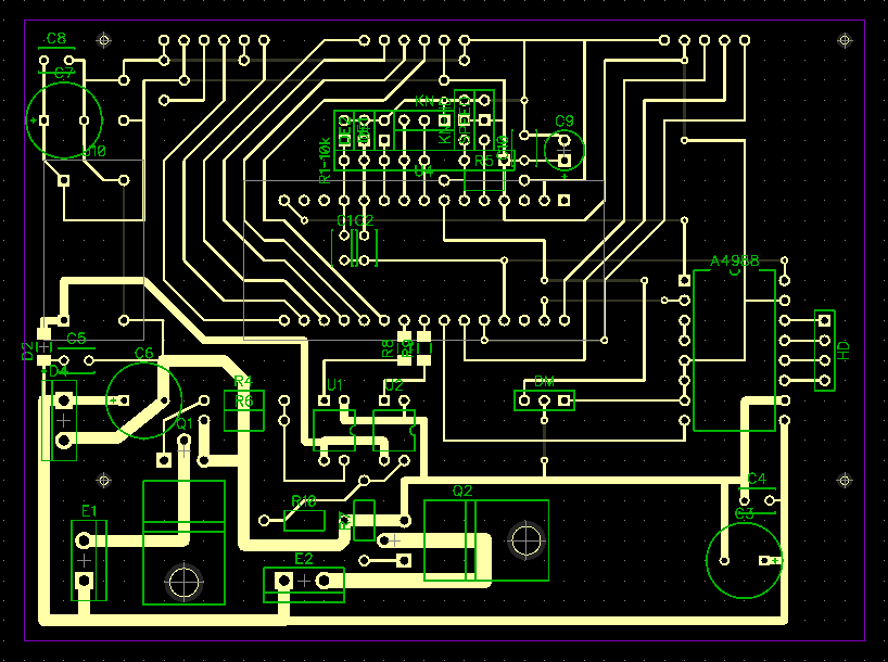
Вот печатка в лайоуте последней версии для лазерно-утюговой.
- Вложения
-
- stanfil111.rar
- (11.93 КБ) 171 скачивание
-
- 111.JPG (113.54 КБ) 3312 просмотров
73! UA4AU
-
- Сообщения: 284
- Зарегистрирован: 14 окт 2018, 07:58
- Имя: Владимир
- Благодарил (а): 6 раз
- Поблагодарили: 87 раз
-
- Сообщения: 45
- Зарегистрирован: 29 апр 2020, 21:21
- Имя: Алексей
- Откуда: Волгоградская обл.
- Благодарил (а): 10 раз
- Поблагодарили: 3 раза
Re: VE pribor + Станок для изготовления филамента из пластиковых бутылок.
Исправил и уменьшил отверстия для сверления
- Вложения
-
- stanfil111.rar
- (12.05 КБ) 163 скачивания
Последний раз редактировалось Rubistar 15 июл 2020, 18:31, всего редактировалось 1 раз.
73! UA4AU
-
- Сообщения: 284
- Зарегистрирован: 14 окт 2018, 07:58
- Имя: Владимир
- Благодарил (а): 6 раз
- Поблагодарили: 87 раз
Re: VE pribor + Станок для изготовления филамента из пластиковых бутылок.
Еще немного поправь. Это отверстие для крепления транзистора. Дорожку нужно убрать. Ты посадил коллектор на +. Это короткое замыкание. Сгорит блок питания!!!
-
- Сообщения: 284
- Зарегистрирован: 14 окт 2018, 07:58
- Имя: Владимир
- Благодарил (а): 6 раз
- Поблагодарили: 87 раз
Re: VE pribor + Станок для изготовления филамента из пластиковых бутылок.
Желтым цветом отверстия диаметром 3мм, для крепления платы и транзисторов.
-
- Сообщения: 45
- Зарегистрирован: 29 апр 2020, 21:21
- Имя: Алексей
- Откуда: Волгоградская обл.
- Благодарил (а): 10 раз
- Поблагодарили: 3 раза
Re: VE pribor + Станок для изготовления филамента из пластиковых бутылок.
Исправил в последнем архиве. Под отверстия ставил площадки - чтобы лучше было сверлить по центру. Отметил перекрестием сейчас.
73! UA4AU
Re: VE pribor + Станок для изготовления филамента из пластиковых бутылок.
Здравствуйте!
stanfil111.lay6 не открывается, вылетает ошибка. Пожалуйста выложите еще раз
stanfil111.lay6 не открывается, вылетает ошибка. Пожалуйста выложите еще раз
-
- Сообщения: 45
- Зарегистрирован: 29 апр 2020, 21:21
- Имя: Алексей
- Откуда: Волгоградская обл.
- Благодарил (а): 10 раз
- Поблагодарили: 3 раза
Re: VE pribor + Станок для изготовления филамента из пластиковых бутылок.
Все отрывается(только что проверял), качайте 6-ой Лайоут,. На старых версиях могут быть проблемы.
73! UA4AU