нужна помощь

Ателье по созданию 3D моделей. Просьбы, советы, наработки.
Правила форума
Модель можно прикрепить в архиве zip. К архиву обязателен скриншот и небольшое описание.
Статьи по основам 3D моделирования.
Avtonomys
Сообщения: 1148
Зарегистрирован: 31 авг 2017, 14:26
Имя: Кирилл
Откуда: Москва, CAO
Благодарил (а): 38 раз
Поблагодарили: 168 раз
Контактная информация:

Re: нужна помощь

Непрочитанное сообщение Avtonomys » 07 окт 2020, 09:59

такое более менее оправдано печатать если стенки сделать кратным 3-5 диаметрам сопла, а не по 5мм...
Пример:
Спойлер
Снимок экрана от 2020-10-07 09-59-22.png

Аватара пользователя
Alex Post
Сообщения: 7028
Зарегистрирован: 11 янв 2017, 17:22
Имя: Александр
Откуда: Брест, РБ
Благодарил (а): 333 раза
Поблагодарили: 822 раза
Контактная информация:

Re: нужна помощь

Непрочитанное сообщение Alex Post » 07 окт 2020, 18:54

vladimirV писал(а):
07 окт 2020, 07:49
и цена пластика
это в каких единицах цена?
Prusa i3 rework - трудится с 2015 года
Черно-оранжевый 3D-SPrinter 232 - https://3deshnik.ru/forum/viewtopic.php?f=21&t=393

Аватара пользователя
Alex Post
Сообщения: 7028
Зарегистрирован: 11 янв 2017, 17:22
Имя: Александр
Откуда: Брест, РБ
Благодарил (а): 333 раза
Поблагодарили: 822 раза
Контактная информация:

Re: нужна помощь

Непрочитанное сообщение Alex Post » 07 окт 2020, 18:56

vladimirV писал(а):
07 окт 2020, 09:24
Если по фен-шую:
Нафига там 100% ? Лучше стенку сделать 1.2 или 1.6, а плотность и 20 вполне. И быстрее будет и прочность норм.
Prusa i3 rework - трудится с 2015 года
Черно-оранжевый 3D-SPrinter 232 - https://3deshnik.ru/forum/viewtopic.php?f=21&t=393

Аватара пользователя
Alex Post
Сообщения: 7028
Зарегистрирован: 11 янв 2017, 17:22
Имя: Александр
Откуда: Брест, РБ
Благодарил (а): 333 раза
Поблагодарили: 822 раза
Контактная информация:

Re: нужна помощь

Непрочитанное сообщение Alex Post » 07 окт 2020, 19:05

Avtonomys писал(а):
07 окт 2020, 09:59
такое более менее оправдано печатать если стенки сделать кратным 3-5 диаметрам сопла
как раз более оправдано модель vladimirV печатать, сделав плотность заполнения околонулевую:
2020-10-07_19-02-29.png
2020-10-07_19-02-29.png (64.72 КБ) 3269 просмотров
Цена - стоимость печати в белорусских рубликах, это около 2тыс российских.
Prusa i3 rework - трудится с 2015 года
Черно-оранжевый 3D-SPrinter 232 - https://3deshnik.ru/forum/viewtopic.php?f=21&t=393

Avtonomys
Сообщения: 1148
Зарегистрирован: 31 авг 2017, 14:26
Имя: Кирилл
Откуда: Москва, CAO
Благодарил (а): 38 раз
Поблагодарили: 168 раз
Контактная информация:

Re: нужна помощь

Непрочитанное сообщение Avtonomys » 07 окт 2020, 20:04

Alex Post писал(а):
07 окт 2020, 19:05
как раз более оправдано модель vladimirV печатать, сделав плотность заполнения околонулевую:
ну так то можно вообще без заполнения обойтись, а просто мостами протянуть...

Vitrodionov
Сообщения: 7
Зарегистрирован: 04 окт 2020, 23:16
Имя: Виталий
Благодарил (а): 3 раза

Re: нужна помощь

Непрочитанное сообщение Vitrodionov » 07 окт 2020, 20:16

Ну 2000₽ я готов выложить, пусть даже 4 широких перемычки будут полые внутри, главное чтоб спереди не было видно


Отправлено с моего iPhone используя Tapatalk

Avtonomys
Сообщения: 1148
Зарегистрирован: 31 авг 2017, 14:26
Имя: Кирилл
Откуда: Москва, CAO
Благодарил (а): 38 раз
Поблагодарили: 168 раз
Контактная информация:

Re: нужна помощь

Непрочитанное сообщение Avtonomys » 07 окт 2020, 21:09

Модель только чуть косячная. Перегородки скачат туда сюда, будет виден этот косяк или нет зависит от положения модели и настроек слайсера:
Спойлер
Снимок экрана от 2020-10-07 21-07-55.png
Снимок экрана от 2020-10-07 21-12-26.png
ЗС. я бы печать на 24+ часв за 2к не взял бы. :lol: хотя это модель явна не для сопла 0.4мм, но с большим соплом больший расход пластика, особенно на заполнениях...

Аватара пользователя
Alex Post
Сообщения: 7028
Зарегистрирован: 11 янв 2017, 17:22
Имя: Александр
Откуда: Брест, РБ
Благодарил (а): 333 раза
Поблагодарили: 822 раза
Контактная информация:

Re: нужна помощь

Непрочитанное сообщение Alex Post » 07 окт 2020, 22:22

Avtonomys писал(а):
07 окт 2020, 20:04
так то можно вообще без заполнения обойтись
Можно, но стенки будут "играть", проверено.
Prusa i3 rework - трудится с 2015 года
Черно-оранжевый 3D-SPrinter 232 - https://3deshnik.ru/forum/viewtopic.php?f=21&t=393

Аватара пользователя
Alex Post
Сообщения: 7028
Зарегистрирован: 11 янв 2017, 17:22
Имя: Александр
Откуда: Брест, РБ
Благодарил (а): 333 раза
Поблагодарили: 822 раза
Контактная информация:

Re: нужна помощь

Непрочитанное сообщение Alex Post » 07 окт 2020, 22:26

Vitrodionov писал(а):
07 окт 2020, 20:16
Ну 2000₽ я готов выложить
Ну это западный край: Брест, Беларусь :) Пересыл заметно удорожит работу, смысл? Лучше поближе кого то найти, коль уж модель нарисована все равно.
Prusa i3 rework - трудится с 2015 года
Черно-оранжевый 3D-SPrinter 232 - https://3deshnik.ru/forum/viewtopic.php?f=21&t=393

Аватара пользователя
Alex Post
Сообщения: 7028
Зарегистрирован: 11 янв 2017, 17:22
Имя: Александр
Откуда: Брест, РБ
Благодарил (а): 333 раза
Поблагодарили: 822 раза
Контактная информация:

Re: нужна помощь

Непрочитанное сообщение Alex Post » 07 окт 2020, 22:47

Avtonomys писал(а):
07 окт 2020, 21:09
я бы печать на 24+ часв за 2к не взял бы
С чего бы? Если б каждый из моих трех принтеров мне бы приносил по 2к в сутки, это 6к в день, 90к в месяц. Даже с учетом расходов и налога - вполне приличные деньги :)
Странный ты парень, Avtonomys: где можно денег срубить (моделинг) - готов бесплатно сделать. А где деньги платят фактически только за то что потрачено 15мин на нарезку и запуск печати, ну еще минус пластик и электричество - не, так дешево не работаю :)
Prusa i3 rework - трудится с 2015 года
Черно-оранжевый 3D-SPrinter 232 - https://3deshnik.ru/forum/viewtopic.php?f=21&t=393

Avtonomys
Сообщения: 1148
Зарегистрирован: 31 авг 2017, 14:26
Имя: Кирилл
Откуда: Москва, CAO
Благодарил (а): 38 раз
Поблагодарили: 168 раз
Контактная информация:

Re: нужна помощь

Непрочитанное сообщение Avtonomys » 07 окт 2020, 22:48

Alex Post писал(а):
07 окт 2020, 22:22
Можно, но стенки будут "играть", проверено.
постоянно так печатаю, ничего не где не играет. правда я печатаю соплом 0.6...

Avtonomys
Сообщения: 1148
Зарегистрирован: 31 авг 2017, 14:26
Имя: Кирилл
Откуда: Москва, CAO
Благодарил (а): 38 раз
Поблагодарили: 168 раз
Контактная информация:

Re: нужна помощь

Непрочитанное сообщение Avtonomys » 07 окт 2020, 22:53

Alex Post писал(а):
07 окт 2020, 22:47
С чего бы? Если б каждый из моих трех принтеров мне бы приносил по 2к в сутки, это 6к в день, 90к в месяц. Даже с учетом расходов и налога - вполне приличные деньги
если бы да кабы - я бы был согласен и на 1,000 рублей в сутки за 1 принтер, если бы это было постоянно :lol: но в реальности то это не так )))
Alex Post писал(а):
07 окт 2020, 22:47
Странный ты парень, Avtonomys: где можно денег срубить (моделинг) - готов бесплатно сделать. А где деньги платят фактически только за то что потрачено 15мин на нарезку и запуск печати, ну еще минус пластик и электричество - не, так дешево не работаю
ну модель такого вида делать 5 минут )) а 24 часа сидеть у печки (а в москве при +15-20 гр включено отопление :lol:), а принтер хорошо протопит квартиру даже на PLA за 24 часа то :lol: с надеждой что CD карат не отвалится, свет не погаснет, еще какая напасть.. :lol: :lol: :lol:
ЗС. у мне притер то один. :lol:

Аватара пользователя
Alex Post
Сообщения: 7028
Зарегистрирован: 11 янв 2017, 17:22
Имя: Александр
Откуда: Брест, РБ
Благодарил (а): 333 раза
Поблагодарили: 822 раза
Контактная информация:

Re: нужна помощь

Непрочитанное сообщение Alex Post » 07 окт 2020, 23:31

Avtonomys писал(а):
07 окт 2020, 22:53
еще какая напасть.
Ну да, у всех разные условия. У меня отдельная комната, закрыл и забыл на сутки :) Свет редко пропадает, пару раз за год. Остальное тоже т-т-т не подводит... Постоянно сутками печатаю.
Prusa i3 rework - трудится с 2015 года
Черно-оранжевый 3D-SPrinter 232 - https://3deshnik.ru/forum/viewtopic.php?f=21&t=393

Avtonomys
Сообщения: 1148
Зарегистрирован: 31 авг 2017, 14:26
Имя: Кирилл
Откуда: Москва, CAO
Благодарил (а): 38 раз
Поблагодарили: 168 раз
Контактная информация:

Re: нужна помощь

Непрочитанное сообщение Avtonomys » 08 окт 2020, 12:46

девять кругов ада :lol: :lol: :lol: :lol: :lol:

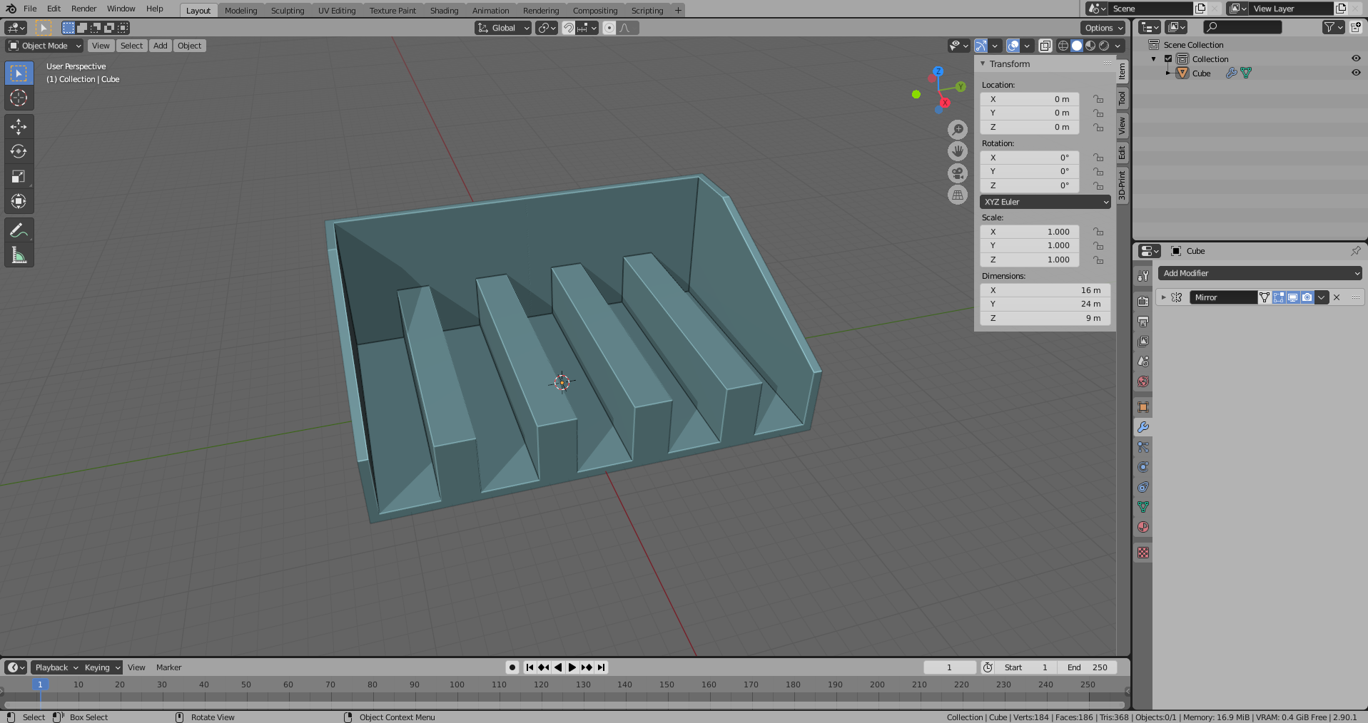
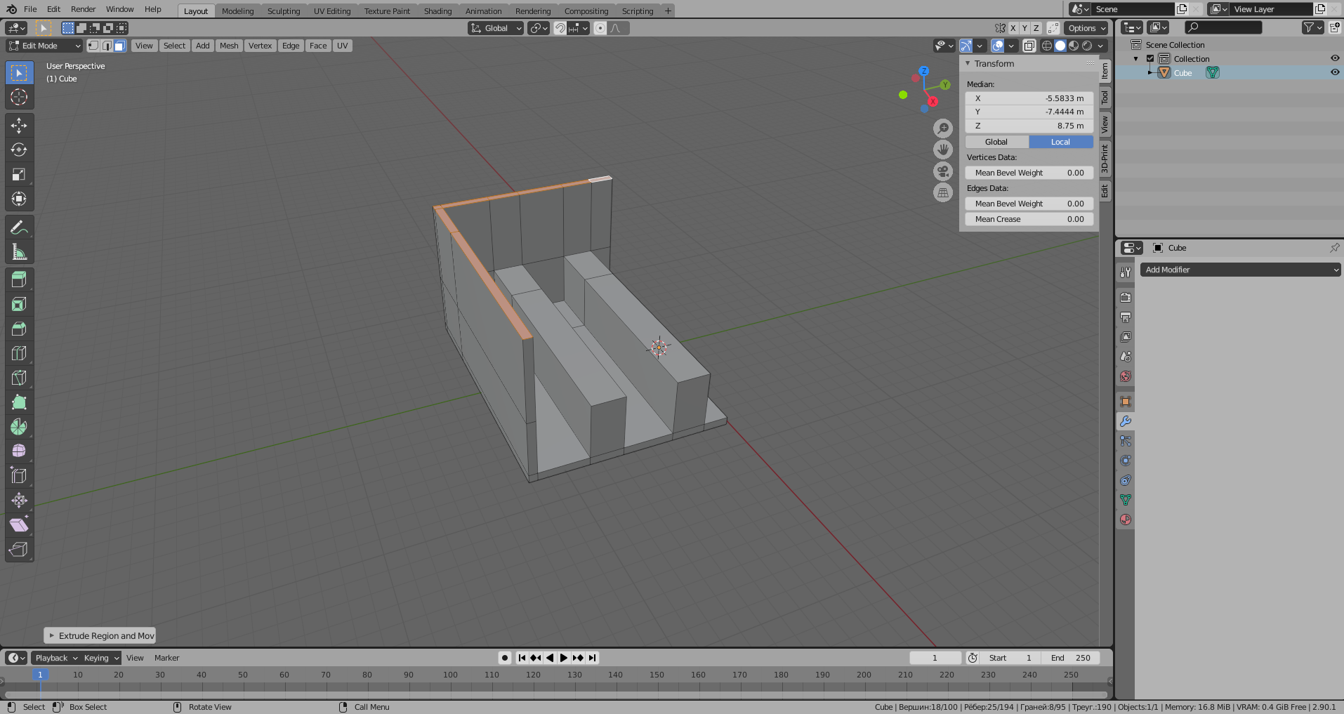
"A" - выделить все, "X" - delete. "Shift+A" -> Mesh - > Cube - создаем примитив куб. "N" -> Dimensions X/Y/Z - задаем нужные размеры. "Ctrl + A" -> Scale - применить масштаб. Получаем:
Спойлер
1.png
"Tab" - режим редактирования. "Ctrl+R" - создать петлю, левый клик мыши - ставим петлю поперек самой длинной части и правый клик мыши - расположить петлю по центру:
Спойлер
2.png
"Alt+Z" - режим рентгена. "1", "С" (колесико мыши для увеличение или уменьшения области выделения) выделяем вершины справа от петли. X" - Vertices:
Спойлер
3.png
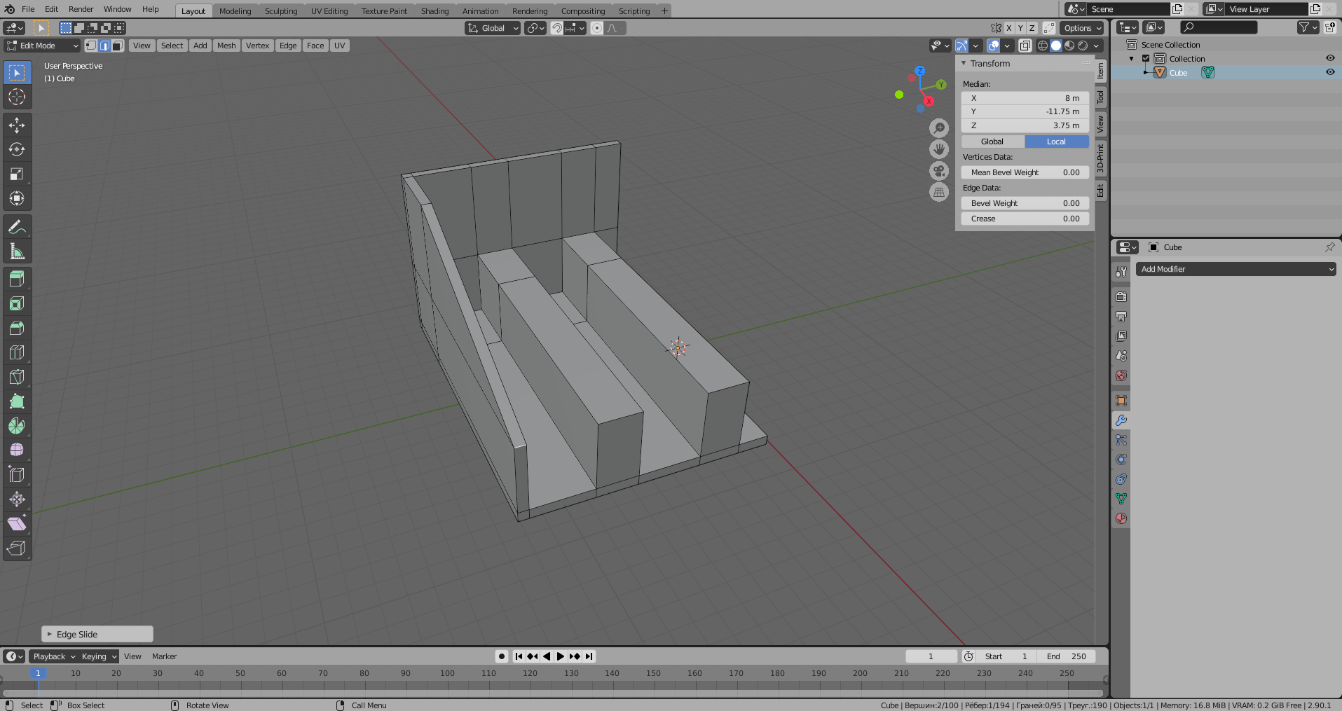
"Alt+Z" - отключить режим рентгена. "Ctrl+R", левый клик для выбора расположения, тянем до упора к ребрам, левый клик. "G" - переместить, X/Y - привязать перемещение к одной из осей. вводим нужное расстояние, если едет не туда вводим "-" (минус) - создаем нужные петли для дальнейшего экструдирования.
Спойлер
4.png
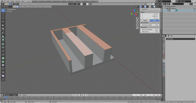
"3" - режим выбора граней, Shft+левый клик мыши - выделяем нужные грани. "E" - экструдируем, вводим значения на которое грани будут выдавлены:
Спойлер
5.png
Убираем выделение с ненужных граней и делаем опять "E":
Спойлер
6.png
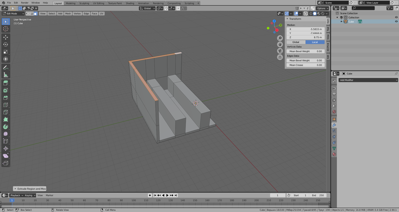
"2" - режим выбора ребер. выбираем ребро на самом вверху. Два раза жмем "G" - режим скольжения, опускаем до упора вниз.
Спойлер
7.png
"Alt+Z", "3" - выделяем лишние грани (Создались при "E"), "X" -> Faces. "A" - выделить все, "M" -> By Distance - удаление дубликатов вершин.
Спойлер
9.png
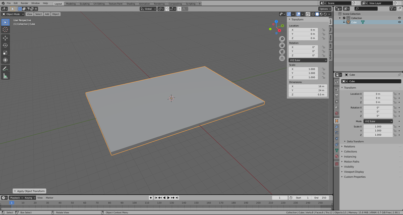
"Tab" - Объектный режим. Жмем заначек ключа. Add Modifier -> Mirror, в поле Axis выбираем нужную осью для отзеркаливания , ставим галку Clipping.
Спойлер
8.png
ЗС. в реальности все это пункты производятся меньше минуты :lol: :lol: :lol: при импорте в STL формате 1 метр blendera = 1 мм в слайсере, можно при экспорте это сделать, а можно в слайсере модель увеличить в 10 раз (1000%)... ну или использовать 10 метров = 1 см... Мне лень лишние цифры вводить :lol: :lol: :lol: :lol: типичное моделирования в blender технических деталей :lol: :lol: :lol: :lol:

Аватара пользователя
AHTOH
Сообщения: 679
Зарегистрирован: 19 фев 2020, 21:45
Имя: Антон
Откуда: Москва
Благодарил (а): 51 раз
Поблагодарили: 40 раз

Re: нужна помощь

Непрочитанное сообщение AHTOH » 08 окт 2020, 16:11

Vitrodionov, какой в итоге размер модели? На работе не могу закинуть в слайсер, посмотреть. А то, ради интереса, может и напечатаю)

Ответить
Яндекс.Метрика