- stanok_filament-HD.rar
- (15.45 КБ) 267 скачиваний
VE pribor + Станок для изготовления филамента из пластиковых бутылок.
Модератор: Robert Sa
Re: VE pribor + Станок для изготовления филамента из пластиковых бутылок.
всем привет, может кто плату в гербер экспортировал, чтобы плату заказать у китайцев? поделитесь плиз 

Re: VE pribor + Станок для изготовления филамента из пластиковых бутылок.
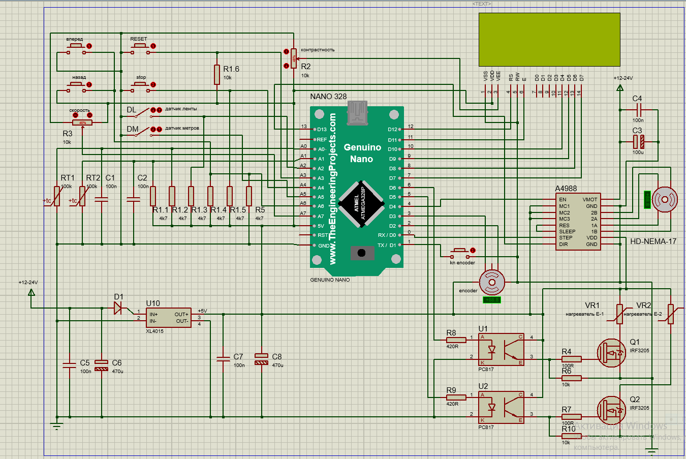
vladimirV, Спасибо за программу,буду автоматику собирать по твоей схеме,люблю когда код открытый и можно в программе что-то подстроить под себя,что-то выкинуть или что-то добавить.Буду делать "stanok-Filament-HD.1602", но Владимир,как бы надо бы схему и программу в соответствие друг другу привести.Печатку буду сам делать,а вот пины брать то ли со схемы, то ли с программы,у тебя в тэгах сам чёрт ногу сломит,"стоп"-D4 "EN"-D4 "D.FIL"-D2 а по схеме не туда, ну да ладно поправим
Я так понял,что ещё до готовности по температуре если нажать и удерживать кнопку вперед или назад,то шаговик начинает крутиться?

-
- Сообщения: 284
- Зарегистрирован: 14 окт 2018, 07:58
- Имя: Владимир
- Благодарил (а): 6 раз
- Поблагодарили: 87 раз
Re: VE pribor + Станок для изготовления филамента из пластиковых бутылок.
бычёк , схема и программа в полном соответствии. Ничего поправлять не надо!бычёк писал(а): ↑03 мар 2021, 23:52Владимир,как бы надо бы схему и программу в соответствие друг другу привести.Печатку буду сам делать,а вот пины брать то ли со схемы, то ли с программы,у тебя в тэгах сам чёрт ногу сломит,"стоп"-D4 "EN"-D4 "D.FIL"-D2 а по схеме не туда, ну да ладно поправимЯ так понял,что ещё до готовности по температуре если нажать и удерживать кнопку вперед или назад,то шаговик начинает крутиться?
1. Если, Вы внимательно посмотрите, то увидите: «Стоп» - подключен к аналоговому пину «APin4», «EN» - подключен к цифровому пину «Pin4», «D.FIL» - подключен к аналоговому пину «APin2», «encoder» - подключен к цифровому пину «Pin2». Это совершенно разные пины.
2. Ещё до готовности по температуре если нажать и удерживать кнопку вперед или назад, то шаговик начинает крутиться. Так и должно быть. Это необходимо при установке и предварительной натяжки ленты.
Последний раз редактировалось vladimirV 04 мар 2021, 11:45, всего редактировалось 1 раз.
Re: VE pribor + Станок для изготовления филамента из пластиковых бутылок.
А это тогда что? Качал программу из этой темы. В схеме всё правильно,по схеме и буду делать,но контакты драйвера шаговика МС1,МС2,МС3 лучше наверно на +5вольт посадить,да и питание драйвера VDD туда же,на 12v многовато будет.На 4 странице ты исправлял программу,так ни фига она не исправилась,щаз перекачал,то же самое.
Извини,а можно не на Вы.Начал потихоньку собирать.
-
- Сообщения: 284
- Зарегистрирован: 14 окт 2018, 07:58
- Имя: Владимир
- Благодарил (а): 6 раз
- Поблагодарили: 87 раз
Re: VE pribor + Станок для изготовления филамента из пластиковых бутылок.
Проект создан в программе FLProg версия - 4.2.4 . Открывать ее нужно в этой версии. В других, последующих версиях, проект будет открываться с искажениями и ошибками (как у Вас, в данный момент). Необходимо скачать и установить именно Программу FLProg версия - 4.2.4 (Дата релиза - - 2019-01-13 18:30:18) . из архива https://flprog.ru/downloads/distrutives ... programmy/. Сразу замечу, что две разные версии на одном компьютере, начинают конфликтовать. Поэтому, перед установкой необходимо удалить другую версию и все ее установленные файлы.
Спойлер
Спойлер
Совершенно верно, подключать нужно к +5в. В схеме опечатка, поправил:
Последний раз редактировалось vladimirV 04 мар 2021, 16:14, всего редактировалось 1 раз.
Re: VE pribor + Станок для изготовления филамента из пластиковых бутылок.
Всё так,только на транзисторах-то оставь 12вольт, как было. Насчет FLProg спасибо,мне легче программу поправить.Удачи.
-
- Сообщения: 36
- Зарегистрирован: 17 мар 2021, 16:08
- Имя: serverxp
- Благодарил (а): 5 раз
- Поблагодарили: 6 раз
Re: VE pribor + Станок для изготовления филамента из пластиковых бутылок.
vladimirV каково назначение R5 ?
-
- Сообщения: 284
- Зарегистрирован: 14 окт 2018, 07:58
- Имя: Владимир
- Благодарил (а): 6 раз
- Поблагодарили: 87 раз
Re: VE pribor + Станок для изготовления филамента из пластиковых бутылок.
Затворный резистор R5 расположен в цепи между драйвером силового транзистора и затвором самого транзистора,
Открыт или закрыт полевой ключ (MOSFET) зависит от приложенного к затвору напряжения. Изменение этого напряжения заряжает или разряжает затворные емкости силового устройства, которые состоят из емкостей затвора-коллектора и затвора-эмиттера и небольшой емкости самого затвора.
Резистор в данной цепи ограничивает ток заряда/разряда входных емкостей, помимо этого, резистор не даст ключу самопроизвольно открываться, что иногда может случиться, из-за быстрого изменения напряжения на силовых выводах ключа.
Спойлер
Открыт или закрыт полевой ключ (MOSFET) зависит от приложенного к затвору напряжения. Изменение этого напряжения заряжает или разряжает затворные емкости силового устройства, которые состоят из емкостей затвора-коллектора и затвора-эмиттера и небольшой емкости самого затвора.
Резистор в данной цепи ограничивает ток заряда/разряда входных емкостей, помимо этого, резистор не даст ключу самопроизвольно открываться, что иногда может случиться, из-за быстрого изменения напряжения на силовых выводах ключа.
-
- Сообщения: 36
- Зарегистрирован: 17 мар 2021, 16:08
- Имя: serverxp
- Благодарил (а): 5 раз
- Поблагодарили: 6 раз
Re: VE pribor + Станок для изготовления филамента из пластиковых бутылок.
несовсем то!
Спойлер
по схеме R5 и R1.4 делитель напряжения от кнопок вперед назад! насколько кретичны эти резисторы? заменил на 5к нет в даный момент на 4.7к.нет также самого драйвера мотора.
-
- Сообщения: 284
- Зарегистрирован: 14 окт 2018, 07:58
- Имя: Владимир
- Благодарил (а): 6 раз
- Поблагодарили: 87 раз
Re: VE pribor + Станок для изготовления филамента из пластиковых бутылок.
В схеме с шаговым двигателем, R5 и R1.4 не критичны. Но оба должны быть одинакового номинала.
-
- Сообщения: 36
- Зарегистрирован: 17 мар 2021, 16:08
- Имя: serverxp
- Благодарил (а): 5 раз
- Поблагодарили: 6 раз
Re: VE pribor + Станок для изготовления филамента из пластиковых бутылок.
спасибо думаю что сегодня дособеру. и буду тестировать.