Эффект будет если трансформатор и линия питания при этом качественные и выше пиковых значений - тогда прокачают токовый пик по линии питания через трансформатор. Это разные концепции построения блоков питания... При грамотном исполнении любые работают хорошо, но есть нюансы.
Звук. Общая тема
- Lenivo
- Сообщения: 1819
- Зарегистрирован: 25 май 2017, 12:46
- Имя: Александр
- Благодарил (а): 93 раза
- Поблагодарили: 179 раз
Re: Звук. Общая тема
- Lenivo
- Сообщения: 1819
- Зарегистрирован: 25 май 2017, 12:46
- Имя: Александр
- Благодарил (а): 93 раза
- Поблагодарили: 179 раз
Re: Звук. Общая тема
Доделал усилитель - ресивер по схеме "Динамит".
Корпус от болгарского блока питания - медно цинкового сплава - тяжёлый. плата усилителя
Первый трансформатор не потянул.... пришлось ставить тор на 120 ватт....Но у него не хватало напряжения... было 2 по 16 вольт переменки на 3,5 а каждая..Доматал две обмотки по 20 витков проводом диаметром 1 мм... Трансформатор рассчитан по мощности 3 А на 1мм кв..... У него было ещё пять обмоток - из двух удалось составить напряжение 6,5 вольт переменки для блока питания на 9 вольт для китайского ФМ, USB ФЛЭШ плеера. Внутренние провода для разводки питания и на выход ка на акустику поставил 1,5 кв.мм.. Сигнальные поставил -микрофонный в полиэтиленовой изоляции - две жилы в медном экране.
Так как усилитель нужен для служебных целей - для отладочных работ - сделал переключатель входов - либо включен вход с ресивера и у него есть вход на лицевой панели на ДЖЕК 3,5мм, либо вход на усилитель через регулятор громкости и одновременно выход платки флэш плеера переключается на выходные разъёмы. Именно такого переключение мне не хватает в предыдущих самодельных усилителях... Также выключатель питания рядом с разъёмом сетевого питания и предохранитель на 220 вольт. Защита АС не влезла в корпус при всём желании....
Играет.... на прогреве. С новым трансформатором и более толстыми внутренними проводами проявился бас в том объеме , какой ждал от этого усилителя.
Корпус от болгарского блока питания - медно цинкового сплава - тяжёлый. плата усилителя
Первый трансформатор не потянул.... пришлось ставить тор на 120 ватт....Но у него не хватало напряжения... было 2 по 16 вольт переменки на 3,5 а каждая..Доматал две обмотки по 20 витков проводом диаметром 1 мм... Трансформатор рассчитан по мощности 3 А на 1мм кв..... У него было ещё пять обмоток - из двух удалось составить напряжение 6,5 вольт переменки для блока питания на 9 вольт для китайского ФМ, USB ФЛЭШ плеера. Внутренние провода для разводки питания и на выход ка на акустику поставил 1,5 кв.мм.. Сигнальные поставил -микрофонный в полиэтиленовой изоляции - две жилы в медном экране.
Так как усилитель нужен для служебных целей - для отладочных работ - сделал переключатель входов - либо включен вход с ресивера и у него есть вход на лицевой панели на ДЖЕК 3,5мм, либо вход на усилитель через регулятор громкости и одновременно выход платки флэш плеера переключается на выходные разъёмы. Именно такого переключение мне не хватает в предыдущих самодельных усилителях... Также выключатель питания рядом с разъёмом сетевого питания и предохранитель на 220 вольт. Защита АС не влезла в корпус при всём желании....
Играет.... на прогреве. С новым трансформатором и более толстыми внутренними проводами проявился бас в том объеме , какой ждал от этого усилителя.
- Lenivo
- Сообщения: 1819
- Зарегистрирован: 25 май 2017, 12:46
- Имя: Александр
- Благодарил (а): 93 раза
- Поблагодарили: 179 раз
Re: Звук. Общая тема
Усилитель "песочит" на "грязных "записях.
Синенькие МКР конденсаторы EPCOS не достаточно хороши. К тому же большие конденсаторы 2 мкф на входном сигнале ловят фон от трансформатора. Стояли на 250 вольт , а поставил на 63 вольта и было 2 мкф, поставил 1,5 мкф. Разница в размерах видна фото - синенькие против черных. Ну и мелкий конденсатор на входном фильтре высоких частот тоже заменил - для самоуспокоения. На фонокорректорах такая замена давала явный прирост в звуке.
Поставил WIMA FKP.
FKP - это полипропиленовые фольговые, а MKP- это полипропиленовые с металлическим напылением. Также напаял по два полистирольных конденсатора по 500 пф на конденсаторы питания с обратной стороны платы - резко улучшают воиспроизведение высоких частот. Грязь на ВЧ ушла.
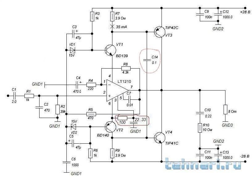
Также сильно не нравится наличие в схеме конденсатора 470 мкф на сигнальную землю на инверсном входе микросхемы . Он тоже сигнал немного портит. Пока оставил. Но в Даташитах все схемы включения LT1210 Без такого конденсатора. На нагрузке тоже конденсатор в даташите не стоит. Речь идет о С4 и С10. Они явно там не нужны, занимают место на плате и ловят фон..... Но, хотелось бы услышать комментарии по этому поводу..... Схема то умощённая, может без них и не работает или паразитная генерация повылазит....
Как оказалось даже такого трансформатора на120 ватт маловато..... Вернее силовой провод тонковат.... нужно либо две пары силовых обмоток, либо сечение провода побольше, чем 1 мм, что у меня стоит.... При подключении также просаживает напряжение на 2 вольта, как и на предыдущем трансформаторе ... Но я домотал доп обмоток с запасом и теперь у меня точно 28 вольт на питании. При включении- предохранитель на 1А сгорает, а 3-х амперный нет. При подключении лампы - она вспыхивает в треть накала только в момент включения - на первоначальную зарядку конденсаторов, потом не горит...
Схема играет "ХОРОШО"..... для своих целей данный усилитель подойдёт - для целей переноски для разной тестирования акустики. Давно хотел сделать маленький усилитель. Был у меня маленький усилитель в корпусе от компьютерного блока питания.... так как лежал долгое время без дела, то подарил его. А потом, через полгода понадобилось -а нету.
Схема усилителя уже играет по качеству лучше , чем установленная китайская панелька-флэш плеер. Панелька на 2/3 громкости (то есть у неё полная громкость, и аналоговый регулятор громкости выкручен на 2/3) начинает гнать паразитные шумы питания линии микросхемы и дисплея - по типу шумов компьютерного выхода звуковой карты, когда слышны все движения мышкой или работ схем компьютера по питанию. Так и тут слышна работа генератора экрана и броски по питанию от "моргалок" на боках экрана. Якобы псевдо индикаторы уровня.... но в том то и дело, что псевдо.
Но так как слушаю на 1/3 громкости - то есть ниже уровня прослушивания помех от панельки, то всё терпимо.... То есть, усилитель вытащил эти помехи и "расшил" их, так что их можно разобрать по типам помех на слух.... это говорит о том , что уже качество усилителя выше среднего ...
Но так как корпус тесный, то для "улучшайзеров" звука просто места нет... Хотел эти два синеньких МКР конденсатора по 2МКФ поставить на питание .... но нет места куда их приткнуть.... нет места для платы защиты АС и для фильтра сетевого питания....... Всё место сожрал увеличенный трансформатор, а первоначальный трансформатор - мог тянуть только один канал и то с трудом и ограничением по басам.
Кстати, ушла грязь с новыми конденсаторами - басы стали более собранным их по факту стало чуть меньше. Сработал интегральный фактор мощности на НЧ.
Такой момент-в даташитах стоит питание от +-5 вольт до +-15 вольт. Стоят стабилитроны на 15 вольт - а напряжение на входе микросхемы получилось +- 16 вольт, похоже идет смещение за счёт токо ограничительного резистора 1 кОм.....Хотя максимальное напряжение для данных микросхем в одном месте в даташите прописано +- 3 вольта (от +-015 вольт), а в другом месте указана максимальное- +- 20 вольт, но всё равно не нравится, так как микросхема, во первых, греется больше, а во вторых, искажения больше -по идее, вольт 12 ей бы дать, но тогда VT1 и VT2 будут сильно греться, но и искажений будет меньше в 1,5 раза... Если делать усилитель под конкретную акустику, то сопротивлением обратной связи можно подобрать под максимальное усиление, приемлемое для данной акустики , чтоб её не спалить и не выйти в зону искажений. А то, данный усилитель порвёт очень много динамиков -особенно высокочувствительных и ШП.
В принципе, понятно куда можно "допиливать " данную схему, но пока смысла нет, так как источник уже играет хуже, чем данная усилительная схема...По идее надо поднимать качество источника сперва, а только потом за усилитель браться. А данный источник можно только за счёт блока питания попытаться улучшить, так как он собран на очень мелких деталях, которые можно рассмотреть только с очень большим увеличением, а уж исправить питание на плате модуля совсем выглядит проблематичным - поэтому только другой модуль подбирать-- с другой платой и микросхемой. Но места под продвинутый блок питания для модуля источника (флэш плеер и радио) в этом корпусе нет.....
По звуку - пару суток данный усилитель фоном играл и спокойно его звук воспринимается, а не как у цифровых усилителей - минут 20 поиграет и выключаешь, так как голова начинает болеть от перегрузки ВЧ шумом.
Всем добра и здоровья.
Что то много родственников стало ковидом болеть, хотя все и привиты. Может просто грипп, но ставят диагноз "ковид"..... Кстати, по статистике сейчас самое опасное время для заражения гриппом. И почему то все молчат, что от гриппа умирало раз в 10 больше и никто локдауны не объявляли и в масках народ ходить не заставлял. А прививки от гриппа были добровольны и ПЛАТНЫ. Правда, платило предприятие, как правило. Но можно было поставить и за свой счёт. А можно было не ставить - всё на своё усмотрение.
Синенькие МКР конденсаторы EPCOS не достаточно хороши. К тому же большие конденсаторы 2 мкф на входном сигнале ловят фон от трансформатора. Стояли на 250 вольт , а поставил на 63 вольта и было 2 мкф, поставил 1,5 мкф. Разница в размерах видна фото - синенькие против черных. Ну и мелкий конденсатор на входном фильтре высоких частот тоже заменил - для самоуспокоения. На фонокорректорах такая замена давала явный прирост в звуке.
Поставил WIMA FKP.
FKP - это полипропиленовые фольговые, а MKP- это полипропиленовые с металлическим напылением. Также напаял по два полистирольных конденсатора по 500 пф на конденсаторы питания с обратной стороны платы - резко улучшают воиспроизведение высоких частот. Грязь на ВЧ ушла.
Также сильно не нравится наличие в схеме конденсатора 470 мкф на сигнальную землю на инверсном входе микросхемы . Он тоже сигнал немного портит. Пока оставил. Но в Даташитах все схемы включения LT1210 Без такого конденсатора. На нагрузке тоже конденсатор в даташите не стоит. Речь идет о С4 и С10. Они явно там не нужны, занимают место на плате и ловят фон..... Но, хотелось бы услышать комментарии по этому поводу..... Схема то умощённая, может без них и не работает или паразитная генерация повылазит....
Как оказалось даже такого трансформатора на120 ватт маловато..... Вернее силовой провод тонковат.... нужно либо две пары силовых обмоток, либо сечение провода побольше, чем 1 мм, что у меня стоит.... При подключении также просаживает напряжение на 2 вольта, как и на предыдущем трансформаторе ... Но я домотал доп обмоток с запасом и теперь у меня точно 28 вольт на питании. При включении- предохранитель на 1А сгорает, а 3-х амперный нет. При подключении лампы - она вспыхивает в треть накала только в момент включения - на первоначальную зарядку конденсаторов, потом не горит...
Схема играет "ХОРОШО"..... для своих целей данный усилитель подойдёт - для целей переноски для разной тестирования акустики. Давно хотел сделать маленький усилитель. Был у меня маленький усилитель в корпусе от компьютерного блока питания.... так как лежал долгое время без дела, то подарил его. А потом, через полгода понадобилось -а нету.
Схема усилителя уже играет по качеству лучше , чем установленная китайская панелька-флэш плеер. Панелька на 2/3 громкости (то есть у неё полная громкость, и аналоговый регулятор громкости выкручен на 2/3) начинает гнать паразитные шумы питания линии микросхемы и дисплея - по типу шумов компьютерного выхода звуковой карты, когда слышны все движения мышкой или работ схем компьютера по питанию. Так и тут слышна работа генератора экрана и броски по питанию от "моргалок" на боках экрана. Якобы псевдо индикаторы уровня.... но в том то и дело, что псевдо.
Но так как слушаю на 1/3 громкости - то есть ниже уровня прослушивания помех от панельки, то всё терпимо.... То есть, усилитель вытащил эти помехи и "расшил" их, так что их можно разобрать по типам помех на слух.... это говорит о том , что уже качество усилителя выше среднего ...
Но так как корпус тесный, то для "улучшайзеров" звука просто места нет... Хотел эти два синеньких МКР конденсатора по 2МКФ поставить на питание .... но нет места куда их приткнуть.... нет места для платы защиты АС и для фильтра сетевого питания....... Всё место сожрал увеличенный трансформатор, а первоначальный трансформатор - мог тянуть только один канал и то с трудом и ограничением по басам.
Кстати, ушла грязь с новыми конденсаторами - басы стали более собранным их по факту стало чуть меньше. Сработал интегральный фактор мощности на НЧ.
Такой момент-в даташитах стоит питание от +-5 вольт до +-15 вольт. Стоят стабилитроны на 15 вольт - а напряжение на входе микросхемы получилось +- 16 вольт, похоже идет смещение за счёт токо ограничительного резистора 1 кОм.....Хотя максимальное напряжение для данных микросхем в одном месте в даташите прописано +- 3 вольта (от +-015 вольт), а в другом месте указана максимальное- +- 20 вольт, но всё равно не нравится, так как микросхема, во первых, греется больше, а во вторых, искажения больше -по идее, вольт 12 ей бы дать, но тогда VT1 и VT2 будут сильно греться, но и искажений будет меньше в 1,5 раза... Если делать усилитель под конкретную акустику, то сопротивлением обратной связи можно подобрать под максимальное усиление, приемлемое для данной акустики , чтоб её не спалить и не выйти в зону искажений. А то, данный усилитель порвёт очень много динамиков -особенно высокочувствительных и ШП.
В принципе, понятно куда можно "допиливать " данную схему, но пока смысла нет, так как источник уже играет хуже, чем данная усилительная схема...По идее надо поднимать качество источника сперва, а только потом за усилитель браться. А данный источник можно только за счёт блока питания попытаться улучшить, так как он собран на очень мелких деталях, которые можно рассмотреть только с очень большим увеличением, а уж исправить питание на плате модуля совсем выглядит проблематичным - поэтому только другой модуль подбирать-- с другой платой и микросхемой. Но места под продвинутый блок питания для модуля источника (флэш плеер и радио) в этом корпусе нет.....
По звуку - пару суток данный усилитель фоном играл и спокойно его звук воспринимается, а не как у цифровых усилителей - минут 20 поиграет и выключаешь, так как голова начинает болеть от перегрузки ВЧ шумом.
Всем добра и здоровья.
Что то много родственников стало ковидом болеть, хотя все и привиты. Может просто грипп, но ставят диагноз "ковид"..... Кстати, по статистике сейчас самое опасное время для заражения гриппом. И почему то все молчат, что от гриппа умирало раз в 10 больше и никто локдауны не объявляли и в масках народ ходить не заставлял. А прививки от гриппа были добровольны и ПЛАТНЫ. Правда, платило предприятие, как правило. Но можно было поставить и за свой счёт. А можно было не ставить - всё на своё усмотрение.
- 3D-SPrinter
- Сообщения: 11048
- Зарегистрирован: 19 ноя 2015, 14:23
- Имя: Андрей
- Откуда: Н.Новгород
- Благодарил (а): 78 раз
- Поблагодарили: 1045 раз
- Контактная информация:
Re: Звук. Общая тема
По усилителю - интересное исследование, спасибо.
Ну кончно грипп, или ОРВИ. Обычная сезонная зараза. Каждый год эта зараза мутирует. И никого никогда это особо не напрягало. А теперь по политическим соображениям придумали ковид и поставили всю систему здравоохранения с ног на голову. Раньше люди от гриппа дома умирали, а теперь их умирать в больничку возят. Вместо планового лечения серьёзных болезней занимаются какой-то хренью за бюджетные мегаденьги. Ковидным больничкам очень выгодно - по 200 тыс. автоматом за каждого "ковидного". Общая смертность растёт как раз от того, что больнички ополовинили и серьёзные болезни не лечат. И тесты эти имеют погрешность 50%. Т.е. "пальцем в небо". Сколько тестов, столько и ковида. Если перестанут тестировать, то ковид исчезнет. Всё это вредительство по большому счёту, но деваться некуда. А прививки эти.. Нуу, сходили мы всем семейсвом ещё в прошлом феврале, укололись и забыли. Никаких отрицательных ощущений от прививки ни у кого не было.
-
Rim
- Сообщения: 82
- Зарегистрирован: 21 май 2018, 18:32
- Имя: Hbv
- Благодарил (а): 64 раза
- Поблагодарили: 1 раз
Re: Звук. Общая тема
Все же эти китайские плейеры/радио за 200 руб/плата не стоят времени возни с ними. Лучше уж раскошелиться один раз и купить портатив с хорошим ЦАП за 5...7 тр, все же не на один год вещь берется.
По улучшению звучание УМЗЧ на одном форуме зарубежном видел как на 300 страниц расписывали улучшение "любого" УМ по классической схеме. Улучшения в следующем: 1. поднимается напруга питания УМ доматыванием витком на трансформатор и заменой кондеров на большее рабочее напрежение. Т.е. было 2х35В, стало, к примеру 2х60В. 2. Одновременно увеличивается чувствительность УМ, изменением одного из резисторов в цепи ООС ( в схеме Динамита R8, R4). 3 Ну и замена на более качественные конденсаторы: входного и электролита в цепи ООС. 4. Вопли и ахи по последующему улучшению звука прилагаюся там же.
- 3D-SPrinter
- Сообщения: 11048
- Зарегистрирован: 19 ноя 2015, 14:23
- Имя: Андрей
- Откуда: Н.Новгород
- Благодарил (а): 78 раз
- Поблагодарили: 1045 раз
- Контактная информация:
Re: Звук. Общая тема
Ну это как всегда..
- 3D-SPrinter
- Сообщения: 11048
- Зарегистрирован: 19 ноя 2015, 14:23
- Имя: Андрей
- Откуда: Н.Новгород
- Благодарил (а): 78 раз
- Поблагодарили: 1045 раз
- Контактная информация:
Re: Звук. Общая тема
p.s. Кстати, про грипп, ОРВИ и ковид - по моим наблюдениям самое эффективное лечение и профилактика - ингаляции (компрессорным ингалятором) мирамистином. И стрепсилс с ментолом и эвкалиптом полезно в кармане иметь, когда по магазинам шарахаешься. Можно вместо леденцов его сосать, чтобы зараза не приставала.
- Lenivo
- Сообщения: 1819
- Зарегистрирован: 25 май 2017, 12:46
- Имя: Александр
- Благодарил (а): 93 раза
- Поблагодарили: 179 раз
Re: Звук. Общая тема
Э..... у меня есть сейчас в наличии
ЦАП LYNX D60 - ценовая категория 80 т.р - за комплект плат ЦАП LУNX D48V4 c USB конвертером EDEL ценовая категория 120 т.р. за комплект плат с блоком питания. Аналогичные платы стояли в готовых устройствах ценой 7 - 10 тысяч долларов США ....
ЦАП DAC PCM2706+ES9023 - ценовая категория 2 т.р.
ЦАП PCM2704 - ценовая категория 700 рублей. Самодельный файловый проигрыватель на основе китайского модуля
Так что по этому поводу мне есть с чем сравнивать и я понимаю какой результат мне нужен ... И понимаю что тянет за собой те или иные решения - например пятиканальный блок питания цапа - две линии питания правого и левого канала цифровой части, две линии аналогового питания и линия питания сервисных и интерфейсных устройств. В Ещё более продвинутом случае даже разные трансформаторы на цифровую и аналоговые части. Схемы выключения питания логики и сервисных устройств при старте воспроизведения.... Влияние разных версий микропрограмм на звук и разница в звуке при разных USB конвертерах..... А также понимание как достичь максимума при аппаратном минимуме при предварительной подготовке данных на персональном компьютере....... Побился головой, знатно, с цифровыми плеерами и примерно понимаю, что почем.....Это без погружения в микропрограммы, прошивки и в разные цифровые фильтры и прочее железо.
Вывод - питание рулит. Надо по максимуму разделять цифровое и аналоговое питание. Далее всю сложную математику надо делать на компьютере, тогда даже маломощные процессоры будут справляться и выдавать качественный звук. - Всё сжатые форматы в мусор, все электронные эквалайзеры - в мусор. Все преобразования исходного кода - передискретизация файлов - в мусор. Все регулировки аналоговые и тогда малыми средствами можно выжать качественный звук.
А если аналоговая часть - непонятно какая по качеству звука, то смысла заморачиваться с супер качественной цифровой частью нет. И лучше купить пять китайских модулей разной конструкции с разными прошивками и отобрать лучший, это выйдет по звуку и быстрее и дешевле, чем возиться с самостоятельным проектом. Самостоятельный проект - это полгода , год до финального звука и это дорого - и по времени, и по финансам, и по трудозатратам.
-
Rim
- Сообщения: 82
- Зарегистрирован: 21 май 2018, 18:32
- Имя: Hbv
- Благодарил (а): 64 раза
- Поблагодарили: 1 раз
-
Rim
- Сообщения: 82
- Зарегистрирован: 21 май 2018, 18:32
- Имя: Hbv
- Благодарил (а): 64 раза
- Поблагодарили: 1 раз
- Lenivo
- Сообщения: 1819
- Зарегистрирован: 25 май 2017, 12:46
- Имя: Александр
- Благодарил (а): 93 раза
- Поблагодарили: 179 раз
Re: Звук. Общая тема
По Динамиту в рамках озвученной конструкции, здесь же на ветке где то было.Rim писал(а): ↑23 окт 2021, 22:42По улучшению звучание УМЗЧ на одном форуме зарубежном видел как на 300 страниц расписывали улучшение "любого" УМ по классической схеме. Улучшения в следующем: 1. поднимается напруга питания УМ доматыванием витком на трансформатор и заменой кондеров на большее рабочее напрежение. Т.е. было 2х35В, стало, к примеру 2х60В. 2. Одновременно увеличивается чувствительность УМ, изменением одного из резисторов в цепи ООС ( в схеме Динамита R8, R4). 3 Ну и замена на более качественные конденсаторы: входного и электролита в цепи ООС. 4. Вопли и ахи по последующему улучшению звука прилагаюся там же.
Но пом не уже это лишнее. Но эта схема хороша тем что по сравнению со Схемой Динамит 1
В ней отсутствует конденсатор С4 - разделительный конденсатор на землю на инверсном входе на микросхему.... Он вносит деградацию в звук. Соответственно его можно безболезненно изъять и в схеме Динамит 1. А также повышена стабильность питания микросхемы за счет увеличения емкостей С2 и С3 в верхней схеме. Это емкости параллельные стабилитронам... Это тоже напрашивалось..... я бы даже зашунтировал данные емкости .... Ну и самое главное на верхней схеме нет входного разделительного конденсатора ...... но тут палка о двух концах - если понятно качество входного сигнала - есть полная уверенность в отсутствии постоянной составляющей ... то можно и без него обойтись. Например если будет за источник только китайская панелька - то можно и без разделительного конденсатора обойтись..... Но если будет прямой вход и тем более подсоединяемый - то нет уверенности подключаемых устройствах, то лучше сделать подключение через разделительный конденсатор...Хотя можно сделать через переключатель - вход с панельки без конденсатора, а внешний вход через разделительный конденсатор .....
Спаял базовый вариант.... не хотел его улучшать.... Но без минимальных улучшений даже слушать на прогреве не смог. Минимальные улучшения - это четыре конденсатора, входной разделительный, конденсатор входного фильтра и два шунта -полистирол на конденсаторы питания. И поставил провода по 1,5 кв. мм. - заменил провода 0,5 кв.мм - питание и выход на колонки. Провода дали динамику - звук стал "лёгкий" сразу...... С трансом опять не повезло большой трансформатор гудит - слышно если ухо к корпусу приложить или в абсолютной тишине... НАшёл смешно - легкий фон, думал из колонок.... дела мероприятия по устранению фона... Но однажды включил усилитель, а колонки не были подключены проводами, а фон остался..... оказалось тихий звук гудения трансформатора, Откручиваешь трансформатор от корпуса -гудежа нет, затянешь прижим тора к корпусу - легкий гудеж появляется - от корпуса..... Потом выключил питание усилителя .... блин- а фон остался.... оказалось это холодильник на кухне работает
По мощности - типовое выходных транзисторов 6А , пиковое 10 а мпер. И их по две штуки ..... 28 вольт делим на 8 омную акустику - 3,5 А в полуволне - а у нас стерео то есть на одну силовую обмотку надо 7 ампер, на две 14 ампер..... а утранса нам нужно 20 вольт переменки, то есть транс на максимум нужен на 280 вольтампер..... А так ограничением выступает мощность трансформатора 60-120 ватт и запас тока в конденсаторах. А так ка импеданс динамиков может падать до 2 ом то для данной схемы для максимума по току нужен трансформатор на 1 квт ..... И вот только при таком трансе нужно ставить более мощные транзисторы. А так для TIP41/42c нужен трансформатор 6А*4 штуки *20 вольт переменки - получим 480 вольт ампер - это на долговременную работу а для пиковой надо 800 вольт ампер..... Это если удастся качнуть транзистор на полное раскрытие по току по нагрузке..... Поэтому при трансформаторах 100 вольтампер при хороших радиаторах выходные транзисторы не перегрузить в штатном режиме.....Эти транзисторы раньше часто ставили в простые импульсные блоки питания - так там они горели на раз два - включил блок питания без нагрузки - и транзисторы сразу вылетали.
Простые схемы тем и хороши, что можно без сложного моделирования в программах на чистой логике большинство параметров прикинуть простым прикидочным расчётом... ..........
А с учетом того, что большинство БОЛЬШИХ КАЧЕСТВЕННЫХ динамиков имеют мощность 5-20 ватт то вероятность порвать динамики высока, по идее должно хватать 10 - 15 ваттного усилителя на канал..... то есть TDA2050 должно хватать..... Если звук чистый и схема прокачена по полной..... а не то что ставят в компьютерных колонках на TDA2050........
- 3D-SPrinter
- Сообщения: 11048
- Зарегистрирован: 19 ноя 2015, 14:23
- Имя: Андрей
- Откуда: Н.Новгород
- Благодарил (а): 78 раз
- Поблагодарили: 1045 раз
- Контактная информация:
Re: Звук. Общая тема
Дело хозяйское, не хочу спорить.. Но на мой взгляд, транса 120 Вт тут вполне достаточно. Проверял я это довольно прикольным методом. Было у меня два одинаковых литиевых аккума для электрокатамаранчика на высокотоковых 18650 (зелёные типа "Сонька") 6S8P. Внутреннее сопротивление у них стремится к нулю и ампер 100 они могут отдавать легко. Послушал я Динамит на этих аккумах, послушал на трансе 120 Вт. - монопенисуально (т.е. одинаково) вот на этих колоночках viewtopic.php?f=30&t=908 . Колоночкам этим я вполне доверяю, потому что заказывал у меня их один фанат, который по выставкам ездил и всерьёз звуком занимался. Колоночки в его кругах одобрили.
Слушал не на всю дурь, конечно, а достаточно громко для квартиры. Ватт по 15 на канал где-то.
Сейчас я эти аккумы уже перепаял в 4S16P, так что напруга маловата для усилителя.
Сейчас я эти аккумы уже перепаял в 4S16P, так что напруга маловата для усилителя.
- Lenivo
- Сообщения: 1819
- Зарегистрирован: 25 май 2017, 12:46
- Имя: Александр
- Благодарил (а): 93 раза
- Поблагодарили: 179 раз
Re: Звук. Общая тема
Так вполне.... по раскачке на 8 ом - 45 ватт на 4 ома -50 ватт . По расчётным тех данным на усилитель. Я считал предельные нагрузки для превышения мощности при пике - ставить или не ставить ограничительный резистор на выходные транзисторы. У меня получилась максимум мощности - выкручен регулятор на максимум. Тестовый сигнал 1кГц, на нагрузочное сопротивление 10 ом.
Ограничений нет по сигналу нет.... В принципе усиления можно ещё поддать но не надо. - У меня вышло 23,7 ватта на одном канале - это если мерить прибором - на фото прибор подсоединён к осциллографу. На осциллогафе выставлено 5 вольт на квадрат - максимум далее надо делитель подключать. Вылет амплитуды по одной оси 22 вольта - а напряжение питания +- 28 - с то есть максимум усиления подобран правильно и не доходит до ограничения по напряжению питания, даже с учётом падения напряжения на транзисторе.... Ток примерно 1,5 ампера - то есть с трансформатора на максимуме снимается 60 ватт +10 ватт на источник - 70 ватт ..... То есть у у меня силовая домотана 1 мм проводом - а на самом трансформаторе либо толще либо такое же сечение. То есть он работает на нагрузке 3А на мм.кв. - то есть вполне себе такой мало нагруженный режим даже на максимуме мощности.... а на рабочей мощности - его параметры с хорошим запасом. А вот максимальная мощность для моих тестовых колонок Телефункен, обычно слушаю на мощности в два-три раза меньше. Требуемая максимальная мощность для моих АС -0,67 Ватта !! Ну допустим на басах надо мощности в 10 раз больше в пике - то есть 6 ватт это максимум для тестовых колонок. А заявленная у них мощность - 15 честных ватт.....Хотя я сомневаюсь. Но почему поставил аналоговый РГ - при включении бывает сбивается цифровой регулятор громкости на панельке и выставляется на половину громкости , а бывает встаёт на максимум... то есть было случайное включение на максимуме громкости и колонки пережили пару секунд. Поэтому -крутилка на громкости.
Почему так меряют мощность - посмотрел кучу видео и почитал в учебниках.... По амплитуде сложно считать - плюс надо калибровать аналоговый осциллограф..... а прибором померял, на калькуляторе посчитал. Всё меряют на одном килогерце.
- 3D-SPrinter
- Сообщения: 11048
- Зарегистрирован: 19 ноя 2015, 14:23
- Имя: Андрей
- Откуда: Н.Новгород
- Благодарил (а): 78 раз
- Поблагодарили: 1045 раз
- Контактная информация:
Re: Звук. Общая тема
О том и речь. Честных ватт 10-15 на канал для квартины хватает за глаза и за уши.
Кстати, если ориентироваться на эти мощности при проектировании акустики, то можно существенно снизить требования к объёму и прочности корпусов. Но динамики, всё же, лучше брать с большим запасом по мощности. И на НЧ желательно применять 8-дюймовые динамики. Нуу, минимум 6-дюймовые для небольшой комнаты.
Усилителя Динамит вполне достаточно для таких мощностей с трансом даже на 60 Вт.
Кстати, если ориентироваться на эти мощности при проектировании акустики, то можно существенно снизить требования к объёму и прочности корпусов. Но динамики, всё же, лучше брать с большим запасом по мощности. И на НЧ желательно применять 8-дюймовые динамики. Нуу, минимум 6-дюймовые для небольшой комнаты.
Усилителя Динамит вполне достаточно для таких мощностей с трансом даже на 60 Вт.
- 3D-SPrinter
- Сообщения: 11048
- Зарегистрирован: 19 ноя 2015, 14:23
- Имя: Андрей
- Откуда: Н.Новгород
- Благодарил (а): 78 раз
- Поблагодарили: 1045 раз
- Контактная информация:
Re: Звук. Общая тема
Раз уж тема всплыла, вытащил со стеллажа свой "люксовый" Динамит, звук которого мне не понравился viewtopic.php?f=30&t=341&start=510#p29781 . Года три он там валялся. Послушал..
Действительно, что-то не то. Вроде бы всё есть, кроме "прозрачности" и "лёгкости" по ВЧ. А постоянно у меня подключён к компу более мелкий вариант того же усилка viewtopic.php?f=30&t=341&p=22500#p22500 . Вскрывать корпуса пока лень, изучаю по фоткам на этом же форуме, что там может быть не так.
Хороший усилок:

Плохой усилок:

Собственно, разница в выходных транзисторах и входных кондёрах С1. Ещё С4 отличаются, но и там и тут они какие-то поганенькие китайские. Всё остальное в общем-то идентично.
Ну и минимальные меры по доведению плохого усилка до ума, наверно, такие:
1. Заменить входные кондёры на более приличные. Есть у меня B&W 10 мКф здоровенные жёлтые бочонки. На хорошем усилке входные жёлтые кондёрчики глупо смотрятся, но на самом деле они очень неплохие и звонкие. Жаль, кончились.. Они из ламповых усилков китайских были надёрганы. А в плохом усилке синие кубики из чипа-дипа. Они мне всегда не нравились своей мутностью звука. Но других тогда, видимо, не было.
2. Убрать (зашунтировать перемычкой) С4.
3. Увеличить ёмкость С3, С5 и зашунтировать их плёночниками?
4. Что ещё?
Хороший усилок:

Плохой усилок:

Собственно, разница в выходных транзисторах и входных кондёрах С1. Ещё С4 отличаются, но и там и тут они какие-то поганенькие китайские. Всё остальное в общем-то идентично.
Ну и минимальные меры по доведению плохого усилка до ума, наверно, такие:
1. Заменить входные кондёры на более приличные. Есть у меня B&W 10 мКф здоровенные жёлтые бочонки. На хорошем усилке входные жёлтые кондёрчики глупо смотрятся, но на самом деле они очень неплохие и звонкие. Жаль, кончились.. Они из ламповых усилков китайских были надёрганы. А в плохом усилке синие кубики из чипа-дипа. Они мне всегда не нравились своей мутностью звука. Но других тогда, видимо, не было.
2. Убрать (зашунтировать перемычкой) С4.
3. Увеличить ёмкость С3, С5 и зашунтировать их плёночниками?
4. Что ещё?