Учимся моделировать в Blender

Ателье по созданию 3D моделей. Просьбы, советы, наработки.
Правила форума
Модель можно прикрепить в архиве zip. К архиву обязателен скриншот и небольшое описание.
Статьи по основам 3D моделирования.
Аватара пользователя
shcaf
Сообщения: 120
Зарегистрирован: 27 мар 2016, 23:23
Имя: Алексей
Откуда: Щекино Тульская обл.
Поблагодарили: 1 раз
Контактная информация:

Re: Учимся моделировать в Blender

Непрочитанное сообщение shcaf » 07 апр 2016, 09:09

Нажмите "N" появляется справа панель со свойствами выделенного объекта, их можно менять

Аватара пользователя
shcaf
Сообщения: 120
Зарегистрирован: 27 мар 2016, 23:23
Имя: Алексей
Откуда: Щекино Тульская обл.
Поблагодарили: 1 раз
Контактная информация:

Re: Учимся моделировать в Blender

Непрочитанное сообщение shcaf » 07 апр 2016, 09:12

В режиме правки "W" - специальные функции

Аватара пользователя
shcaf
Сообщения: 120
Зарегистрирован: 27 мар 2016, 23:23
Имя: Алексей
Откуда: Щекино Тульская обл.
Поблагодарили: 1 раз
Контактная информация:

Re: Учимся моделировать в Blender

Непрочитанное сообщение shcaf » 07 апр 2016, 09:16

Как русифицировать:
Файл - Параметры - Система
Справа внизу поставить галку "Интернациональные шрифты"
активировать кнопки: Интерфейс Подсказки Новые данные
Сохранить настройки
Вложения
432.JPG

Аватара пользователя
shcaf
Сообщения: 120
Зарегистрирован: 27 мар 2016, 23:23
Имя: Алексей
Откуда: Щекино Тульская обл.
Поблагодарили: 1 раз
Контактная информация:

Re: Учимся моделировать в Blender

Непрочитанное сообщение shcaf » 07 апр 2016, 09:19

Модификаторы это очень важная часть Блендера, как они работают, сами разберетесь, если какие будут вопросы пишите или посмотрите уроки на Ютюбе

Аватара пользователя
VolandZel
Сообщения: 237
Зарегистрирован: 17 ноя 2015, 13:57
Имя: Владимир
Откуда: Зеленоград
Благодарил (а): 6 раз
Поблагодарили: 7 раз
Контактная информация:

Re: Учимся моделировать в Blender

Непрочитанное сообщение VolandZel » 07 апр 2016, 09:24

shcaf писал(а): если какие будут вопросы пишите или посмотрите уроки на Ютюбе
shcaf, большое спасибо за выложенную информацию!

Аватара пользователя
shcaf
Сообщения: 120
Зарегистрирован: 27 мар 2016, 23:23
Имя: Алексей
Откуда: Щекино Тульская обл.
Поблагодарили: 1 раз
Контактная информация:

Re: Учимся моделировать в Blender

Непрочитанное сообщение shcaf » 07 апр 2016, 09:26

Виды
клавиши на цифровой клаве
1 - вид спереди
3 - вид сбоку
7 - вид вид сверзу
9 - обратная сторона текущему виду
5 - вид объемный/проекция

Аватара пользователя
shcaf
Сообщения: 120
Зарегистрирован: 27 мар 2016, 23:23
Имя: Алексей
Откуда: Щекино Тульская обл.
Поблагодарили: 1 раз
Контактная информация:

Re: Учимся моделировать в Blender

Непрочитанное сообщение shcaf » 13 мар 2017, 21:41

Привет, подскажите, только у меня блендер начал страшно тормозить? Переустановка не помогает.

Аватара пользователя
shcaf
Сообщения: 120
Зарегистрирован: 27 мар 2016, 23:23
Имя: Алексей
Откуда: Щекино Тульская обл.
Поблагодарили: 1 раз
Контактная информация:

Re: Учимся моделировать в Blender

Непрочитанное сообщение shcaf » 13 мар 2017, 22:10

переустановил драйвер NVIDIA, все заработало

Isengrim
Сообщения: 1
Зарегистрирован: 24 апр 2017, 01:24
Имя: Андрей

Re: Учимся моделировать в Blender

Непрочитанное сообщение Isengrim » 24 апр 2017, 02:23

https://www.youtube.com/user/mikhailrachinskiy/featured Полезный канал для тех, кто заморачивается (или только сабирается заморочится) моделингом ювилирки в блендере

Touareg07
Сообщения: 10
Зарегистрирован: 22 май 2019, 23:23
Благодарил (а): 13 раз

Re: Учимся моделировать в Blender

Непрочитанное сообщение Touareg07 » 04 июл 2019, 11:57

Хорошая темка и жал затихла...

Avtonomys
Сообщения: 1148
Зарегистрирован: 31 авг 2017, 14:26
Имя: Кирилл
Откуда: Москва, CAO
Благодарил (а): 38 раз
Поблагодарили: 168 раз
Контактная информация:

Re: Учимся моделировать в Blender

Непрочитанное сообщение Avtonomys » 04 июл 2019, 18:06

Touareg07 писал(а):
04 июл 2019, 11:57
Хорошая темка и жал затихла...
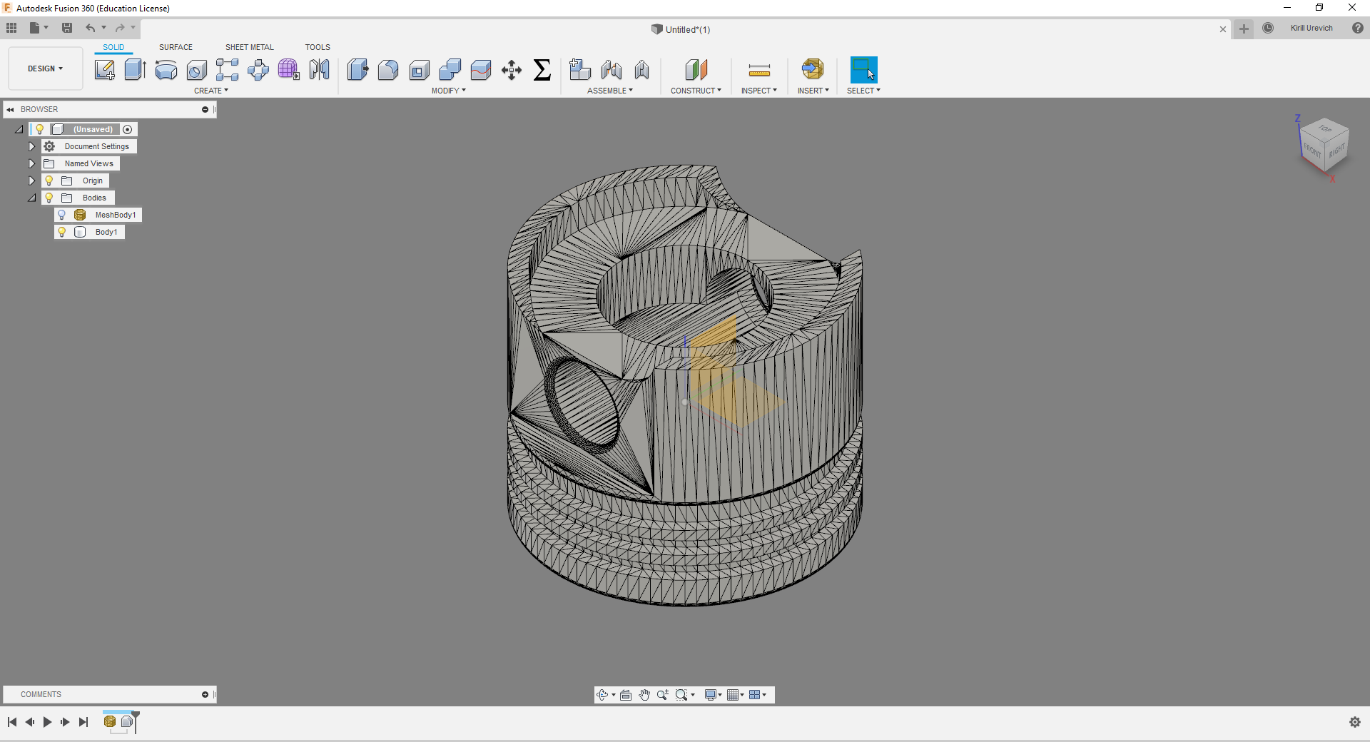
ну программа не самая простая )) технические детали, в форматах stl, легко модифицируются в fusion 360 (solidworks и т.п.), буквально в пару кликов. blender больше для органики и очень сложных моделей ( fusion 360 не умеет больше 50 тысяч треугольников преобразовывать в твердое тело :D )...
пример из начала темы во fusion:
Спойлер
1.PNG
2.PNG
3.PNG
4.PNG

Touareg07
Сообщения: 10
Зарегистрирован: 22 май 2019, 23:23
Благодарил (а): 13 раз

Re: Учимся моделировать в Blender

Непрочитанное сообщение Touareg07 » 05 июл 2019, 00:48

Спасибо за ответ!
Я только купил 3D-принтер и на форумах задавал вопрос о том какую не сложную прогу освоить, чтобы можно было создавать файлы stl и редактировать готовые, которые скачал, но их мне нужно отредактировать.. Мне советовали Blender, а потом уже посложнее solidworks.. Скачал для начала Blender и пока "темный лес"
А какую прогу советуете для моих задач и чтобы не сложной была в более менее быстром освоении ???
Спасибо!

Аватара пользователя
Alex Post
Сообщения: 7028
Зарегистрирован: 11 янв 2017, 17:22
Имя: Александр
Откуда: Брест, РБ
Благодарил (а): 333 раза
Поблагодарили: 822 раза
Контактная информация:

Re: Учимся моделировать в Blender

Непрочитанное сообщение Alex Post » 05 июл 2019, 05:26

Если модели простые, и подредактировать их нужно незначительно - типа отрезать часть или отверстие какое просверлить/залепить, то можно попробовать облачный сервис tinkercad.com Там можно импортировать stl файл и при помощи слияния-вычитания с простыми фигурами его изменять. По сравнению с Блендер это детский сад и песочница, но иногда (на самом деле довольно часто) этого достаточно.
Prusa i3 rework - трудится с 2015 года
Черно-оранжевый 3D-SPrinter 232 - https://3deshnik.ru/forum/viewtopic.php?f=21&t=393

Avtonomys
Сообщения: 1148
Зарегистрирован: 31 авг 2017, 14:26
Имя: Кирилл
Откуда: Москва, CAO
Благодарил (а): 38 раз
Поблагодарили: 168 раз
Контактная информация:

Re: Учимся моделировать в Blender

Непрочитанное сообщение Avtonomys » 05 июл 2019, 11:33

еще есть sketchup но он посложнее tinkercad но и больше контроля...
tinkercad - используются примитивы которые вы туда сюда передвигаете
sketchup - используются подобие чертежей с последующим выдавливанием/вдавливанием, что то типа САПР.
Но в sketchup сложно работать с размерами, stl редактировать проблематично и он их ломает, при работе со sketchup требуется использовать клавиатуру...
tinkercad наверное лучший вариант.

Touareg07
Сообщения: 10
Зарегистрирован: 22 май 2019, 23:23
Благодарил (а): 13 раз

Re: Учимся моделировать в Blender

Непрочитанное сообщение Touareg07 » 05 июл 2019, 13:35

Avtonomys писал(а):
05 июл 2019, 11:33
tinkercad
Да, tinkercad пробовал, но пару раз при печать почему-то только часть детали распечатывалась и еще размеры не совсем точные получались.
Avtonomys писал(а):
05 июл 2019, 11:33
sketchup
плохо что с размерами сложно работать, т.к. иногда нужна точность и то, что stl ломает также не устроит...
Что еще советуете начинающему, чтобы и размеры и все остальное получалось нормально и не очень сложно в освоении ???
Спасибо!

Ответить
Яндекс.Метрика