Страница 1 из 1
Разбираемся с правильным расчётом Vref для драйверов ШД
Добавлено: 21 янв 2016, 08:40
AKDZG
После публикации статей "
Правильная настройка тока для шаговых двигателей" и "
Тест на шумность шаговых двигателей и драйверов для 3D принтера" наши коллеги предложили глубже изучить этот вопрос. Вот статья по этому вопросу на английском языке "
A4988 vs DRV8825 Chinese Stepper Driver Boards".
Предлагаю здесь собрать фотографии различных версий и типов драйверов шаговых двигателей используемых в 3D принтерах. Для каждого вывести свою формулу расчёта Vref и проверить на практике на пропуск шагов.
Нас интересуют номиналы токочувствительных резисторов RS.
A4988
Максимальное значение ограничения тока устанавливается путем выбора сопротивления RS и напряжения на выводе Vref.
ITripMAX = Vref / 8 * (RS)
Vref = ITripMAX * 8 * (RS)

- Schematic diagram of the A4988.png (26.29 КБ) 23179 просмотров
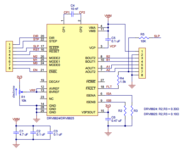
DRV8825

- RS_DRV8825.png (28.03 КБ) 23179 просмотров

- CR_DRV8825.png (15.79 КБ) 23179 просмотров

- ISEN_DRV8825.png (19.31 КБ) 23179 просмотров
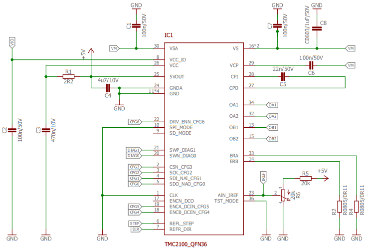
TMC2100

- RMS.png (15.47 КБ) 23179 просмотров

- BR_TMC2100.png (25.59 КБ) 23179 просмотров
По итогам будет изменена статья "
Правильная настройка тока для шаговых двигателей"
Re: Разбираемся с правильным расчётом Vref для драйверов ШД
Добавлено: 21 янв 2016, 09:01
AKDZG
Мои драйверы
A4988

- A4988_Green.jpg (165.94 КБ) 23176 просмотров
DRV8825

- My_DRV8825.jpg (179.65 КБ) 23176 просмотров
TMC2100 (куплены на
filastruder.com)
Re: Разбираемся с правильным расчётом Vref для драйверов ШД
Добавлено: 21 янв 2016, 10:05
wolfs_SG
Вот у меня такие A4988. Покупал их на али в комплекте с рампсом и мегой
Двигатель STP-42D221-03 переделанный в биполярный. К сожалению характеристики этого движка я не нашел, но без пропуска шагов и без нагрева драйвера работает на напряжении 1,25v.
Re: Разбираемся с правильным расчётом Vref для драйверов ШД
Добавлено: 21 янв 2016, 10:16
AKDZG
Выходит у вас резисторы стандартного номинала 0,05 Ом и формула расчёта стандартная
Vref = Current Limit / 2,5
Re: Разбираемся с правильным расчётом Vref для драйверов ШД
Добавлено: 21 янв 2016, 10:58
AKDZG
Если смотреть только на резисторы RS, то получается
Vref = ITripMAX * 8 * (RS) = 1,7 * 8 * 0,1 = 1,36В
а это в два раза больше установленного сейчас и рабочего Vref 0,68В, при этом я ещё и
снижал его до 0,58В и заметных проблем не было обнаружено. Поэтому возникает вопрос - А применима ли эта формула для китайских не оригинальных драйверов?
Re: Разбираемся с правильным расчётом Vref для драйверов ШД
Добавлено: 21 янв 2016, 13:34
Ross
Теперь информация по драйвером полная, и читателю статьи будет понятно, что это за формула Vref = Current Limit / 2,5 и откуда берется цифра 2,5 ))
А там он дальше сам решит, применима ли эта формула для китайских неоригинальных драйверов или нет.
Re: Разбираемся с правильным расчётом Vref для драйверов ШД
Добавлено: 28 янв 2016, 15:48
AKDZG
A4988 с Ultimaker Original

- A4988UMO.jpg (137.69 КБ) 23110 просмотров
Re: Разбираемся с правильным расчётом Vref для драйверов ШД
Добавлено: 06 июн 2016, 16:38
Berserker_s
wolfs_SG писал(а): Двигатель STP-42D221-03 переделанный в биполярный.
Пожалуйста подскажите,как переделывали. Пробовал по инструкции просто разделять полуобмотки (что на пятом общем проводнике), не помогает, на большее к сожалению ни опыта ни знаний не хватает.
Заранее извиняюсь, если нарушил, но в личку не дает писать.
Re: Разбираемся с правильным расчётом Vref для драйверов ШД
Добавлено: 06 июн 2016, 18:38
wolfs_SG
Снимаете заднюю крышку.
Отпаиваете все проводки.
берете цешку и прозваниваете...
Даже не знаю как "на пальцах" рассказать
Тот контакт, куда припаяно 4 конца - это 5-й пин на колодке
Колодка должна прозваниваться 1 и 2 пин - это будет одна обмотка... 3 и 4 пин это вторая обмотка... соответственно те 4 провода, что отпаяли от 5-го контакта нужно разобрать по парам и спаять... потом заизолировать...
как то так... надеюсь станет более понятно когда мотор окажется у Вас в руках со снятой задней крышкой и колодкой вверх повернутый... тогда соответственно 5 пин быдет слева.
Re: Разбираемся с правильным расчётом Vref для драйверов ШД
Добавлено: 09 июл 2016, 01:16
aaj
Доброго времени.
Прошу разжевать формулы для абсолютного новичка и профана.
У меня двигатели Nema17 - 1.3A и Nema17 - 1.5A
Драйвера хочу попробовать разные, как А4988 так и DRV8825
Я нашёл статью по настройке драйверов и там была формула
A4988
Код: Выделить всё
Current Limit = Vref * 2,5
Vref = Current Limit / 2,5
Например для 17HS4401: Vref = 1,7 / 2,5 = 0,68В
по которой для драйвера А4988 и двигателя с 1.3А = 1.3/2.5 = 0.52 Я выставил это значение.. и у меня начался полный беспредел... Принтер стал печатать часть модели ровненько, слой в слой, потом раскидывал нить вообще в разные стороны... Вот и хочется понять. Верно ли? Может нужно выставлять несколько больше?
Re: Разбираемся с правильным расчётом Vref для драйверов ШД
Добавлено: 09 июл 2016, 06:53
AKDZG
aaj писал(а):У меня двигатели Nema17 - 1.3A и Nema17 - 1.5A
Проверьте ток по марке двигателя.
aaj писал(а):по которой для драйвера А4988 и двигателя с 1.3А = 1.3/2.5 = 0.52 Я выставил это значение.. и у меня начался полный беспредел... Принтер стал печатать часть модели ровненько, слой в слой, потом раскидывал нить вообще в разные стороны... Вот и хочется понять. Верно ли? Может нужно выставлять несколько больше?
Формула Vref для A4988 изменяется от номинала токочувствительных резисторов. Это два чёрных прямоугольника на плате драйвера. Обычно подписаны R050 или R100.
Код: Выделить всё
Vref = Current Limit * 8 * (RS)
RS = 0,100
Vref = Current Limit * 8 * 0,100 = Current Limit / 1,25
RS = 0,050
Vref = Current Limit * 8 * 0,050 = Current Limit / 2,5
p.s. Добавил в статью