ЭТО ВЕЩЬ!!!!! для ленивых или при длительных отъездах на отдых всем семейством.
Автополив цветов на Ардуино Digispark c крайне низким потреблением энергии.
Батареек хватит на большее количество времени, чем запаса воды. По расчётам автора четырёх аккумуляторов хватит на год.
Суть проекта - Digispark - процессор под Ардуино - ATtiny85 управляет ключом на мосфете - тот включает водяной насос для полива. Программируется время между поливами и время работы насоса. Просто раз в сутки (или раз в двое суток, или хоть через несколько секунд) включается насос на 20 секунд(ну или сколько выставите), потом выключается. Ни каких датчиков и других кнопок нет.
По проекту AlexGyver:
Ссылка авторское видео:
https://www.youtube.com/watch?v=x6ProAzvT1g
В авторском проекте есть ссылки на продавцов оборудования, драйвера для Ардуино для Digispark, скетч(программа для ардуино).
https://alexgyver.ru/pump-sleep/
https://github.com/AlexGyver/Auto_Pump_Sleep
Моя поделка (фото - стадия отладки):
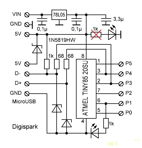
Авторские схемы по проекту:
По Digispark
Автополив цветов на Ардуино Digispark c крайне низким потреблением энергии
- 3D-SPrinter
- Сообщения: 11033
- Зарегистрирован: 19 ноя 2015, 14:23
- Имя: Андрей
- Откуда: Н.Новгород
- Благодарил (а): 78 раз
- Поблагодарили: 1040 раз
- Контактная информация:
Re: Автополив цветов на Ардуино Digispark c крайне низким потреблением энергии
Не знал, что есть такая ардуинка. Спасибо за наводку. 
- Lenivo
- Сообщения: 1817
- Зарегистрирован: 25 май 2017, 12:46
- Имя: Александр
- Благодарил (а): 92 раза
- Поблагодарили: 179 раз
Re: Автополив цветов на Ардуино Digispark c крайне низким потреблением энергии
И она тянет экран на I2C и пашет при питании от 2,7 вольта до 5,5 вольта.
Вот азиаты извращаются:
Кольцо - часы с измерением температуры:
https://www.instructables.com/id/ATtiny85-Ring-Watch/
Вот "железо" для проекта Можно самому умные смарт-часы сварганить.
Аналогичный русский проект- настольные часы с температурой
http://robocraft.ru/blog/3654.html
