Помощь с небольшими доработками STL
Правила форума
Модель можно прикрепить в архиве zip. К архиву обязателен скриншот и небольшое описание.
Статьи по основам 3D моделирования.
Модель можно прикрепить в архиве zip. К архиву обязателен скриншот и небольшое описание.
Статьи по основам 3D моделирования.
Re: Помощь с небольшими доработками STL
Всем привет! Пару месяцев как купил 3д принтер, установил Куру. Но как понял, что это не все и долго думая установил и Солидворкс, в котором пока ни бум-бум.
Брат принес и просит сделать ему такую защелку для ящика от какого то инструмента (то ли дрели, то ли...)
Так вот.. прошу помощи и совет с чего начинать весь этот процесс моделирования???
Хватит ли для этого Солидворкса или есть по-проще ???
На фото защелки видно, что петля там сразу влита и руками ее отдельно не вытянуть и не вставить - скорее всего так была изготовлена сразу
и получиться ли так сделать на 3д принтере защелка + петля ?
Заранее всем спасибо!
Брат принес и просит сделать ему такую защелку для ящика от какого то инструмента (то ли дрели, то ли...)
Так вот.. прошу помощи и совет с чего начинать весь этот процесс моделирования???
Хватит ли для этого Солидворкса или есть по-проще ???
На фото защелки видно, что петля там сразу влита и руками ее отдельно не вытянуть и не вставить - скорее всего так была изготовлена сразу
и получиться ли так сделать на 3д принтере защелка + петля ?
Заранее всем спасибо!
- Вложения
-
- 20190912_134158.jpg (141.53 КБ) 10960 просмотров
-
- 20190912_134144.jpg (96.19 КБ) 10960 просмотров
- Alex Post
- Сообщения: 7028
- Зарегистрирован: 11 янв 2017, 17:22
- Имя: Александр
- Откуда: Брест, РБ
- Благодарил (а): 333 раза
- Поблагодарили: 822 раза
- Контактная информация:
Re: Помощь с небольшими доработками STL
Добро пожаловать в реальный мир
2/3 клиентов, что мне звонят, тоже считают, что сделать какую то фигульку по сломанному образцу или вообще по фотографии - это плёвое дело. И очень удивляются, когда я их посылаю... к конструктору (моделисту, разработчику, волшебнику - какое слово больше нравится, то и используем). Почему то все думают, что 3Д принтер это такой высокоинтеллектуальный аппарат, что сам себе рисует 3Д модели и сам их печатает. Видно, СМИ стараются. Но это все лирика, перейдем к делу.
С первого взгляда - это как минимум две запчасти. Вынуть одну из другой сложно, но можно, причем защелкивается она туда гораздо легче, чем достается. Видны даже "напрявляющие" желобки, по которым ее вставили. Нужны обе или одна какая то? Скорее одна
Далее: самое простое в освоении это tinkercad.com Даже при отсутствии навыков, но при наличии желания и некоторой усидчивости там можно замоделить любую из этих деталек за пару часов.
Солид, конечно, штука "солидная" и профессиональная. Можно и в нем сделать. Но явно не за пару часов. Пару дней для начала поизучать придется, хотя бы.
Можно пойти третьим путем и поискать готовую модель. Например, на thingiverse.com Там похожие защелки периодически пробегают. Может и точно такая же встретится. Но это желательно знать от чего она, чтоб сузить зону поиска. Там по слову latch (защелка) чего только не вылазит.
С первого взгляда - это как минимум две запчасти. Вынуть одну из другой сложно, но можно, причем защелкивается она туда гораздо легче, чем достается. Видны даже "напрявляющие" желобки, по которым ее вставили. Нужны обе или одна какая то? Скорее одна
Далее: самое простое в освоении это tinkercad.com Даже при отсутствии навыков, но при наличии желания и некоторой усидчивости там можно замоделить любую из этих деталек за пару часов.
Солид, конечно, штука "солидная" и профессиональная. Можно и в нем сделать. Но явно не за пару часов. Пару дней для начала поизучать придется, хотя бы.
Можно пойти третьим путем и поискать готовую модель. Например, на thingiverse.com Там похожие защелки периодически пробегают. Может и точно такая же встретится. Но это желательно знать от чего она, чтоб сузить зону поиска. Там по слову latch (защелка) чего только не вылазит.
Prusa i3 rework - трудится с 2015 года
Черно-оранжевый 3D-SPrinter 232 - https://3deshnik.ru/forum/viewtopic.php?f=21&t=393
Черно-оранжевый 3D-SPrinter 232 - https://3deshnik.ru/forum/viewtopic.php?f=21&t=393
- Alex Post
- Сообщения: 7028
- Зарегистрирован: 11 янв 2017, 17:22
- Имя: Александр
- Откуда: Брест, РБ
- Благодарил (а): 333 раза
- Поблагодарили: 822 раза
- Контактная информация:
Re: Помощь с небольшими доработками STL
Хм, Touareg07, мы ж тебе еще в мае советовали поизучать тинкеркад. Никак не собрался? Там делов то на пару часов: обучалки посмотреть да что то простое попробовать сделать. Да даже и эту защёлку. Или надеешься, что знания сами придут, во сне? 
Prusa i3 rework - трудится с 2015 года
Черно-оранжевый 3D-SPrinter 232 - https://3deshnik.ru/forum/viewtopic.php?f=21&t=393
Черно-оранжевый 3D-SPrinter 232 - https://3deshnik.ru/forum/viewtopic.php?f=21&t=393
Re: Помощь с небольшими доработками STL
Спасибо за совет!Alex Post писал(а): ↑12 сен 2019, 16:47Добро пожаловать в реальный мир2/3 клиентов, что мне звонят, тоже считают, что сделать какую то фигульку Но это желательно знать от чего она, чтоб сузить зону поиска. Там по слову latch (защелка) чего только не вылазит.
Пробовал, да вроде все просто, но тем не менее иногда останавливался т.к. не знал как далее поступить... а поэтому сперва попробовал
как советовали простой блендер, но он у меня не пошел и решил пробовать учиться в солидворкс.
Учусь по урокам в ютуб, но чтобы сделать возможно такую простую защелку знаний еще не хватает.
Спасибо еще раз! Учусь и ищу ответ дальше...
-
Kaktus
- Сообщения: 2183
- Зарегистрирован: 05 мар 2018, 19:59
- Откуда: красавец Таганрог
- Благодарил (а): 136 раз
- Поблагодарили: 286 раз
Re: Помощь с небольшими доработками STL
-
sanders
- Сообщения: 109
- Зарегистрирован: 17 янв 2018, 20:16
- Имя: Александр
- Благодарил (а): 1 раз
- Поблагодарили: 14 раз
Re: Помощь с небольшими доработками STL
Кажется, что просто не надо рисовать 1 в 1. Те пытаться соблюсти все изгибы и сглаживания. Нужно посмотреть, где стоит и что делает деталь и убрать лишние моменты, сложные для печати. Так скорее всего и рисовать будет проще и печатать.
-
beowulf0208
- Сообщения: 12
- Зарегистрирован: 05 янв 2021, 17:50
- Имя: Олег
- Благодарил (а): 3 раза
Re: Помощь с небольшими доработками STL
Здравствуйте. Помогите пожалуйсто сузить или расширить 3 сквозных отверсия в 2-х деталях stl. Эти детали будут связаны металлическим стержнем, у меня есть несколько стержней, но один из них чуть больше диаметра, который в моделях stl, а другой диаметр наоборот чуть меньше и немного болтается внутри. Текущий диаметр 8 мм, нужно чтоб он был или 7,5 мм или 8,2 мм. Заранее спасибо. https://disk.yandex.ru/d/HHYeUu8wnYpEgQ


-
schs
- Сообщения: 350
- Зарегистрирован: 15 сен 2017, 19:41
- Имя: Сергей
- Откуда: Apatity
- Благодарил (а): 79 раз
- Поблагодарили: 32 раза
Re: Помощь с небольшими доработками STL
Проще сверлом пройти на больший диаметр.
http://geoksc.apatity.ru/schs/part1_8_2.stl
http://geoksc.apatity.ru/schs/part2_8_2.stl
SPrinter 233, SPrinter mini техно, mini Kossel, anycubic photon mono
-
beowulf0208
- Сообщения: 12
- Зарегистрирован: 05 янв 2021, 17:50
- Имя: Олег
- Благодарил (а): 3 раза
Re: Помощь с небольшими доработками STL
Спасибо за помощь. Тоже думал про сверло, но хочется иметь уже готовую модель для печати. Пробовал сам отредактировать эти модели через Blender, но при открытии модели она почему то не отображается (видимо что то с масштабом изображения). Так же пробовал отредактировать через Fusion 360, но там не смог выделить отверстие, выделяется полностью вся деталь. Скажите пожалуйста какой программой Вы пользовались для редактирования stl?schs писал(а): ↑12 апр 2021, 10:21Проще сверлом пройти на больший диаметр.
http://geoksc.apatity.ru/schs/part1_8_2.stl
http://geoksc.apatity.ru/schs/part2_8_2.stl
Последний раз редактировалось beowulf0208 12 апр 2021, 12:47, всего редактировалось 1 раз.
-
Avtonomys
- Сообщения: 1147
- Зарегистрирован: 31 авг 2017, 14:26
- Имя: Кирилл
- Откуда: Москва, CAO
- Благодарил (а): 38 раз
- Поблагодарили: 168 раз
- Контактная информация:
Re: Помощь с небольшими доработками STL
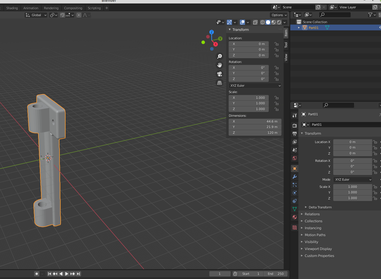
она у вас не по центру сцены (25000 единиц от центра сцены))), A (выделить все). или просто нажать в Outliner (Part01..) > Правый клик мыши в пустом месте сцены > O > O > Alt+Gbeowulf0208 писал(а): ↑12 апр 2021, 12:13Пробовал сам отредактировать эти модели через Blender, но при открытии модели она почему то не отображается (видимо чтото с масштабом изображения).
можно убрать избыточные ребра - A (выделить все) > Alt+J (сделать из треугольников квады). чисто для удобства.
делаем отверстия отверстием (он все может сделать круглым, даже если оно квадратное) с нужным радиусом - выделяем лупы отверстий, правый клик мыши > looptools > Сirle (ставим галку Radius, вводим радиус. в настройках нужно включить аддон looptools). все.
модель нужно конвертировать для редактирования и у вас модель из не сшитых частей сделана и с кривой топологией. schs это исправил но слегка изменил топологию, модель стала более упрощенной (граненной), что не страшно...beowulf0208 писал(а): ↑12 апр 2021, 12:13Так же пробовал отредактировать через Fusion 360, но там не смог выделить отверстие, выделяется полностью детали.
-
Avtonomys
- Сообщения: 1147
- Зарегистрирован: 31 авг 2017, 14:26
- Имя: Кирилл
- Откуда: Москва, CAO
- Благодарил (а): 38 раз
- Поблагодарили: 168 раз
- Контактная информация:
Re: Помощь с небольшими доработками STL
и для задротов. модификаторы правятся через специальные переменные и Драйверы (фиолетовый):
Спойлер

-
schs
- Сообщения: 350
- Зарегистрирован: 15 сен 2017, 19:41
- Имя: Сергей
- Откуда: Apatity
- Благодарил (а): 79 раз
- Поблагодарили: 32 раза
Re: Помощь с небольшими доработками STL
tinkercadbeowulf0208 писал(а): ↑12 апр 2021, 12:13Скажите пожалуйста какой программой Вы пользовались для редактирования stl?
SPrinter 233, SPrinter mini техно, mini Kossel, anycubic photon mono
-
Avtonomys
- Сообщения: 1147
- Зарегистрирован: 31 авг 2017, 14:26
- Имя: Кирилл
- Откуда: Москва, CAO
- Благодарил (а): 38 раз
- Поблагодарили: 168 раз
- Контактная информация:
Re: Помощь с небольшими доработками STL
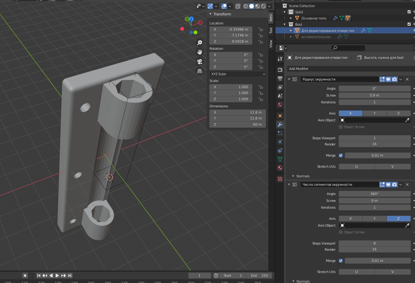
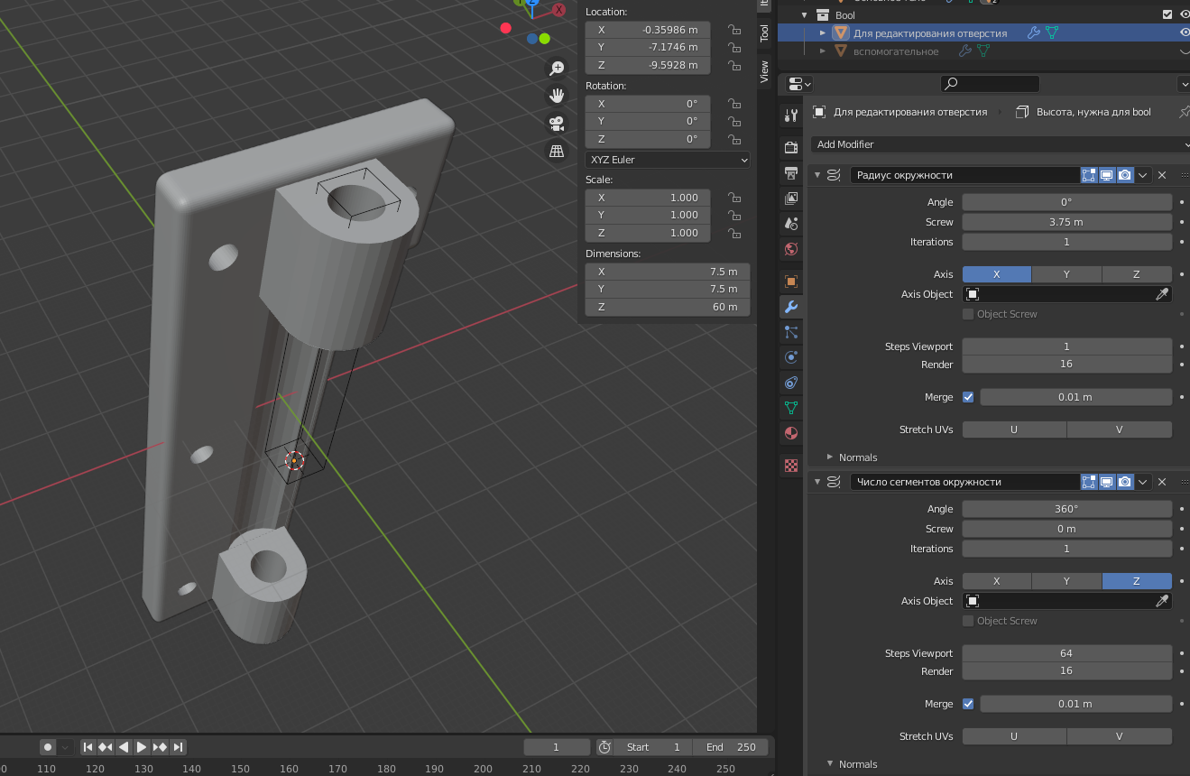
Тоже самое только через geometry nodes
отверстие правится через параметры в модификаторе geometry nodes, blender 2.93.
папка с mesh скрыта, в outliner только уже готовые модели... ЗС. делать было нефиго
папка с mesh скрыта, в outliner только уже готовые модели... ЗС. делать было нефиго
- Вложения
-
- main.blend.zip
- (144.13 КБ) 194 скачивания
Re: Помощь с небольшими доработками STL
Добрый день ! Прошу помощь в добавлении поддержек к модели в формате STL. мне нужно сделать Pre-supported model, чтобы поддержки стали частью модели.
- Вложения
-
- 56-Panther-truck-barrel.rar
- (23.38 КБ) 172 скачивания
