Вопросы по моделированию

Ателье по созданию 3D моделей. Просьбы, советы, наработки.
Правила форума
Модель можно прикрепить в архиве zip. К архиву обязателен скриншот и небольшое описание.
Статьи по основам 3D моделирования.
schs
Сообщения: 350
Зарегистрирован: 15 сен 2017, 19:41
Имя: Сергей
Откуда: Apatity
Благодарил (а): 79 раз
Поблагодарили: 32 раза

Re: Вопросы по моделированию

Непрочитанное сообщение schs » 18 окт 2017, 23:15

Чиффа писал(а):
16 окт 2017, 23:09
Компас, AutoCAD, T-flex и прочие САПР.
Только не Автокад, я его смотрел лет 10 назад последний раз, разбираться очень долго. Мне изредка нужно что то несложное сделать, это совсем не моя работа, хоть изучить что то новое и может быть интересным, но времени катастрофически не хватает, приходиться выбирать чем заняться.
Если был бы профессиональный интерес выбор был бы более очевиден, пока же хочется с небольшими временными затратами научиться делать простые вещи.
SPrinter 233, SPrinter mini техно, mini Kossel, anycubic photon mono

schs
Сообщения: 350
Зарегистрирован: 15 сен 2017, 19:41
Имя: Сергей
Откуда: Apatity
Благодарил (а): 79 раз
Поблагодарили: 32 раза

Re: Вопросы по моделированию

Непрочитанное сообщение schs » 18 окт 2017, 23:20

AKDZG писал(а):
17 окт 2017, 05:04
Блендер далеко не худший из них. Видел как работают в серьёзных кадах - это круто выглядит, но придётся пользоваться пираткой. Я в Блендере уже могу сделать то же самое, и расстояния между вершинами тоже можно измерить. Посмотрите уроки на Главной странице.
Все эти статьи, и Вашу в том числе, я уже читал и пробовал повторять в Blender. Редактор безусловно хорош, но ориентирован явно не техническое черчение.
SPrinter 233, SPrinter mini техно, mini Kossel, anycubic photon mono

Shaman
Сообщения: 1229
Зарегистрирован: 23 ноя 2016, 22:50
Имя: Денис
Откуда: Дубна
Благодарил (а): 44 раза
Поблагодарили: 124 раза

Re: Вопросы по моделированию

Непрочитанное сообщение Shaman » 18 окт 2017, 23:30

schs писал(а):
18 окт 2017, 23:10
Посмотрел, описание фигур и действий в виде программы понравилось, можно точно задавать размеры.
Тут каждый ищет где ему привычнее. Мне, как программисту, для личных нужд подобная CAD весьма привлекательна. Но самое главное лично для меня это ее кроссплатформенность и минималистичность. Она обладает немалыми возможностями и при этом для своей работы не требует ничего. При этом она создает файлы сразу пригодные для работы с принтером.
С другой стороны есть так же и минусы. Используя OpenSCAD вы не учитесь работать в таких востребованных программах как Компас, Солидворкс и Автокад. Хотя общее направление мышления во всех этих программах одинаково. Ну и резьбы с фасками создавать сложно.
Когда на форуме переходят на "Вы", в реальной жизни уже давно бьют морду!

AlexDadNNov
Сообщения: 60
Зарегистрирован: 02 сен 2016, 23:22
Имя: Александр
Благодарил (а): 39 раз
Поблагодарили: 7 раз

Re: Вопросы по моделированию

Непрочитанное сообщение AlexDadNNov » 23 окт 2017, 12:30

schs писал(а):
16 окт 2017, 19:49
Подскажите, в какой программе будет проще моделировать несложные элементы, крепежи, мелкие детали и.т.п. Нужно иметь возможность точного задания размеров, желательно чтобы можно было измерить расстояние между вершинам, центрами отверстий. Поставил blender, посмотрел, мне показался он ориентирован не на техническое черчение.
1. SketchUp - всё очень просто, но требует четкой организации проекта - группы, слои, компоненты. Почти всё делается одной мышкой. Всё размеры можно менять (но опять мышкой), но по отдельности для каждого ребра или грани. Бесплатен (не "Про" версия). Много плагинов.
Спойлер SketchUp
Coffee_Button3_SketchUp.jpg
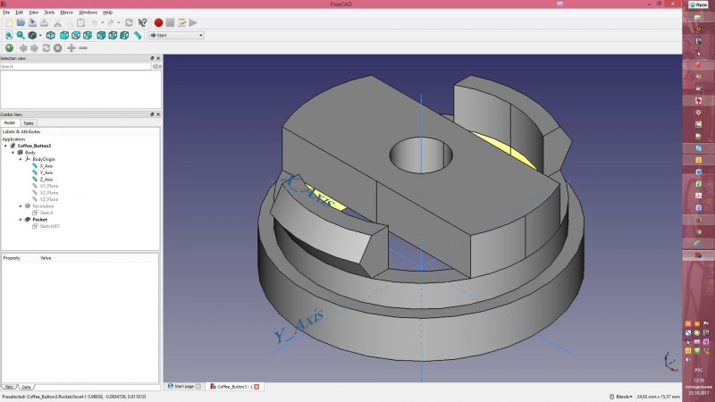
2. FreeCad - всё не очень просто, но почти всё параметризовано, т.е. можно на лету менять параметры и модель будет обновляться, что очень удобно при подборе параметров модели. Огромное количество дополнений.
Спойлер FreeCad
Coffee_Button3_Freecad.jpg
Итого:
В Sketchup удобно быстро делать наброски (на то он и "скетч"), при этом сохраняется контроль над размерами. Сам начинал с него. Когда понадобилось больше точности и гибкости - начал изучать FreeCad. В нем уже можно создавать модели любой сложности, сохраняя полный контроль над моделью.
Reprap аля SmartCore a.k.a 3ДСТО
SKR1.1 + TMS2208(XYEZ) + OrangePi PC Plus
Klipper

schs
Сообщения: 350
Зарегистрирован: 15 сен 2017, 19:41
Имя: Сергей
Откуда: Apatity
Благодарил (а): 79 раз
Поблагодарили: 32 раза

Re: Вопросы по моделированию

Непрочитанное сообщение schs » 26 окт 2017, 20:51

Всем спасибо за подсказки, буду пробовать и выбирать.
SPrinter 233, SPrinter mini техно, mini Kossel, anycubic photon mono

injener3d
Сообщения: 6
Зарегистрирован: 30 ноя 2017, 08:44
Имя: Данила
Благодарил (а): 1 раз

Re: Вопросы по моделированию

Непрочитанное сообщение injener3d » 30 ноя 2017, 08:55

А почему именно CAD?Просто пойми для каждой задачи есть СВОЕ По,специально заточенное под определенные задачи.По опыту 3D моделирования могу сказать, что нельзя затачиваться НА ОДНОМ,если задачи разноплановые!Я тоже думал раньше что надо все делать все в СОЛИДЕ,но понял что с поверх моделированием там полный швах,пришлось изучить Рино.Нужны были полигональные модели,пришлось изучить Макс и т.д.Без этого никак,ты просто потратишь кучу времени с сомнительным результатом если любую 3D модель будешь делать только в одном CAD.Для таких скульптурных вещей идельно для меня Рино и хорошо вяжется с солидом.

Махоня
Сообщения: 4
Зарегистрирован: 23 июл 2017, 17:26
Поблагодарили: 2 раза

Re: Вопросы по моделированию

Непрочитанное сообщение Махоня » 03 дек 2017, 21:00

schs писал(а):
18 окт 2017, 23:15
с небольшими временными затратами научиться делать простые вещи.
Тогда носорог (Rhinoceros) проще наверное не найти

Yellow
Сообщения: 1
Зарегистрирован: 05 дек 2017, 23:25
Имя: Андрей
Благодарил (а): 1 раз

Re: Вопросы по моделированию

Непрочитанное сообщение Yellow » 05 дек 2017, 23:29

Доброго времени суток! Подскажите новичку: с чего начать знакомство с 3D-печатью и моделированием? С какими обучающими материалами лучше ознакомиться? Понимаю, что вопрос уже надоел, но все же надеюсь на понимание и ответы) Заранее спасибо!

Аватара пользователя
3D-SPrinter
Сообщения: 11004
Зарегистрирован: 19 ноя 2015, 14:23
Имя: Андрей
Откуда: Н.Новгород
Благодарил (а): 78 раз
Поблагодарили: 1037 раз
Контактная информация:

Re: Вопросы по моделированию

Непрочитанное сообщение 3D-SPrinter » 06 дек 2017, 00:14

Говорил уже viewtopic.php?f=28&t=37&start=15#p17141 - с Тинкеркада лучше начинать. А дальше Кура -> принтер.

injener3d
Сообщения: 6
Зарегистрирован: 30 ноя 2017, 08:44
Имя: Данила
Благодарил (а): 1 раз

Re: Вопросы по моделированию

Непрочитанное сообщение injener3d » 21 дек 2017, 21:32

Ну и конечно нужно хорошо изучить само 3D моделирование,и, главное,подготовку модели к ПЕЧАТИ.Некоторых знаю печатников лично, которые НЕ готовят модели к печати,просто тупо экспорт-STL, а потом репу чешет шозанафиг))))

Аватара пользователя
Alex Post
Сообщения: 7029
Зарегистрирован: 11 янв 2017, 17:22
Имя: Александр
Откуда: Брест, РБ
Благодарил (а): 333 раза
Поблагодарили: 822 раза
Контактная информация:

Re: Вопросы по моделированию

Непрочитанное сообщение Alex Post » 21 дек 2017, 22:58

injener3d, а что есть подготовка модели к печати по твоей версии?
Prusa i3 rework - трудится с 2015 года
Черно-оранжевый 3D-SPrinter 232 - https://3deshnik.ru/forum/viewtopic.php?f=21&t=393

SergNF
Сообщения: 11
Зарегистрирован: 21 дек 2017, 18:32
Благодарил (а): 7 раз
Поблагодарили: 1 раз

Re: Вопросы по моделированию

Непрочитанное сообщение SergNF » 25 дек 2017, 13:51

Подскажите, пжлст, наиболее простую программу, из фришных (не триальные и т.п.), для моделирования "по сечениям"? Корпуса кораблей и самолетов. Если выбор большой, то есть ли программы, в которых можно "обрабатывать" сечения из "картинок". Чтобы не использовать "посредников" для "векторизации" и т.п.?

Аватара пользователя
Alex Post
Сообщения: 7029
Зарегистрирован: 11 янв 2017, 17:22
Имя: Александр
Откуда: Брест, РБ
Благодарил (а): 333 раза
Поблагодарили: 822 раза
Контактная информация:

Re: Вопросы по моделированию

Непрочитанное сообщение Alex Post » 26 дек 2017, 12:45

Без вектора по просто картинкам ИМХО никто не сможет. Т.е. в любом случае картинку нужно переводить в контур, а уж по контурам объем почти все умеют тянуть.
Prusa i3 rework - трудится с 2015 года
Черно-оранжевый 3D-SPrinter 232 - https://3deshnik.ru/forum/viewtopic.php?f=21&t=393

Аватара пользователя
3D-SPrinter
Сообщения: 11004
Зарегистрирован: 19 ноя 2015, 14:23
Имя: Андрей
Откуда: Н.Новгород
Благодарил (а): 78 раз
Поблагодарили: 1037 раз
Контактная информация:

Re: Вопросы по моделированию

Непрочитанное сообщение 3D-SPrinter » 26 дек 2017, 23:11

SergNF писал(а):
25 дек 2017, 13:51
Корпуса кораблей
Я помнится, когда рибами / катерами занимался, всё в Rhino Marine фигачил. И обучающих видео на ю-тубе по ней навалом.

Firestartter
Сообщения: 86
Зарегистрирован: 01 окт 2016, 19:11
Имя: Виктор
Благодарил (а): 5 раз
Поблагодарили: 3 раза

Re: Вопросы по моделированию

Непрочитанное сообщение Firestartter » 27 дек 2017, 20:49

Подскажите ПО для удобного создания шестерен, всяких и разных :) Может есть какое специализированное, с возможностью последующего импорта в другие CAD.

Ответить
Яндекс.Метрика