Вариация "SmartrapCore" на рельсах [Lenivo]
- Lenivo
- Сообщения: 1816
- Зарегистрирован: 25 май 2017, 12:46
- Имя: Александр
- Благодарил (а): 92 раза
- Поблагодарили: 179 раз
Re: Вариация "SmartrapCore" на рельсах [Lenivo]
Что-то узел с экраном мне тяжело пошёл. Помучаться пришлось. Но всё заработало.
Вот выполнено подключение к RAMPS:
Кнопку подцепил на D41 - а при нажатии принтер выдаёт: "УБИТО. PRINTER HALTED/ PLEASE RESET." А я думал это и будет "reset".
Вот выполнено подключение к RAMPS:
Кнопку подцепил на D41 - а при нажатии принтер выдаёт: "УБИТО. PRINTER HALTED/ PLEASE RESET." А я думал это и будет "reset".
- Alex Post
- Сообщения: 7029
- Зарегистрирован: 11 янв 2017, 17:22
- Имя: Александр
- Откуда: Брест, РБ
- Благодарил (а): 333 раза
- Поблагодарили: 822 раза
- Контактная информация:
Re: Вариация "SmartrapCore" на рельсах [Lenivo]
Я ж предупреждал, что вреда от нее больше чем пользы
Prusa i3 rework - трудится с 2015 года
Черно-оранжевый 3D-SPrinter 232 - https://3deshnik.ru/forum/viewtopic.php?f=21&t=393
Черно-оранжевый 3D-SPrinter 232 - https://3deshnik.ru/forum/viewtopic.php?f=21&t=393
- Lenivo
- Сообщения: 1816
- Зарегистрирован: 25 май 2017, 12:46
- Имя: Александр
- Благодарил (а): 92 раза
- Поблагодарили: 179 раз
Re: Вариация "SmartrapCore" на рельсах [Lenivo]
Кстати заметил, что у меня фрезер на тефлоновых втулка при работе в качестве принтера , работал гораздо тише Вот этого принтера. При работе в другой комнате его не было слышно. Этот же гудит на всю квартиру - шумят движки. Надо скорости будет подбирать, чтоб звук потише был.
Вот у меня вопрос -использую готовые модели для деталей принтера и применяю "Масштабирование" в репитер хосте - и репитер хост при Масштабировании делает слои , как для разделения частей - то есть слой не печатается а на нем делается несколько капелек для закрепления. И получается как бы разделение детали по этому слою - и так через каждые -4-8 слоёв.
Как с таким дефектом бороться-то?
Вот у меня вопрос -использую готовые модели для деталей принтера и применяю "Масштабирование" в репитер хосте - и репитер хост при Масштабировании делает слои , как для разделения частей - то есть слой не печатается а на нем делается несколько капелек для закрепления. И получается как бы разделение детали по этому слою - и так через каждые -4-8 слоёв.
Как с таким дефектом бороться-то?
- Alex Post
- Сообщения: 7029
- Зарегистрирован: 11 янв 2017, 17:22
- Имя: Александр
- Откуда: Брест, РБ
- Благодарил (а): 333 раза
- Поблагодарили: 822 раза
- Контактная информация:
Re: Вариация "SmartrapCore" на рельсах [Lenivo]
Попробовать нарезать чем-то другим. За Курой таких косяков не наблюдал.
Prusa i3 rework - трудится с 2015 года
Черно-оранжевый 3D-SPrinter 232 - https://3deshnik.ru/forum/viewtopic.php?f=21&t=393
Черно-оранжевый 3D-SPrinter 232 - https://3deshnik.ru/forum/viewtopic.php?f=21&t=393
- AKDZG
- Сообщения: 2206
- Зарегистрирован: 17 окт 2015, 10:00
- Имя: Алексей
- Откуда: Иркутск
- Благодарил (а): 24 раза
- Поблагодарили: 76 раз
Re: Вариация "SmartrapCore" на рельсах [Lenivo]
На фрезе ускорения наверное по менее стоят. Вот и шума меньше.
СПринтер 233
Anycubic Mono M7 Pro
Anycubic Mono M7 Pro
- Lenivo
- Сообщения: 1816
- Зарегистрирован: 25 май 2017, 12:46
- Имя: Александр
- Благодарил (а): 92 раза
- Поблагодарили: 179 раз
Re: Вариация "SmartrapCore" на рельсах [Lenivo]
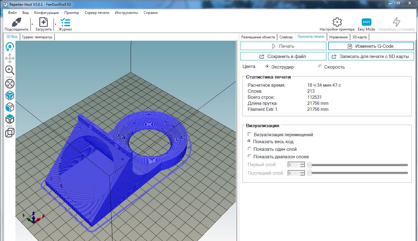
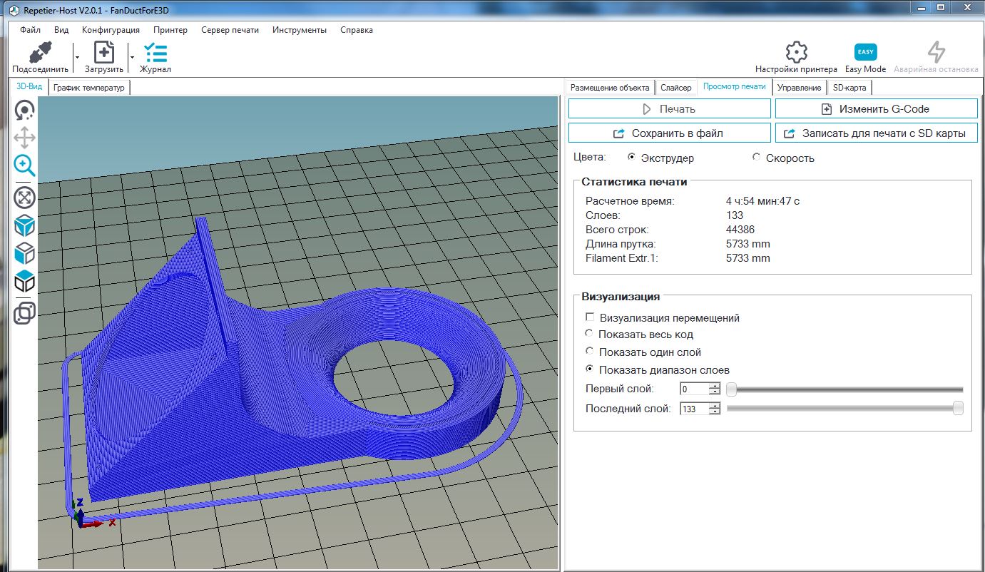
Кстати от не параллельности приводных ремней на осях косяков в геометрии деталей пока не заметил. Вот очередной обдув детали решил напечатать. Изначально деталь была на вентилятор 60 мм - время печати слайсер вывалил -17 часов!!!!. Уменьшил масштабированием до вентилятора 45 мм - время печати около 5 чесов стало! Принтер мост на 45 мм вполне прилично протянул без поддержек. Печатал первый раз на этом принтере с SD карты. Стартанулся только с третьего раза. Первый раз в размер не попал - контур первого слоя напечатал и остановил. Второй раз - не убрал отключение вентилятора экструдера на первом слое - Экструдер у меня перегрелся при печати первого слоя , а при включении вентилятора на втором слое пробка застыла и экструдер перестал пластик выдавливать. Пришлось все останавливать. Хорошо хоть без разборки все удалось запустить вновь. Нагрел экструдер - засунул проволку в сопло - она постепенно минут за пять пробку разогрела - я вытащил пруток с утолщением на конце. Утолщение откусил и все заново запустил, но уже в программе убрал отключение. В репитер хосте убираю в настройках отключение вентилятора, но всё равно его старается отключить. Приходится в редакторе код изменять. В настройках скорости внешнего и внутреннего периметра стоят 22 . Надо бы наверное чуть увеличить скорость печати периметров - все остальное пока поставил те настройки которые стоят по умолчанию в слайсере. С настройками по умолчанию печатает пока лучше, чем я когда пытаюсь другие значения ввести.
Со слайсером Кура - у меня совсем всё плохо получается. И в размеры не попадаю и нормально настроить печать не могу.
Со слайсером Кура - у меня совсем всё плохо получается. И в размеры не попадаю и нормально настроить печать не могу.
- Alex Post
- Сообщения: 7029
- Зарегистрирован: 11 янв 2017, 17:22
- Имя: Александр
- Откуда: Брест, РБ
- Благодарил (а): 333 раза
- Поблагодарили: 822 раза
- Контактная информация:
Re: Вариация "SmartrapCore" на рельсах [Lenivo]
Чет не тянет этот обдув на 16 часов. У меня деталь 200х85х45 столько печатается, с 90% заполнением и четырьмя периметрами. 170 грамм АБСа.
Обдув рубашки хотэнда должен быть включен на постоянку 12в, а тот, который управляемый - на обдув модели. ПЛА очень быстро пробку ловит, если рубашку не обдувать.
Не знаю, чего не так с Курой, это мой любимый слайсер. Правдя, я старую Куру пользую, 15.04 вроде версия. Там из настроек - диаметр прутка 1.75 поставить да сопло правильно (по умолчан 2.85 и 0.5 ставит) ну и можно стартовый-финишный Г код под себя подстроить, остальное на автомате отлично слайсит. Я помню как на Куру со Слика пересел - просто балдел первое время от простоты слайсинга и получаемых при этом результатов
Обдув рубашки хотэнда должен быть включен на постоянку 12в, а тот, который управляемый - на обдув модели. ПЛА очень быстро пробку ловит, если рубашку не обдувать.
Не знаю, чего не так с Курой, это мой любимый слайсер. Правдя, я старую Куру пользую, 15.04 вроде версия. Там из настроек - диаметр прутка 1.75 поставить да сопло правильно (по умолчан 2.85 и 0.5 ставит) ну и можно стартовый-финишный Г код под себя подстроить, остальное на автомате отлично слайсит. Я помню как на Куру со Слика пересел - просто балдел первое время от простоты слайсинга и получаемых при этом результатов
Prusa i3 rework - трудится с 2015 года
Черно-оранжевый 3D-SPrinter 232 - https://3deshnik.ru/forum/viewtopic.php?f=21&t=393
Черно-оранжевый 3D-SPrinter 232 - https://3deshnik.ru/forum/viewtopic.php?f=21&t=393
- Lenivo
- Сообщения: 1816
- Зарегистрирован: 25 май 2017, 12:46
- Имя: Александр
- Благодарил (а): 92 раза
- Поблагодарили: 179 раз
Re: Вариация "SmartrapCore" на рельсах [Lenivo]
Мне наверное надо перерыв по принтерной тематике. Мозги, наверное просто клинит на простых вещах.
Для автономного режима написал с пяток минипрограммок на СД карту - по две-пять строчек кода:
-парковка;
- выход головки на стартовую позицию печати;
- Включение вентилятора;
- выключение вентилятора;
-прогрев головки до нужной температуры .
Что-то ещё надо, по опыту? Или этого достаточно?
Мне пока чтоб стартануть печать в автономном режиме этого достаточно.
Тут мелкое неудобство словил - был энкодер со щелчками, но не без крепежной резьбы. Купил энкодер с крепежной резьбой - а он крутиться без щелчков - как оказалось это довольно неудобно -при нажатии на энкодер-"выбор" - он всё норовит сдвинуться и выбрать другую позицию в меню. А чтоб его заменить это все надо разбирать -а это минимум полдня и еще столько же на сборку. Мелочь, а как не удобно-то пользоваться.
- Alex Post
- Сообщения: 7029
- Зарегистрирован: 11 янв 2017, 17:22
- Имя: Александр
- Откуда: Брест, РБ
- Благодарил (а): 333 раза
- Поблагодарили: 822 раза
- Контактная информация:
Re: Вариация "SmartrapCore" на рельсах [Lenivo]
По энкодеру - можно кнопку kill запараллелить. Хоть толк будет.
По слайсеру - гораздо интересней закладку "Слайсер" глянуть...
По слайсеру - гораздо интересней закладку "Слайсер" глянуть...
Prusa i3 rework - трудится с 2015 года
Черно-оранжевый 3D-SPrinter 232 - https://3deshnik.ru/forum/viewtopic.php?f=21&t=393
Черно-оранжевый 3D-SPrinter 232 - https://3deshnik.ru/forum/viewtopic.php?f=21&t=393
- Alex Post
- Сообщения: 7029
- Зарегистрирован: 11 янв 2017, 17:22
- Имя: Александр
- Откуда: Брест, РБ
- Благодарил (а): 333 раза
- Поблагодарили: 822 раза
- Контактная информация:
Re: Вариация "SmartrapCore" на рельсах [Lenivo]
Не понял, зачем это... Все эти действия из меню Марлина делаются, все там уже предусмотрено.
Prusa i3 rework - трудится с 2015 года
Черно-оранжевый 3D-SPrinter 232 - https://3deshnik.ru/forum/viewtopic.php?f=21&t=393
Черно-оранжевый 3D-SPrinter 232 - https://3deshnik.ru/forum/viewtopic.php?f=21&t=393
- Lenivo
- Сообщения: 1816
- Зарегистрирован: 25 май 2017, 12:46
- Имя: Александр
- Благодарил (а): 92 раза
- Поблагодарили: 179 раз
Re: Вариация "SmartrapCore" на рельсах [Lenivo]
Мне ж ЛЕНИВО - это надо заходить в меню, потом подменю, затем крутить параметр, только потом идет действие на принтер. А если честно , то мне было так проще. Чем в установках прошивки ЕПРОМ переустанавливать на нужные параметры. Я просто и сейчас не знаю, где сделать первичные предустановки , чтобы каждый раз в ручную значения не выставлять. То есть сперва надо выставить Х, потом У, потом Z.
у меня ткнул в подпрограмму на СД карте- и всё встало с одного тычка туда куда нужно и пропикало, когда готово. Надо параметры перестроить -вытащил карту отнёс на комп и подкорректировал параметры и не надо тащить принтер к компьютеру, чтобы прошивку через Ардуино-загрузчик подкорректировать.
Честно говоря я просто макросы с репитер хоста скопировал сперва. А потом их немного дописал под свои нужды. Всё спешка - делаешь быстро в черновом варианте, чтоб запустить в "черне", а потом уже неспешно начинаешь по позициям отлаживать. Вот сейчас у меня время "неспешной отладки", когда всё как-то работает, а надо наладить, чтобы работало хорошо. И было удобно пользоваться принтером.
Кстати, а что за значение Fr (число в процентах 100% или 220%)на экране ?- и оно изменяется, когда крутишь энкодер.
- Чиффа
- Сообщения: 378
- Зарегистрирован: 09 июн 2016, 08:04
- Имя: Сергей
- Откуда: Арзамас
- Благодарил (а): 14 раз
- Поблагодарили: 31 раз
Re: Вариация "SmartrapCore" на рельсах [Lenivo]
Если это все предподготовка к печати, то не лучше ли поправить начальный/конечный g-код в слайсере?Lenivo писал(а): ↑26 июн 2017, 14:41Для автономного режима написал с пяток минипрограммок на СД карту - по две-пять строчек кода:
-парковка;
- выход головки на стартовую позицию печати;
- Включение вентилятора;
- выключение вентилятора;
-прогрев головки до нужной температуры .
Что-то ещё надо, по опыту? Или этого достаточно?
Мне пока чтоб стартануть печать в автономном режиме этого достаточно.
И вот еще: у меня марлин сортирует файлы на флешке по дате записи, так что через 10...100 файлов эти минипрограммки не найдешь.
DIY принтер, 28х23х18, директ, прямой привод осей.
- Alex Post
- Сообщения: 7029
- Зарегистрирован: 11 янв 2017, 17:22
- Имя: Александр
- Откуда: Брест, РБ
- Благодарил (а): 333 раза
- Поблагодарили: 822 раза
- Контактная информация:
Re: Вариация "SmartrapCore" на рельсах [Lenivo]
Даже не по дате, а черти как. Если удалить какой то файл (не последний) то новый файл окажется на его месте. А было дело один файл почему то "прилип" и всегда был первым... В общем, сортировка странная весьма.
А по Г-кодам - не знаю, чего там ленивого: menu-prepare-home - запарковался, menu-prepare-preheat ABS (PLA) - включил нагрев или только стола или в паре с соплом. Я это уже на автомате делаю. Там же и отключение и нагревателей и шаговиков. Куда уж проще и ленивее
FR - это скорость печати относительно заданной в г-коде. Крутится, кстати и в меньшую сторону тоже (иногда это весьма полезно).
А по Г-кодам - не знаю, чего там ленивого: menu-prepare-home - запарковался, menu-prepare-preheat ABS (PLA) - включил нагрев или только стола или в паре с соплом. Я это уже на автомате делаю. Там же и отключение и нагревателей и шаговиков. Куда уж проще и ленивее
FR - это скорость печати относительно заданной в г-коде. Крутится, кстати и в меньшую сторону тоже (иногда это весьма полезно).
Prusa i3 rework - трудится с 2015 года
Черно-оранжевый 3D-SPrinter 232 - https://3deshnik.ru/forum/viewtopic.php?f=21&t=393
Черно-оранжевый 3D-SPrinter 232 - https://3deshnik.ru/forum/viewtopic.php?f=21&t=393
- Lenivo
- Сообщения: 1816
- Зарегистрирован: 25 май 2017, 12:46
- Имя: Александр
- Благодарил (а): 92 раза
- Поблагодарили: 179 раз
Re: Вариация "SmartrapCore" на рельсах [Lenivo]
Ну что вы хотите? Я только приноравливаюсь к этому принтеру.
Удалось запустить печать и напечатать - уже хорошо!
А как и что со временем придёт. Я 80% возможностей принтера ещё даже и не знаю. Прошивка шибко уж навороченная.
Удалось запустить печать и напечатать - уже хорошо!
А как и что со временем придёт. Я 80% возможностей принтера ещё даже и не знаю. Прошивка шибко уж навороченная.
- Alex Post
- Сообщения: 7029
- Зарегистрирован: 11 янв 2017, 17:22
- Имя: Александр
- Откуда: Брест, РБ
- Благодарил (а): 333 раза
- Поблагодарили: 822 раза
- Контактная информация:
Re: Вариация "SmartrapCore" на рельсах [Lenivo]
Мы ничего не хотим, мы советуем
И радуемся, когда у тебя все получается 
Prusa i3 rework - трудится с 2015 года
Черно-оранжевый 3D-SPrinter 232 - https://3deshnik.ru/forum/viewtopic.php?f=21&t=393
Черно-оранжевый 3D-SPrinter 232 - https://3deshnik.ru/forum/viewtopic.php?f=21&t=393
