Постройка 3D принтер

Здесь каждый может завести свою тему-блог по сборке 3D принтера
nickkeich
Сообщения: 136
Зарегистрирован: 18 май 2020, 11:53
Имя: Николай
Откуда: Белгород
Благодарил (а): 4 раза

Re: Постройка 3D принтер

Непрочитанное сообщение nickkeich » 22 май 2020, 15:17

Avtonomys писал(а):
22 май 2020, 14:41
ну и отлично, но сможете ли в нем комфортно моделировать...
ну это уже другой вопрос, я то в моделировании вообще ни как, но всему можно научиться, по мне любая программа сложная, не говоря уж о комфорте

Avtonomys
Сообщения: 1148
Зарегистрирован: 31 авг 2017, 14:26
Имя: Кирилл
Откуда: Москва, CAO
Благодарил (а): 38 раз
Поблагодарили: 168 раз
Контактная информация:

Re: Постройка 3D принтер

Непрочитанное сообщение Avtonomys » 22 май 2020, 15:57

nickkeich писал(а):
22 май 2020, 15:17
ну это уже другой вопрос, я то в моделировании вообще ни как, но всему можно научиться, по мне любая программа сложная, не говоря уж о комфорте
ну в САПРх нужно понять просто принципы работы:
1. рисуем чертеж на плоскости, аля Photoshop.
2. вдавливаем/выдавливаем чертеж, получаем твердое тело.

все остальное это вариации этих двух правил...

хорошие уроки есть на каналt "дядя паша" (https://www.youtube.com/channel/UCEcwWz ... 30Q/videos) по fusion 360

в tinkercad можно так же, если геометрия сложная, используя SVG (чертеж) из inkscape (любого другого векторного редактора). но это лишняя морока...

Аватара пользователя
3D-SPrinter
Сообщения: 11052
Зарегистрирован: 19 ноя 2015, 14:23
Имя: Андрей
Откуда: Н.Новгород
Благодарил (а): 78 раз
Поблагодарили: 1045 раз
Контактная информация:

Re: Постройка 3D принтер

Непрочитанное сообщение 3D-SPrinter » 22 май 2020, 17:08

nickkeich писал(а):
22 май 2020, 13:39
Fusion 360 почему-то не хочет со мной дружить
Да и не надо. В Тинкеркаде всё можно сделать онлайн на любом компе https://www.tinkercad.com/ .
Avtonomys писал(а):
22 май 2020, 13:43
надоест бегать с флешкой установите octorprint, repetier-server..
Ну да.., и ещё октопринт будет лаком на стекло брызгать, снимать со стола напечатанные детали и отправлять пневмопочтой на другой конец комнаты. :lol:
Это я к тому, что до принтера всё равно придётся прогуляться, можно заодно и флешку вставить. Ну и флешки можно иметь две, чтобы лишний раз за флешкой не бегать. ;)

Avtonomys
Сообщения: 1148
Зарегистрирован: 31 авг 2017, 14:26
Имя: Кирилл
Откуда: Москва, CAO
Благодарил (а): 38 раз
Поблагодарили: 168 раз
Контактная информация:

Re: Постройка 3D принтер

Непрочитанное сообщение Avtonomys » 22 май 2020, 17:53

3D-SPrinter писал(а):
22 май 2020, 17:08
Да и не надо. В Тинкеркаде всё можно сделать онлайн на любом компе https://www.tinkercad.com/ .
да, только раз в 10 дольше по времени, неравномерной толщиной стенок, с перехлестами геометрии и тд. :lol: :lol: :lol:
что то типа, где толщина от 3 до 1 нитки:
Спойлер
Без имени.png
Без имени.png (144.32 КБ) 7946 просмотров
3D-SPrinter писал(а):
22 май 2020, 17:08
Ну да.., и ещё октопринт будет лаком на стекло брызгать, снимать со стола напечатанные детали и отправлять пневмопочтой на другой конец комнаты.
ну я мажу раз 5-10 печатей. а когда ставлю на печать (1 клик мышки, буквально) даже не смотрю...
бегать с картой памяти, туда сюда, мне надоело после 3 недель использования принтера :lol: :lol: :lol:

Аватара пользователя
Alex Post
Сообщения: 7028
Зарегистрирован: 11 янв 2017, 17:22
Имя: Александр
Откуда: Брест, РБ
Благодарил (а): 333 раза
Поблагодарили: 822 раза
Контактная информация:

Re: Постройка 3D принтер

Непрочитанное сообщение Alex Post » 22 май 2020, 23:36

Avtonomys писал(а):
22 май 2020, 17:53
раз в 10 дольше по времени,
Это смотря что. Простые вещи в тинкере очень быстро делаются, благодаря библиотеке заготовок. Те же прямозубые шестерни буквально в три клика моделятся. А это 50% заказов :lol:
Prusa i3 rework - трудится с 2015 года
Черно-оранжевый 3D-SPrinter 232 - https://3deshnik.ru/forum/viewtopic.php?f=21&t=393

Аватара пользователя
3D-SPrinter
Сообщения: 11052
Зарегистрирован: 19 ноя 2015, 14:23
Имя: Андрей
Откуда: Н.Новгород
Благодарил (а): 78 раз
Поблагодарили: 1045 раз
Контактная информация:

Re: Постройка 3D принтер

Непрочитанное сообщение 3D-SPrinter » 22 май 2020, 23:39

Avtonomys писал(а):
22 май 2020, 17:53
да, только раз в 10 дольше по времени,
На мой взгляд - в точности до наоборот. Нет в природе ничего проще и быстрее Тинкеркада. ;)

Аватара пользователя
Alex Post
Сообщения: 7028
Зарегистрирован: 11 янв 2017, 17:22
Имя: Александр
Откуда: Брест, РБ
Благодарил (а): 333 раза
Поблагодарили: 822 раза
Контактная информация:

Re: Постройка 3D принтер

Непрочитанное сообщение Alex Post » 22 май 2020, 23:55

Не, ну сложные проекты, сборки лучше всеж не в тинкере рисовать
Prusa i3 rework - трудится с 2015 года
Черно-оранжевый 3D-SPrinter 232 - https://3deshnik.ru/forum/viewtopic.php?f=21&t=393

Shaman
Сообщения: 1229
Зарегистрирован: 23 ноя 2016, 22:50
Имя: Денис
Откуда: Дубна
Благодарил (а): 44 раза
Поблагодарили: 124 раза

Re: Постройка 3D принтер

Непрочитанное сообщение Shaman » 23 май 2020, 01:04

3D-SPrinter писал(а):
22 май 2020, 23:39
На мой взгляд - в точности до наоборот. Нет в природе ничего проще и быстрее Тинкеркада.
Я даж не знаю что сказать. Как по мне солидворкс и тот проще, уж не говоря про фужн и компас. Это при том, что я не разу не конструктор, я погромист. А у погромистов еще и OpenSCAD есть, но это уже далеко не всякий сможет, хотя куда же проще :D
Когда на форуме переходят на "Вы", в реальной жизни уже давно бьют морду!

Аватара пользователя
3D-SPrinter
Сообщения: 11052
Зарегистрирован: 19 ноя 2015, 14:23
Имя: Андрей
Откуда: Н.Новгород
Благодарил (а): 78 раз
Поблагодарили: 1045 раз
Контактная информация:

Re: Постройка 3D принтер

Непрочитанное сообщение 3D-SPrinter » 23 май 2020, 04:19

Alex Post писал(а):
22 май 2020, 23:55
Не, ну сложные проекты, сборки лучше всеж не в тинкере рисовать
Хорошо, вот это, например, где удобней рисовать? viewtopic.php?f=35&t=1034
Я начинал в Компасе, плюнул, и накидал в Тинкеркаде раз в 10 быстрее. Со всеми размерами, посадками, крепежами и т.д. :D

Avtonomys
Сообщения: 1148
Зарегистрирован: 31 авг 2017, 14:26
Имя: Кирилл
Откуда: Москва, CAO
Благодарил (а): 38 раз
Поблагодарили: 168 раз
Контактная информация:

Re: Постройка 3D принтер

Непрочитанное сообщение Avtonomys » 23 май 2020, 10:12

Alex Post писал(а):
22 май 2020, 23:36
Это смотря что. Простые вещи в тинкере очень быстро делаются, благодаря библиотеке заготовок. Те же прямозубые шестерни буквально в три клика моделятся. А это 50% заказов
ну в fusione есть скрипты (1 клик создается все что угодно), можно использовать параметрическое моделирования - просто цифры меняете и модель сама будет перестраиваться.
а заготовки fusion не нужны (хотя они есть, целый сайт). можно же сразу сделать тело нужной формы, а не мудрить с булевыми операциями.

с заготовками удобно работать в blender. вот что я рисую таким образом:
Спойлер
WqXa5qJDdro[1].jpg
такой стул сделать в fusione просто мучение, а blender (Тинкеркад на стероидах) с этим справляется на ура. в Тинкеркад такое тоже легко сделать, но не под рендер...
3D-SPrinter писал(а):
22 май 2020, 23:39
На мой взгляд - в точности до наоборот. Нет в природе ничего проще и быстрее Тинкеркада.
Тинкеркад - это булевы операции (а они довольно глючные в mesh редакторах, в САПР они работают почти идеально). По сути вы пользуетесь одним инструментов из десятка доступных в САПР. так то и в photoshop можно медлить :D
3D-SPrinter писал(а):
23 май 2020, 04:19
Хорошо, вот это, например, где удобней рисовать? viewtopic.php?f=35&t=1034
Однозначно в Fusion)) минут 15-30 такое делается если вы знаете программу на среднем уровне и пару-тройку часов если впервые запустили.
+ Fusion запоминает каждый шаг, можно любой параметр изменить и модель перестроится автоматически. изменили диаметр трубы и вся модель перестроится с учетом этих изменений. изменили толщину стенки трубы - перестроились параметры зависящие от этого. изменили формулу по которой строится лопасть винта и винт перестроился с учетом этого... измените расположения проводов и модель перестроит крепеж проводки с учетом этого. изменили размер посадки/зазора и все связанные размеры изменится...
3D-SPrinter писал(а):
23 май 2020, 04:19
Я начинал в Компасе, плюнул, и накидал в Тинкеркаде раз в 10 быстрее. Со всеми размерами, посадками, крепежами и т.д.
Компас мне тоже не понравился, очень перегруженный интерфейс. еще и 1.000 рублей просят за это в год.
лучше бы они сделали бесплатную версию, тупа с базовыми инструментами.

Avtonomys
Сообщения: 1148
Зарегистрирован: 31 авг 2017, 14:26
Имя: Кирилл
Откуда: Москва, CAO
Благодарил (а): 38 раз
Поблагодарили: 168 раз
Контактная информация:

Re: Постройка 3D принтер

Непрочитанное сообщение Avtonomys » 23 май 2020, 11:42

Solid -> Create -> Cylinder, выбираем плоскость (у меня это XY), кликам в центральную точку. вводим 40 (от балды), Enter, вводим 100(от балды). В окне справа выбираем: New Component (не обязательно). Enter.
Спойлер
1.PNG
Solid -> Modify -> Shell, кликам по верхней плоскости,зажимаем ПКМ там где примерно располагается нижняя полоскать - появляется окошко, наводим и на нужный Face, жмем ПКМ. Вводим 1.2мм (от балды). Enter.
Спойлер
4.PNG
4.PNG (72.87 КБ) 7898 просмотров
2.PNG
внизу история построения, все что там зафиксировано можно менять в любое время и модель будет автоматом перестроена.

Получкам на выходе трубу ))

Бонус: заходим в режим manufacture и сразу же слайсим) любые изменения в модели автоматом попадают сюда. Но слайсер пока сырой, функционал на уровне cura 15...
Спойлер
3.PNG
Последний раз редактировалось Avtonomys 23 май 2020, 12:38, всего редактировалось 2 раза.

Avtonomys
Сообщения: 1148
Зарегистрирован: 31 авг 2017, 14:26
Имя: Кирилл
Откуда: Москва, CAO
Благодарил (а): 38 раз
Поблагодарили: 168 раз
Контактная информация:

Re: Постройка 3D принтер

Непрочитанное сообщение Avtonomys » 23 май 2020, 11:57

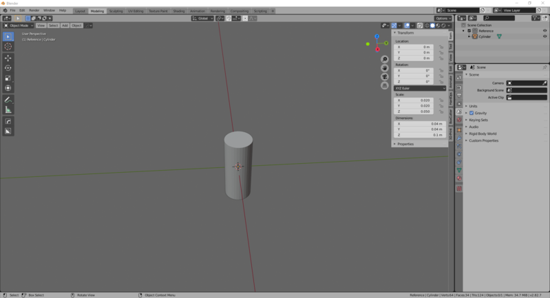
Примерно тоже самое но в Blender
shift + A -> Mesh -> Cylinder. клавиша N -> item -> Dimensions. Зажимаем на поле X ПКМ и тянем вниз до Y, отпускаем (ввод будет сразу в 2x полях), вводим 40mm, кликам на поле Z - 100mm. Enter.
Спойлер
1.PNG
Тоже самое делаем, но цилиндр на 2x1,2mm меньше внешнего... и высотой (z) больше 100 mm (если размер меньше то будет закрытая полость. если z = 100mm - будет глюк булевой операции), можно оставить и 2m...
Спойлер
2.PNG
Выделяем внутренний цилиндр, а потом внешний, жмем Ctrl + - (плагин Bool tool)
Спойлер
3.PNG

или через кривые и модификаторы:
Curve - parh - Object Data > Geometry > Bevel > Depth = нужный радиус.
Modifier - Solidify - Thickness = толщина стенки.
Спойлер
5.PNG
получается быстрее. НО! я в fusion я не пользовался горячими клавишами и специальными инструментами (Pipe), а в Blender без них просто ад... :lol:

PC огромный + Blender - быстрая работает, запуск за 2-3 секунды поле клика на ярлык. tinkercad запускать дольше :lol: :lol:

nickkeich
Сообщения: 136
Зарегистрирован: 18 май 2020, 11:53
Имя: Николай
Откуда: Белгород
Благодарил (а): 4 раза

Re: Постройка 3D принтер

Непрочитанное сообщение nickkeich » 23 май 2020, 21:34

3D-SPrinter писал(а):
22 май 2020, 17:08
Ну да.., и ещё октопринт будет лаком на стекло брызгать, снимать со стола напечатанные детали и отправлять пневмопочтой на другой конец комнаты. :lol:
Это я к тому, что до принтера всё равно придётся прогуляться, можно заодно и флешку вставить. Ну и флешки можно иметь две, чтобы лишний раз за флешкой не бегать. ;)
Это все просто ржач, я чисто хочу без флешки и все.

Аватара пользователя
Alex Post
Сообщения: 7028
Зарегистрирован: 11 янв 2017, 17:22
Имя: Александр
Откуда: Брест, РБ
Благодарил (а): 333 раза
Поблагодарили: 822 раза
Контактная информация:

Re: Постройка 3D принтер

Непрочитанное сообщение Alex Post » 24 май 2020, 09:11

nickkeich писал(а):
23 май 2020, 21:34
я чисто хочу без флешки и все
Orange PI Zero + Octoprint - вполне справляется, имеет на борту wifi. Я себе с год назад прикручивал, потом срочно понадобился Pi компьютер для другого проекта... В общем, живу как то без него, не жалуюсь.
Prusa i3 rework - трудится с 2015 года
Черно-оранжевый 3D-SPrinter 232 - https://3deshnik.ru/forum/viewtopic.php?f=21&t=393

Avtonomys
Сообщения: 1148
Зарегистрирован: 31 авг 2017, 14:26
Имя: Кирилл
Откуда: Москва, CAO
Благодарил (а): 38 раз
Поблагодарили: 168 раз
Контактная информация:

Re: Постройка 3D принтер

Непрочитанное сообщение Avtonomys » 24 май 2020, 10:11

Alex Post писал(а):
24 май 2020, 09:11
В общем, живу как то без него, не жалуюсь.
Предположения только одно - Cura15)) она не умеет(?) загружать в один клик в octoprint, repetier-server, dwc...
и если сравнивать с другими принт-серверами то octoprint наверное самый худший. только огромный выбор плагинов (vpn, api...) его спасает.

Ответить
Яндекс.Метрика