Надо искать неисправность в новом принтере. Потому что он должен печатать так же, или лучше старого.
Покупка КИТа СПринтера и ссылки на комплектующие
- 3D-SPrinter
- Сообщения: 11024
- Зарегистрирован: 19 ноя 2015, 14:23
- Имя: Андрей
- Откуда: Н.Новгород
- Благодарил (а): 78 раз
- Поблагодарили: 1039 раз
- Контактная информация:
Re: Покупка КИТа СПринтера и ссылки на комплектующие
-
Stein
- Сообщения: 540
- Зарегистрирован: 27 фев 2018, 10:22
- Имя: Дмитрий
- Откуда: Нижний Новгород
- Благодарил (а): 124 раза
- Поблагодарили: 16 раз
Re: Покупка КИТа СПринтера и ссылки на комплектующие
Да все просто. Линейные подшипники низкого качества да и валы тоже. Хотя валы продавались как прецизионные С удовольствием купил бы японские подшипники, но найти их непросто.3D-SPrinter писал(а): ↑02 мар 2020, 17:19Надо искать неисправность в новом принтере. Потому что он должен печатать так же, или лучше старого.
Винт пробовал разный. и 8х8 на муфте и мотор-винт 8х8. Сейчас от е3д 8х2
- 3D-SPrinter
- Сообщения: 11024
- Зарегистрирован: 19 ноя 2015, 14:23
- Имя: Андрей
- Откуда: Н.Новгород
- Благодарил (а): 78 раз
- Поблагодарили: 1039 раз
- Контактная информация:
Re: Покупка КИТа СПринтера и ссылки на комплектующие
Наверно, самый галимый Китай надо попробовать. С ним всё отлично работает. 
-
Stein
- Сообщения: 540
- Зарегистрирован: 27 фев 2018, 10:22
- Имя: Дмитрий
- Откуда: Нижний Новгород
- Благодарил (а): 124 раза
- Поблагодарили: 16 раз
Re: Покупка КИТа СПринтера и ссылки на комплектующие
Я наигрался в китайскую лотерею. Хотя может быть попробую линейные от fushi. После того как руки дойдут от INA поставить.3D-SPrinter писал(а): ↑02 мар 2020, 17:28Наверно, самый галимый Китай надо попробовать. С ним всё отлично работает.
Окончательно запутался в транзисторах. Какой все-таки транзистор точно не будет греться на 12v столе? Самостоятельно выбрать затрудняюсь. Так как я вообще не понимаю почему IRLB3034PBF там себя повел, когда он с довольно хорошими характеристиками.
Сейчас уже сомневаюсь, а не из-за него ли у меня погорели вентиляторы недавно. Использовал 3034 и 3813...
Или все же IRLB3813 будет достаточно? От 5в открывается, пропускает при этом 20А.
https://www.chipdip.ru/product/irlb3813pbf
Последний раз редактировалось Stein 03 мар 2020, 09:21, всего редактировалось 2 раза.
- 3D-SPrinter
- Сообщения: 11024
- Зарегистрирован: 19 ноя 2015, 14:23
- Имя: Андрей
- Откуда: Н.Новгород
- Благодарил (а): 78 раз
- Поблагодарили: 1039 раз
- Контактная информация:
Re: Покупка КИТа СПринтера и ссылки на комплектующие
Радиатор, наверно, надо прикрутить, и будет всё ОК.
-
schs
- Сообщения: 350
- Зарегистрирован: 15 сен 2017, 19:41
- Имя: Сергей
- Откуда: Apatity
- Благодарил (а): 79 раз
- Поблагодарили: 32 раза
Re: Покупка КИТа СПринтера и ссылки на комплектующие
Можно и так. Но это нужно делать на макетке, чтобы закрепить выводы транзистора, иначе их можно оторвать. А оптопару можно припаять прямо на плату, перерезав одну дорожку.
Вряд ли. Там с меги резистор на затвор идёт, больше ничего.
Подкинуть на проводах, проверить как будет. Сейчас можно купить перемаркированный транзистор, с совсем иными характеристиками.
SPrinter 233, SPrinter mini техно, mini Kossel, anycubic photon mono
-
Stein
- Сообщения: 540
- Зарегистрирован: 27 фев 2018, 10:22
- Имя: Дмитрий
- Откуда: Нижний Новгород
- Благодарил (а): 124 раза
- Поблагодарили: 16 раз
Re: Покупка КИТа СПринтера и ссылки на комплектующие
А зачем дорожку перерезать? В принципе можно попробовать, у меня есть кучка pc817. Провода от стола при этом лучше припаять? Нормальные клемники не влезут наверное.
Хотелось бы сразу все сделать конечно, я запорол несколько рампсов пока отверстия очищал)
Вот это меня удивляет. Мало того, что чип и дип продают все втридорога, так еще на паненку нарваться можно.
А вот такой не пойдет? https://www.chipdip.ru/product/irfp4368pbf
-
schs
- Сообщения: 350
- Зарегистрирован: 15 сен 2017, 19:41
- Имя: Сергей
- Откуда: Apatity
- Благодарил (а): 79 раз
- Поблагодарили: 32 раза
Re: Покупка КИТа СПринтера и ссылки на комплектующие
Если транзистор остаётся на штатном месте нужно от затвора отрезать резистор с меги идущий. Если транзистор выноситься - не нужно.
Я делал на XT60, из того, что было под рукой. С платы короткие провода до разъёма. +12/24V от стола лучше вообще стразу с БП вести, пропускать транзитом через ramps излишнее.
Дак паять к толстым дорожкам, прямо со стороны дорожек, не пропуская провода в отверстия в плате.
Собственно достаточно только одного провода, за затвор. Землю с БП взять, с выхода полевика - сразу на стол.
Пойдёт, но явно излишен. Транзистор, сдутый с дохлой материнки будет работать не хуже. Можно даже с куском платы выпилить, для удобства крепления(если делать выносным).Stein писал(а): ↑03 мар 2020, 09:45А вот такой не пойдет? https://www.chipdip.ru/product/irfp4368pbf
P.S. Проблема нагрева штатного транзистора в том что он открывается не полностью, соответственно греется.
SPrinter 233, SPrinter mini техно, mini Kossel, anycubic photon mono
- antobel
- Сообщения: 1327
- Зарегистрирован: 06 июл 2017, 20:36
- Имя: Антон
- Откуда: з Владимирщины
- Благодарил (а): 43 раза
- Поблагодарили: 83 раза
- Контактная информация:
Re: Покупка КИТа СПринтера и ссылки на комплектующие
На лерджевском разветвителе:
https://aliexpress.ru/item/32840546100. ... 4e3c7163cd
Я правильно понимаю что термистор тупо напрямую а ключ стола через инвертирующий каскад и тупо подсветка?
Где-то народ писал как свой ключ цеплять - но ссылки не работали...
https://aliexpress.ru/item/32840546100. ... 4e3c7163cd
Я правильно понимаю что термистор тупо напрямую а ключ стола через инвертирующий каскад и тупо подсветка?
Где-то народ писал как свой ключ цеплять - но ссылки не работали...
Собрал три Sprinter"а, и один разобрал, FriBot-Max-Pro так и не собрал, собираю 2626 техно...
- 3D-SPrinter
- Сообщения: 11024
- Зарегистрирован: 19 ноя 2015, 14:23
- Имя: Андрей
- Откуда: Н.Новгород
- Благодарил (а): 78 раз
- Поблагодарили: 1039 раз
- Контактная информация:
Re: Покупка КИТа СПринтера и ссылки на комплектующие
Правильно.
Всё есть в мануале по сборке СПринтера. Вот тут под спойлером viewtopic.php?f=25&t=871#p37865 .

- Alex Post
- Сообщения: 7028
- Зарегистрирован: 11 янв 2017, 17:22
- Имя: Александр
- Откуда: Брест, РБ
- Благодарил (а): 333 раза
- Поблагодарили: 822 раза
- Контактная информация:
Re: Покупка КИТа СПринтера и ссылки на комплектующие
Насколько можно судить по картинкам - довольно бессмысленная приблуда. Глянь вот тут: https://3dtoday.ru/questions/lerdge-x-k ... rev-stola/ в комментах есть варианты....
Prusa i3 rework - трудится с 2015 года
Черно-оранжевый 3D-SPrinter 232 - https://3deshnik.ru/forum/viewtopic.php?f=21&t=393
Черно-оранжевый 3D-SPrinter 232 - https://3deshnik.ru/forum/viewtopic.php?f=21&t=393
-
schs
- Сообщения: 350
- Зарегистрирован: 15 сен 2017, 19:41
- Имя: Сергей
- Откуда: Apatity
- Благодарил (а): 79 раз
- Поблагодарили: 32 раза
Re: Покупка КИТа СПринтера и ссылки на комплектующие
Я подключал ssr на разъём на плате Лержа, родной разветвитель выкинул, лишняя сущность.
SPrinter 233, SPrinter mini техно, mini Kossel, anycubic photon mono
- antobel
- Сообщения: 1327
- Зарегистрирован: 06 июл 2017, 20:36
- Имя: Антон
- Откуда: з Владимирщины
- Благодарил (а): 43 раза
- Поблагодарили: 83 раза
- Контактная информация:
Re: Покупка КИТа СПринтера и ссылки на комплектующие
Напрягает что в мануале как и в чертежах на али - этот ряд ВН-разъёмов 3-2-4-2 контактов а на фотках самой платы на али 3-2-3-2
https://ae01.alicdn.com/kf/HTB115_wadHO ... c71e2f0de6
отличие именно в этом разъёме.
Самому пока заказать финансы не позволяют, но готовлюсь...
Собрал три Sprinter"а, и один разобрал, FriBot-Max-Pro так и не собрал, собираю 2626 техно...
- Mazayac
- Сообщения: 1698
- Зарегистрирован: 06 ноя 2018, 22:28
- Имя: Алексей
- Откуда: Нижний Новгород
- Благодарил (а): 173 раза
- Поблагодарили: 167 раз
Re: Покупка КИТа СПринтера и ссылки на комплектующие
antobel, я брал https://aliexpress.ru/item/32819068617.html - 4-контактный там разъём давно уже.
Sprinters: Techno 232, Pro Techno.
- antobel
- Сообщения: 1327
- Зарегистрирован: 06 июл 2017, 20:36
- Имя: Антон
- Откуда: з Владимирщины
- Благодарил (а): 43 раза
- Поблагодарили: 83 раза
- Контактная информация:
Re: Покупка КИТа СПринтера и ссылки на комплектующие
Это хорошо, объява то та же... и везде где фото а не чертёж - у них видно 3
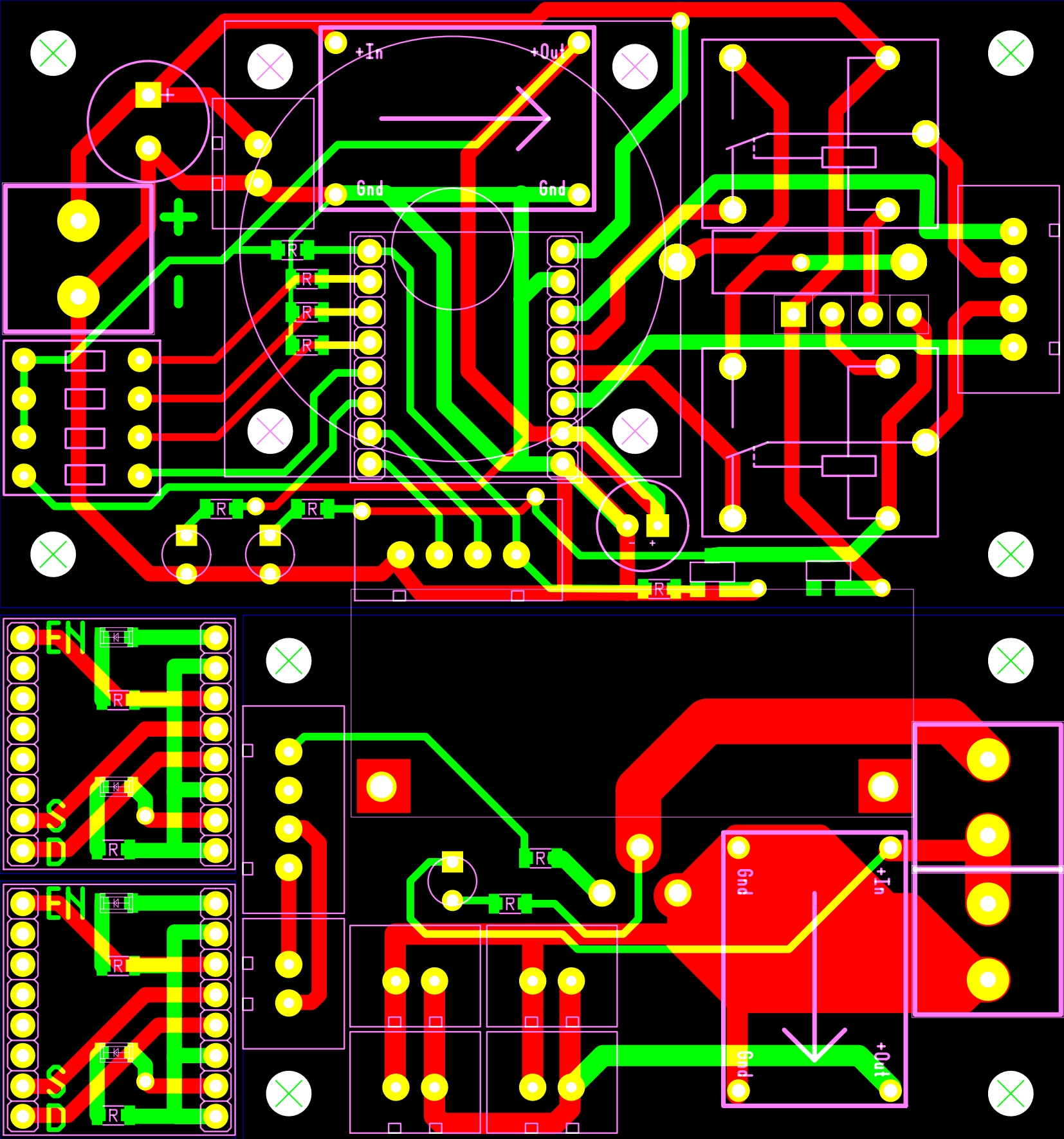
Скоро должна паечная шабашка нарисоваться,
под неё печатки всяко в китае буду заказывать, вот заодно думаю такую матрицу шлёпнуть: сверху вынос Z-драйвера с релейным тормозом рассчитанный на 12 или 24в для Z-belt решений ,
снизу слева - заглушки Z на контроллер чтоб брать сигналы с моторного разъёма,
снизу справа - ключ для лерджа и стабик для кулеров и др. чтобы вольт 10 хоть с 12 хоть с 24 иметь
Собрал три Sprinter"а, и один разобрал, FriBot-Max-Pro так и не собрал, собираю 2626 техно...
