Самодельный измерительный и прочие микрофоны.
- Lenivo
- Сообщения: 1816
- Зарегистрирован: 25 май 2017, 12:46
- Имя: Александр
- Благодарил (а): 92 раза
- Поблагодарили: 179 раз
Re: Самодельный измерительный и прочие микрофоны.
Самое сложно по схемотехнике это Блок питания. А по реализации это корпус с капсюлем.
У меня был пустой корпус от Микрофона Bruel& Kjaer с капсюлем модель 4145. Так же есть и оригинальный , работающий такой микрофон. Вот решил собрать такой микрофон на лампе 6н16б - самое главное по схеме без разделительного микрофонного трансформатора - так называемая не Балансная схемотехника. Схему пробовал на трёх напряжениях питания - сейчас работает с напряжением питания 140 вольт. Хотя лампа и рассчитана на напряжения накала 6,3 вольта - пониженное напряжение накала до 5,2 вольта позволяет работать лампе в МИКРОМЕТРИЧЕСКОМ режиме с сеточным резистором 1 гигаом - что очень сильно снижает внутренние шумы микрофона и повышает качество записи звука. Качество звука у данного микрофона получилось очень высокое. Только корпус достаточно сильно нагревается но рука терпит. Единственно кому от этого не очень хорошо -это разделительному электролитическому конденсатору - у него в разы снижается ресурс от работы при температуре 45 градусов (а не при комнатной температуре).
Тут пришлось тоже напечатать вставку для корпуса и держатель кабеля - штатных у меня не было:
У меня был пустой корпус от Микрофона Bruel& Kjaer с капсюлем модель 4145. Так же есть и оригинальный , работающий такой микрофон. Вот решил собрать такой микрофон на лампе 6н16б - самое главное по схеме без разделительного микрофонного трансформатора - так называемая не Балансная схемотехника. Схему пробовал на трёх напряжениях питания - сейчас работает с напряжением питания 140 вольт. Хотя лампа и рассчитана на напряжения накала 6,3 вольта - пониженное напряжение накала до 5,2 вольта позволяет работать лампе в МИКРОМЕТРИЧЕСКОМ режиме с сеточным резистором 1 гигаом - что очень сильно снижает внутренние шумы микрофона и повышает качество записи звука. Качество звука у данного микрофона получилось очень высокое. Только корпус достаточно сильно нагревается но рука терпит. Единственно кому от этого не очень хорошо -это разделительному электролитическому конденсатору - у него в разы снижается ресурс от работы при температуре 45 градусов (а не при комнатной температуре).
Тут пришлось тоже напечатать вставку для корпуса и держатель кабеля - штатных у меня не было:
- Lenivo
- Сообщения: 1816
- Зарегистрирован: 25 май 2017, 12:46
- Имя: Александр
- Благодарил (а): 92 раза
- Поблагодарили: 179 раз
Re: Самодельный измерительный и прочие микрофоны.
Решил сделать СУПЕР бюджетный ламповый микрофон. Самое дорогое и дефицитное в ламповом микрофоне это капсюль, межкаскадный трансформатор и одно гига омные сопротивления. Получилось такое супер бюджетное решение - капсюль - разломанный МКЭ-3, откуда убрана транзисторная часть - этих микрофонов ещё достаточно много по России ходит. Выбираем без трансформаторную схему. А одно гига омные резисторы китайцы стали через е-вау по приемлемым ценам.
Досталась мне тут лампочка 6н28б-в - вот и решил на ней сваять такой супербюджетный микрофон.
Подобрал кусок алюминиевой трубы и напечатал пластиковую АРМАТУРУ под стандартную макетную плату: Параметры лампы: Получилась такая схема:
Капсюль 1991 г.в. - то есть электретный заряд мембраны сильно уменьшился, поэтому подключено напряжение поляризации. Звук получился сильно лучше, чем был до того как разломал капсюль и лучше, чем этот капсюль играл с микрофонным транзисторным предусилителем на фантомном питании 48 вольт.
Если учесть , что тут новое только гигаомные резисторы-2 штуки и разъём, а остальное это Б.У. детали - которые я взял из тумбочки, то микрофон вышел очень бюджетным. Блок питания использовал , что и для предыдущих микрофонов. О Блоке питания для микрофона было написано выше по постам в этой ветке.
Досталась мне тут лампочка 6н28б-в - вот и решил на ней сваять такой супербюджетный микрофон.
Подобрал кусок алюминиевой трубы и напечатал пластиковую АРМАТУРУ под стандартную макетную плату: Параметры лампы: Получилась такая схема:
Капсюль 1991 г.в. - то есть электретный заряд мембраны сильно уменьшился, поэтому подключено напряжение поляризации. Звук получился сильно лучше, чем был до того как разломал капсюль и лучше, чем этот капсюль играл с микрофонным транзисторным предусилителем на фантомном питании 48 вольт.
Если учесть , что тут новое только гигаомные резисторы-2 штуки и разъём, а остальное это Б.У. детали - которые я взял из тумбочки, то микрофон вышел очень бюджетным. Блок питания использовал , что и для предыдущих микрофонов. О Блоке питания для микрофона было написано выше по постам в этой ветке.
- 3D-SPrinter
- Сообщения: 10995
- Зарегистрирован: 19 ноя 2015, 14:23
- Имя: Андрей
- Откуда: Н.Новгород
- Благодарил (а): 78 раз
- Поблагодарили: 1036 раз
- Контактная информация:
Re: Самодельный измерительный и прочие микрофоны.
Интересный проект, спасибо!
Помнится, эти капсюли и на транзисторах звучали очень неплохо. А с лампочкой должно быть ещё интересней.


- Lenivo
- Сообщения: 1816
- Зарегистрирован: 25 май 2017, 12:46
- Имя: Александр
- Благодарил (а): 92 раза
- Поблагодарили: 179 раз
Re: Самодельный измерительный и прочие микрофоны.
Если повторять кто будет имейте ввиду, что без хорошего заземления корпуса-экрана очень сильная паразитная генерация происходит -на лампах в разы сильнее проявление, чем на транзисторной технике. В принципе можно, по аналогии можно собрать и на других лампах.3D-SPrinter писал(а): ↑08 июн 2018, 15:40Интересный проект, спасибо! Помнится, эти капсюли и на транзисторах звучали очень неплохо. А с лампочкой должно быть ещё интересней.
Надо соблюсти три момента - подача напряжения поляризации через гигаомные резисторы, либо только сеточный резистор -1 гОм. Для того чтобы лампа могла работать с таким сеточным резистором (в справочниках нормируют сеточный резистор до 1-20 мОм) - лампа должна работать в МИКРОМЕТРИЧЕСКОМ режиме, который достигается при подаче пониженного напряжения накала до 5,4-5,2 вольта. Также за счёт этого внутренние шумы падают очень сильно.
Второе - питать накал выпрямленным постоянным током.
Третье использовать в схемотехнике либо катодный повторитель, либо СРПП. Тогда можно обойтись без межкаскадного микрофонного трансформатора.
Ну и при монтаже соблюдать правила - развести правильно землю. Избегать земляных петель и петель по питанию - иначе будет ловить радио.
Я в принципе на трёх разных лампах сделал микрофоны - по разной схемотехнике - с микрофонным трансформатором, с катодным повторителем и СРПП. Выбор схемотехники зависит от типа лампы-её характеристик, но мне лично больше понравился вариант с катодным повторителем на 6н16б.
Кстати очень и очень неплохо советские лампы здесь себя показали. Всё-таки военка - позолоченные сетки по три штампа военной приемки на каждой лампе............ Надо будет попробовать на импортных двойных сверхминиатюрных триодах тип6021 и тип 6111 - чего-нибудь собрать.
- 3D-SPrinter
- Сообщения: 10995
- Зарегистрирован: 19 ноя 2015, 14:23
- Имя: Андрей
- Откуда: Н.Новгород
- Благодарил (а): 78 раз
- Поблагодарили: 1036 раз
- Контактная информация:
- Lenivo
- Сообщения: 1816
- Зарегистрирован: 25 май 2017, 12:46
- Имя: Александр
- Благодарил (а): 92 раза
- Поблагодарили: 179 раз
Re: Самодельный измерительный и прочие микрофоны.
Первичный прогрев прошёл, но звук ещё слегка плавает, но первично оценить звучание можно.
В папке последний ролик "МКЭ-3 и 6н28б-в"
https://yadi.sk/d/_cj5awWD3TdV7d
- 3D-SPrinter
- Сообщения: 10995
- Зарегистрирован: 19 ноя 2015, 14:23
- Имя: Андрей
- Откуда: Н.Новгород
- Благодарил (а): 78 раз
- Поблагодарили: 1036 раз
- Контактная информация:
Re: Самодельный измерительный и прочие микрофоны.
По-мне так очень даже неплохо звучит. Мяса и басов при обработке немножко добавить, и будет совсем гут. 

- Lenivo
- Сообщения: 1816
- Зарегистрирован: 25 май 2017, 12:46
- Имя: Александр
- Благодарил (а): 92 раза
- Поблагодарили: 179 раз
Re: Самодельный измерительный и прочие микрофоны.
Свой старый проект(с которых и пошло увлечение микрофонами) по микрофонам в корпус заделал:
- 3D-SPrinter
- Сообщения: 10995
- Зарегистрирован: 19 ноя 2015, 14:23
- Имя: Андрей
- Откуда: Н.Новгород
- Благодарил (а): 78 раз
- Поблагодарили: 1036 раз
- Контактная информация:
Re: Самодельный измерительный и прочие микрофоны.
Тоже интересный вариант - типа трёхполосный микрофон.
Должен обладать более богатым тембром в результате сложения сигналов от трёх разных микрофонов.

Должен обладать более богатым тембром в результате сложения сигналов от трёх разных микрофонов.
- Lenivo
- Сообщения: 1816
- Зарегистрирован: 25 май 2017, 12:46
- Имя: Александр
- Благодарил (а): 92 раза
- Поблагодарили: 179 раз
Re: Самодельный измерительный и прочие микрофоны.
Причем капсюля от разных производителей и у них одинаковый диаметр, но разная высота - 6мм, 5 мм, 4 мм. И почему-то, именно три штуки, дают лучший звук . А пробовал 1,2,3,4,5,6 - штук соединять, самый лучший 3 капсюля.3D-SPrinter писал(а): ↑16 июн 2018, 14:09Тоже интересный вариант - типа трёхполосный микрофон.
Должен обладать более богатым тембром в результате сложения сигналов от трёх разных микрофонов.
Звук почти вровень с однокапсульным ламповым усилителем на МКЭ-3, но тут стоят очень хорошие конденсаторы - золотой ROE, английский полипропилен и Слюда в серебре в воске ТЕСЛА. Ну и кабель хороший японский Акротек. Зато блока питания не надо и дефицитных 1 гОм резисторов тут тоже нет.
Звук у него очень хороший, поэтому и заделал для него корпус. Если слушать его одного, то вполне хорошо играет. Но если сравнить в лоб с ламповыми или транзисторными конденсаторными микрофонами на Брюлевских или РФТ капсюлях, то играет СЛЫШИМО хуже. А вот китайский ALCTRON mc-410, играет хуже этого трёх капсюльного микрофона. Хотя однокапсюльный с этим же микрофонным предусилителем играет хуже альктрона . Вот такой вот коленкор.
Давно есть желание переделать ламповый на МКЭ-3 на трехкапсюльный вариант с тремя МКЭ-3, но пока чего то не могу купить МКЭ-3, попадутся обязательно попробую.
Для измерений 3-капсюльные не годятся - на синусе дают три горба.
- 3D-SPrinter
- Сообщения: 10995
- Зарегистрирован: 19 ноя 2015, 14:23
- Имя: Андрей
- Откуда: Н.Новгород
- Благодарил (а): 78 раз
- Поблагодарили: 1036 раз
- Контактная информация:
Re: Самодельный измерительный и прочие микрофоны.
Это понятно.. Но для озвучки любительских видео для ю-туба это, наверно, самый простой и бюджетный по соотношению цена-качество вариант.
- Lenivo
- Сообщения: 1816
- Зарегистрирован: 25 май 2017, 12:46
- Имя: Александр
- Благодарил (а): 92 раза
- Поблагодарили: 179 раз
Re: Самодельный измерительный и прочие микрофоны.
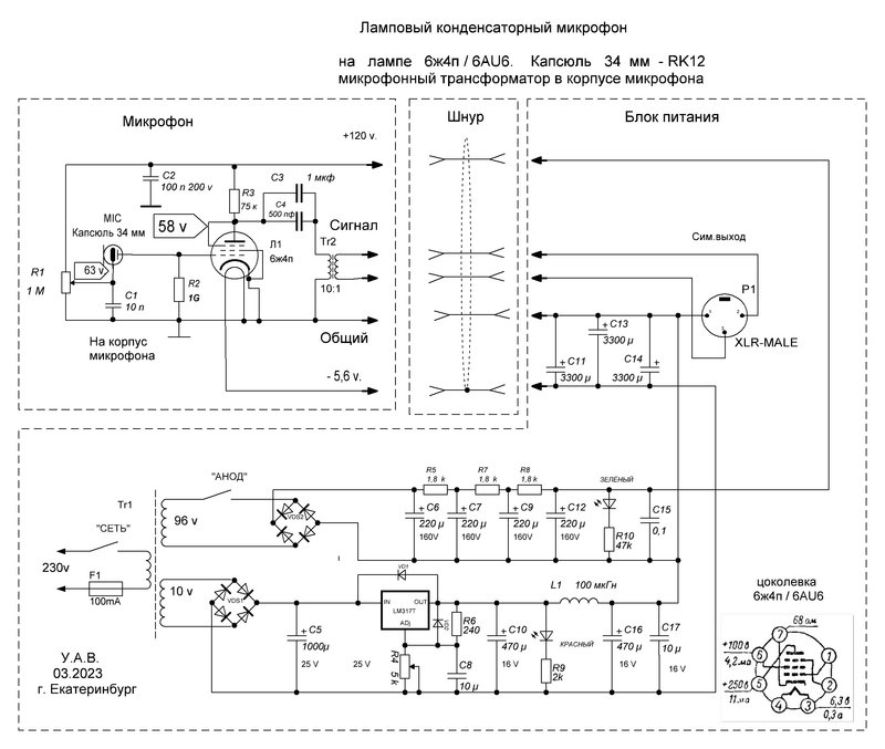
Самодельные Ламповые микрофоны на конденсаторном капсюле 34 мм.
Как вариант схемы на разных лампах 6ж1л, 6ж3п, 6ж4п - с регулировками смещения и напряжения поляризации капсюля.
Сперва всё можно отладить на макете
А потом собрать в покупном корпусе
Есть вариант демпфирования капсюля
Как вариант схемы на разных лампах 6ж1л, 6ж3п, 6ж4п - с регулировками смещения и напряжения поляризации капсюля.
Сперва всё можно отладить на макете
А потом собрать в покупном корпусе
Есть вариант демпфирования капсюля
- Lenivo
- Сообщения: 1816
- Зарегистрирован: 25 май 2017, 12:46
- Имя: Александр
- Благодарил (а): 92 раза
- Поблагодарили: 179 раз
Re: Самодельный измерительный и прочие микрофоны.
Переделка конденсаторного измерительного микрофона GEFELL RFT MV102 с капсюлем MK102
Стоковое состояние
Требует питание - +6 вольт, +90 вольт, +200 вольт. 6 вольт- это подогрев капсюля, его можно не использовать -в самом микрофоне есть перемычка на винтах для отключения подогрева. Он нужен если использовать микрофон на улице или в неотапливаемых помещениях в холодное время года. При комнатной температуре подогрев можно не использовать. +90 вольт -это питание предусилителя. +200 вольт -это подача напряжения для поляризации мембраны капсюля - на самом деле напряжение можно варьировать от 75 вольт до 200 вольт, т.е. в принципе можно запитать микрофон одним напряжением +90-120 вольт. Сделать блок переходник на провод и запитать микрофон. Переходник содержит DC-DC - повышает "+48 " вольт до "+100" вольт и имеет разделительный конденсатор на сигнальной линии, так как на выходе микрофона имеется положительный потенциал, а на XLR разъёме звуковой карты имеется фантомное питание +48 вольт, поэтому и нужен разделительный конденсатор, чтобы разделить разные потенциалы . Снизу на фото именно такой вариант.
А можно полностью переделать микрофон под современный стандарт с фантомным напряжением +48 вольт.
Схема FINA 2 с , с блоком DC-DC - повышение от 48 вольт до 100 вольт . Сделано по мотивам данной схемы - тут в умножителе напряжения добавлено ещё три диода и присутствует разделительный конденсатор на входе между капсюлем капсюлем и полевым транзистором.
Итоговый вид
И напоследок вот так выглядит микрофон подключенный к внешней звуковой USB карте Alctron XUII-mk2 (у карты есть фантомное питание +48 вольт)
Просто включаем шнур карты в USB разъем домашнего компьютера или ноутбука и пишем звук в любой доступной программе .
Стоковое состояние
Требует питание - +6 вольт, +90 вольт, +200 вольт. 6 вольт- это подогрев капсюля, его можно не использовать -в самом микрофоне есть перемычка на винтах для отключения подогрева. Он нужен если использовать микрофон на улице или в неотапливаемых помещениях в холодное время года. При комнатной температуре подогрев можно не использовать. +90 вольт -это питание предусилителя. +200 вольт -это подача напряжения для поляризации мембраны капсюля - на самом деле напряжение можно варьировать от 75 вольт до 200 вольт, т.е. в принципе можно запитать микрофон одним напряжением +90-120 вольт. Сделать блок переходник на провод и запитать микрофон. Переходник содержит DC-DC - повышает "+48 " вольт до "+100" вольт и имеет разделительный конденсатор на сигнальной линии, так как на выходе микрофона имеется положительный потенциал, а на XLR разъёме звуковой карты имеется фантомное питание +48 вольт, поэтому и нужен разделительный конденсатор, чтобы разделить разные потенциалы . Снизу на фото именно такой вариант.
А можно полностью переделать микрофон под современный стандарт с фантомным напряжением +48 вольт.
Схема FINA 2 с , с блоком DC-DC - повышение от 48 вольт до 100 вольт . Сделано по мотивам данной схемы - тут в умножителе напряжения добавлено ещё три диода и присутствует разделительный конденсатор на входе между капсюлем капсюлем и полевым транзистором.
Итоговый вид
И напоследок вот так выглядит микрофон подключенный к внешней звуковой USB карте Alctron XUII-mk2 (у карты есть фантомное питание +48 вольт)
Просто включаем шнур карты в USB разъем домашнего компьютера или ноутбука и пишем звук в любой доступной программе .
- 3D-SPrinter
- Сообщения: 10995
- Зарегистрирован: 19 ноя 2015, 14:23
- Имя: Андрей
- Откуда: Н.Новгород
- Благодарил (а): 78 раз
- Поблагодарили: 1036 раз
- Контактная информация: