Ссылки на материалы
PetPull-1
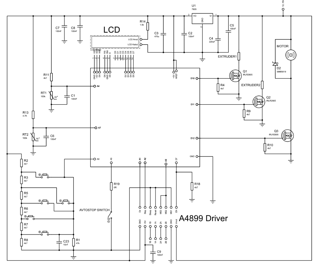
Схема
Плата
Прошивки
3D модели
Спойлер
Ссылки на видеоматериалы
Презентация первого прототипа станка
Спойлер
Сварка кусков самодельного филамента
Спойлер
Для осей шестерен используются 625 подшипники.
Оригинальная конструкция https://drive.google.com/drive/folders/ ... sp=sharing
Модификации от друзей проекта https://drive.google.com/drive/folders/ ... sp=sharing
Оригинальная конструкция https://drive.google.com/drive/folders/ ... sp=sharing
Модификации от друзей проекта https://drive.google.com/drive/folders/ ... sp=sharing
Презентация первого прототипа станка
Презентация второй версии станка
Спойлер
Схема
Плата в формате LAY
Прошивки
BOM(список деталей,крепежа)
3D модели
https://youtu.be/socnXGxqqLI
Stl - https://drive.google.com/folderview?id= ... QF7L7-jebN
Профиль подшипников бутылкореза
Stl - https://drive.google.com/folderview?id= ... QF7L7-jebN
Профиль подшипников бутылкореза
Блок нагревателя Вулкан (нужен Regular version):
Спойлер
Концевики датчика окончания ленты - https://aliexpress.ru/item/32696593027. ... 0612175788
LCD Дисплей (без i2C, рекомендую зеленый)- https://aliexpress.ru/item/32500978679. ... 1596229307
Arduino - https://aliexpress.ru/item/100500170639 ... 7234301331
Драйверы ШД - https://aliexpress.ru/item/32963690420. ... 1596229307
Транзисторы - https://aliexpress.ru/item/32715747058. ... 1046676069
Датчики температуры - https://aliexpress.ru/item/32819702653. ... 1596229307
Нагреватели - https://aliexpress.ru/item/32817471679. ... 1596229307
Трубка 1,9мм (мне не понравилась) - https://aliexpress.ru/item/32967071599. ... 1596229307
Подшипники - https://aliexpress.ru/item/32722213687. ... 1193529370
- Вулкан.png (74.92 КБ) 135650 просмотров
LCD Дисплей (без i2C, рекомендую зеленый)- https://aliexpress.ru/item/32500978679. ... 1596229307
Arduino - https://aliexpress.ru/item/100500170639 ... 7234301331
Драйверы ШД - https://aliexpress.ru/item/32963690420. ... 1596229307
Транзисторы - https://aliexpress.ru/item/32715747058. ... 1046676069
Датчики температуры - https://aliexpress.ru/item/32819702653. ... 1596229307
Нагреватели - https://aliexpress.ru/item/32817471679. ... 1596229307
Трубка 1,9мм (мне не понравилась) - https://aliexpress.ru/item/32967071599. ... 1596229307
Подшипники - https://aliexpress.ru/item/32722213687. ... 1193529370
Где заказать готовые платы для проекта?
Спойлер
Чем отличаются платы?
Спойлер
Куда делись скорости 2 и 3?
Спойлер
Настройка температуры печати бутылочным ПЭТ
Спойлер
Урезанный вариант прошивки для Ардуино с Atmega168
Параметры протяжки и сварки прутка на моем станке:
Спойлер
Параметры печати ПЭТ пластиком на моем принтере
Спойлер
Проблема некорректного отображения температуры нагревателей
Спойлер
Не работают кнопки клавиатуры
Спойлер
Группа в телеграмм
Спойлер
Описание пунктов меню станка
Сброс счетчика метража при протяжке нового прутка
Спойлер
Расшифровка кодов ошибок
Спойлер
Будет ли исходный код, скетч, *.ino ?
Спойлер
Список компонентов для платы управления станка
Какие мосфеты можно использовать в контроллере станка
Спойлер
Зависимость ширины ленты от толщины стенок бутылки
Спойлер
Разрез блока нагревателя с железным болтом
Спойлер
Напряжения в контрольных точках контроллера станка
Спойлер
Скетч для очистки памяти EEPROM
Спойлер
Голая плата: https://www.avito.ru/sankt-peterburg/or ... 2644691030
Набор плата + компоненты для самостоятельной сборки: https://www.avito.ru/sankt-peterburg/or ... 3091946090
Собранная плата готовая к работе: https://www.avito.ru/sankt-peterburg/or ... 2739833690
Набор плата + компоненты для самостоятельной сборки: https://www.avito.ru/sankt-peterburg/or ... 3091946090
Собранная плата готовая к работе: https://www.avito.ru/sankt-peterburg/or ... 2739833690
По ссылкам можно найти две разновидности плат - для самостоятельного изготовления методом ЛУТ - https://drive.google.com/drive/folders/ ... r9w4kdHL98
Для заказа у Китайцев заливкой архива с герберами - https://drive.google.com/file/d/12JgQvD ... dxQdL/view
Платы имеют сквозную поддержку прошивками и идентичный функционал. Отличаются только тем что в первом случае быстро, дешево, но сложно. Во втором - долго, дорого, но легко. Тем кто знаком с хлорным железом - вытравить самостоятельно проще дешевле и быстрее. Самодельная плата поддерживает обе версии станка.
Для заказа у Китайцев заливкой архива с герберами - https://drive.google.com/file/d/12JgQvD ... dxQdL/view
Платы имеют сквозную поддержку прошивками и идентичный функционал. Отличаются только тем что в первом случае быстро, дешево, но сложно. Во втором - долго, дорого, но легко. Тем кто знаком с хлорным железом - вытравить самостоятельно проще дешевле и быстрее. Самодельная плата поддерживает обе версии станка.
После того, как я сделал вторую версию станка - PetPull2, решил убрать промежуточные скорости 2 и 3. Мне показалось что так удобнее. Так что они остались только в режимах PetPull1. RobertSa и OwnMod. OwnMod - режим, когда пользователь может прописать коэффициент редукции, диаметр бобины и адаптировать контроллер под любой альтернативный станок. Для того чтобы прописать параметры своего станка нужны два параметра K и R, где K - коэфициент редукции вашего редуктора и R - радиус бобины на которую наматывается филамент. Станок необходимо подключить к компьютеру, открыть монитор порта Arduino IDE на скорости 115200 бод, и отправить две команды. К примеру K65 (что установит коэффициент редукции 65) и R38 (что будет соответствовать диаметру бобины 76мм = R*2 = 38*2). Обращаю внимание, что эти числа должны быть целыми, то есть округляйте их до ближайшего целого числа. Числа с дробями не сохранятся в памяти.
UPD: начиная с прошивки 3,36 - добавил возможность выбора количества скоростей протяжки в меню изменения контраста. Выбрать можно средней кнопкой. Соответственно PetPull2-2 - будет работать с двумя скоростями. У настройки PetPul2-4 - будет 4 скорости.
UPD: начиная с прошивки 3,36 - добавил возможность выбора количества скоростей протяжки в меню изменения контраста. Выбрать можно средней кнопкой. Соответственно PetPull2-2 - будет работать с двумя скоростями. У настройки PetPul2-4 - будет 4 скорости.
Температура печати бутылочным пластиком (ИМХО) настраивается так - руками подается пруток и ловится момент когда он начнет давиться из сопла. К той температуре когда он начал подачу плюсуем еще 15 градусов. Это и будет отправная оптимальная температура печати. Потом ее подрегулируете. Может окажется что на вашем принтере это будет 280С и аппарат будет уходить в аварию. Это значит ваш принтер нещадно занижает температуру и нуждается либо в приведение ее в порядок, либо снятия ограничения в прошивке. Иначе нормально печатать ПЭТ пластиком вы не сможете.
Диаметр прутка - 1,65мм
Скорость протяжки - 2,5мм/сек
Температура фьюзера (отображаемая) - 180-220С
Температура спайщика (отображаемая) - 300 С
Температура спайщика (измеренная) - 260 С
Скорость протяжки - 2,5мм/сек
Температура фьюзера (отображаемая) - 180-220С
Температура спайщика (отображаемая) - 300 С
Температура спайщика (измеренная) - 260 С
Диаметр прутка - 1,65мм
Переэкструзия - 140%
Температура сопла - 265 С
Температура стола - 85 С
Сопло - 0,6мм
Скорость - 35мм/сек
Высота слоя - 0,2мм
Заполнение - 50-100%
Ускорение - 150мм/сек^2
Рывок - 10мм/сек^2
Адгезив - раствор 100мл спирта + 5 мл клея ПВА
Переэкструзия - 140%
Температура сопла - 265 С
Температура стола - 85 С
Сопло - 0,6мм
Скорость - 35мм/сек
Высота слоя - 0,2мм
Заполнение - 50-100%
Ускорение - 150мм/сек^2
Рывок - 10мм/сек^2
Адгезив - раствор 100мл спирта + 5 мл клея ПВА
Всем привет.
После нескольких обращений форумчан с просьбой проверить правильность установки температуры на нагревателях вытяжки и спайщика, решил достать термопару и перепроверить показания. Был немного озадачен. На отрезке 50-200 градусов погрешность отображения экпоненциально нарастала от нуля до 6 градусов недогрева, а на участке с 200 до 300 отображаемых градусов погрешность увеличивалась с 6 градусов до 45. То есть при установке температуры спайщика 290 градусов по факту он нагревался всего до 245 градусов. Начал разбираться с причинами данной ситуации - пришел к выводу что у китайских 100к датчиков температуры - капелек, коэффициент "B" составляет не заявленные 3950, а 4300. При изменении его внутри прошивки на 4300 - обеспечивались практически линейные показания в диапазоне 50-300 градусов с постоянной ошибкой минус 3градуса. Контроль велся на мультиметр Мастек с термопарой. Результаты перепроверены другим участником обсуждения из телеграмм канала.
Спойлер
После нескольких обращений форумчан с просьбой проверить правильность установки температуры на нагревателях вытяжки и спайщика, решил достать термопару и перепроверить показания. Был немного озадачен. На отрезке 50-200 градусов погрешность отображения экпоненциально нарастала от нуля до 6 градусов недогрева, а на участке с 200 до 300 отображаемых градусов погрешность увеличивалась с 6 градусов до 45. То есть при установке температуры спайщика 290 градусов по факту он нагревался всего до 245 градусов. Начал разбираться с причинами данной ситуации - пришел к выводу что у китайских 100к датчиков температуры - капелек, коэффициент "B" составляет не заявленные 3950, а 4300. При изменении его внутри прошивки на 4300 - обеспечивались практически линейные показания в диапазоне 50-300 градусов с постоянной ошибкой минус 3градуса. Контроль велся на мультиметр Мастек с термопарой. Результаты перепроверены другим участником обсуждения из телеграмм канала.
Надо было что-то с этим делать. Так как настройка критическая (есть опасность возгорания) - выделять для ее изменения доступный пункт меню посчитал не совсем правильным. Тем не менее продвинутые пользователи с приборами контроля температуры могут откалибровать станок на правильное её отображение именно с их датчиками, подобрав их коэффициент "B" экспериментально и записав этот параметр через монитор порта на скорости 115200 бод.
Для этого в монитор порта нужно отослать команду B3950 . Ну или B4300 именно в моем случае. Контроллер через монитор порта скажет что новый коэффициент сохранен (B=4300) и сразу же отобразит новую температуру на дисплее. Еще раз обращаю внимание на то что эта настройка критическая, использовать ее наобум нельзя. Только при наличии измерительных приборов и четкого понимания что Вы делаете.
Для этого в монитор порта нужно отослать команду B3950 . Ну или B4300 именно в моем случае. Контроллер через монитор порта скажет что новый коэффициент сохранен (B=4300) и сразу же отобразит новую температуру на дисплее. Еще раз обращаю внимание на то что эта настройка критическая, использовать ее наобум нельзя. Только при наличии измерительных приборов и четкого понимания что Вы делаете.
- B.png (53.82 КБ) 136686 просмотров
Частая ошибка - неправильный подтягивающий резистор в клавиатуре. Проверяем номинал резистора R1 - 47K... Не 4K7 , а 47K !
Также кнопки могут оказаться не качественными и искрить.
Также разброс резисторов в делителе клавиатуры может не укладываться в нужный диапазон.
Для того чтобы проверить кнопки и номиналы резисторов - добавил сервисное меню проверки кнопок (начиная с версии 3.22).
Активировать можно удерживая кнопку "вверх" при подаче питания на станок.
Также написал прошивку для теста клавиатуры.
Скачать можно здесь https://drive.google.com/drive/folders/ ... share_link
Заливать также как и стандартную прошивку.
На экране отобразится тест клавиатуры с значением читаемым с нажатой кнопки и ее порядковый номер.
Кнопка 1 должна укладываться в диапазон 730-810;
Кнопка 2 должна укладываться в диапазон 570-620;
Кнопка 3 должна укладываться в диапазон 420-455;
Кнопка 4 должна укладываться в диапазон 260-330;
Кнопка 5 должна укладываться в диапазон 140-170;
Если при нажатии кнопки значение скачет и дрожит - меняйте кнопку. Она плохая.
Если при нажатии кнопки вы находитесь на границе ее диапазона - точнее подберите резисторы в обвязке клавиатуры.
Если значения совсем не укладываются в диапазон - ищите косяки в сборке или номиналах обвязки клавиатуры.
Также кнопки могут оказаться не качественными и искрить.
Также разброс резисторов в делителе клавиатуры может не укладываться в нужный диапазон.
Для того чтобы проверить кнопки и номиналы резисторов - добавил сервисное меню проверки кнопок (начиная с версии 3.22).
Активировать можно удерживая кнопку "вверх" при подаче питания на станок.
Также написал прошивку для теста клавиатуры.
Скачать можно здесь https://drive.google.com/drive/folders/ ... share_link
Заливать также как и стандартную прошивку.
На экране отобразится тест клавиатуры с значением читаемым с нажатой кнопки и ее порядковый номер.
Кнопка 1 должна укладываться в диапазон 730-810;
Кнопка 2 должна укладываться в диапазон 570-620;
Кнопка 3 должна укладываться в диапазон 420-455;
Кнопка 4 должна укладываться в диапазон 260-330;
Кнопка 5 должна укладываться в диапазон 140-170;
Если при нажатии кнопки значение скачет и дрожит - меняйте кнопку. Она плохая.
Если при нажатии кнопки вы находитесь на границе ее диапазона - точнее подберите резисторы в обвязке клавиатуры.
Если значения совсем не укладываются в диапазон - ищите косяки в сборке или номиналах обвязки клавиатуры.
Для того, чтобы сбросить метраж в ноль и температуру на стартовую, при новой протяжке, надо кратковременно выключить и включить нагрев. То есть двойной клик по средней кнопке. Сделано для того, чтобы иметь возможность видеть как длину каждого прутка, так и длину за всю сессию переработки(по желанию).
UPD. Прошивка V3.7 от 2022,05,02 - на сервере. Добавлен новый метод сброса счетчика метража. После нажатия на среднюю кнопку буква метража (M) - станет маленькой (m) на 4 секунды. Если в это время повторно нажать на среднюю кнопку - счетчик метража сбросится. Если же по истечении четырех секунд буква вернулась в верхний регистр - нагрев стартанет без сброса счетчика метража.
UPD. Прошивка V3.7 от 2022,05,02 - на сервере. Добавлен новый метод сброса счетчика метража. После нажатия на среднюю кнопку буква метража (M) - станет маленькой (m) на 4 секунды. Если в это время повторно нажать на среднюю кнопку - счетчик метража сбросится. Если же по истечении четырех секунд буква вернулась в верхний регистр - нагрев стартанет без сброса счетчика метража.
Error=1 "EXT1 OVERHEAT" - Перегрев экструдера вытяжки прутка - возникает при превышении температуры нагревателя выше 330 градусов.
Error=2 "EXT2 OVERHEAT" - Перегрев экструдера спайщика прутка - возникает при превышении температуры нагревателя выше 330 градусов.
Error=3 "T1 NotConnect" - Обрыв датчика температуры нагревателя вытяжки прутка
Error=4 "T2 NotConnect" - Обрыв датчика температуры нагревателя спайщика
Error=5 "T1 FellOff" - Отвал датчика температуры нагревателя вытяжки
Error=6 "T2 FellOff" - Отвал датчика температуры нагревателя спайщика
Ошибки 5 и 6 означают что в процессе работы температура по каким либо причинам перестала поддерживаться и начала падать, не смотря на то что контроллер пытается ее поднять. Это расценивается как обрыв нагревателя или выскакивание датчика температуры из блока нагревателя. На больших и теплоемких нагревателях возможны ложные срабатывания после того, как пользователь выключил нагрев и не дожидаясь полного остывания снова включил его. При выключении нагрева температура нагревателя стремительно падает, затем пользователь включает нагрев но температура еще какое - то время все равно падает. Затем скорость падения температуры замедляется, останавливается и начинается ее рост. Если она не успеет превысить ту на которой произошло включение нагрева за 40 секунд - контроллер вывалится в ошибку 5 или 6. Эти 40 секунд - опытно выведены для блока нагревателя Вулкан и могут быть не достаточны для более массивных нагревателей. Потому этот вопрос пока остается открытым. Возможно увеличу это время до 60-120 секунд, если ошибка будет повторяться у многих пользователей. Данная защита очень важна, поэтому настраивать ее буду осторожно ибо лучше перебдеть, чем получить возгорание.
Для того чтобы данная ошибка не беспокоила ложными срабатываниями - могу порекомендовать дожидаться снижения температуры нагревателя ниже 100С перед повторным включением. В таком случае скорость падения температуры уже не большая и позволит нагревателю успеть нагреть блок до необходимого значения.
Error=2 "EXT2 OVERHEAT" - Перегрев экструдера спайщика прутка - возникает при превышении температуры нагревателя выше 330 градусов.
Error=3 "T1 NotConnect" - Обрыв датчика температуры нагревателя вытяжки прутка
Error=4 "T2 NotConnect" - Обрыв датчика температуры нагревателя спайщика
Error=5 "T1 FellOff" - Отвал датчика температуры нагревателя вытяжки
Error=6 "T2 FellOff" - Отвал датчика температуры нагревателя спайщика
Ошибки 5 и 6 означают что в процессе работы температура по каким либо причинам перестала поддерживаться и начала падать, не смотря на то что контроллер пытается ее поднять. Это расценивается как обрыв нагревателя или выскакивание датчика температуры из блока нагревателя. На больших и теплоемких нагревателях возможны ложные срабатывания после того, как пользователь выключил нагрев и не дожидаясь полного остывания снова включил его. При выключении нагрева температура нагревателя стремительно падает, затем пользователь включает нагрев но температура еще какое - то время все равно падает. Затем скорость падения температуры замедляется, останавливается и начинается ее рост. Если она не успеет превысить ту на которой произошло включение нагрева за 40 секунд - контроллер вывалится в ошибку 5 или 6. Эти 40 секунд - опытно выведены для блока нагревателя Вулкан и могут быть не достаточны для более массивных нагревателей. Потому этот вопрос пока остается открытым. Возможно увеличу это время до 60-120 секунд, если ошибка будет повторяться у многих пользователей. Данная защита очень важна, поэтому настраивать ее буду осторожно ибо лучше перебдеть, чем получить возгорание.
Для того чтобы данная ошибка не беспокоила ложными срабатываниями - могу порекомендовать дожидаться снижения температуры нагревателя ниже 100С перед повторным включением. В таком случае скорость падения температуры уже не большая и позволит нагревателю успеть нагреть блок до необходимого значения.
Будет ли исходный код, скетч, *.ino ?
Сорян ребята... Исходный код закрыт... Может когда-нибудь, но явно не в ближайшее время. Не обижайтесь, на то есть свои весомые причины.
Vgs <= 5V for full open (напряжение полного открытия менее или равно пяти вольтам)
Vds >= 25V (рабочее напряжение не менее или равно 25 вольтам)
Rds <=10mOhm (сопротивление открытого канала менее 10 миллиом)
По этим параметрам можно подобрать тысячи подходящих мосфетов
Vds >= 25V (рабочее напряжение не менее или равно 25 вольтам)
Rds <=10mOhm (сопротивление открытого канала менее 10 миллиом)
По этим параметрам можно подобрать тысячи подходящих мосфетов
Толщина Диаметр Ширина
0,10 mm 1,7 mm 12 mm
0,15 mm 1,7 mm 11 mm
0,20 mm 1,7 mm 10 mm
0,25 mm 1,7 mm 09 mm
0,30 mm 1,7 mm 08 mm
0,35 mm 1,7 mm 07 mm
0,40 mm 1,7 mm 06 mm
0,45 mm 1,7 mm 05 mm
0,10 mm 1,7 mm 12 mm
0,15 mm 1,7 mm 11 mm
0,20 mm 1,7 mm 10 mm
0,25 mm 1,7 mm 09 mm
0,30 mm 1,7 mm 08 mm
0,35 mm 1,7 mm 07 mm
0,40 mm 1,7 mm 06 mm
0,45 mm 1,7 mm 05 mm
Вытаскиваем драйвер шагового двигателя.
Черный щуп тестера на входной минус. Красным бежим по контрольным точкам.
На Ардуино
Нога RST - 5V
Нога 5V - 5V
Нога AREF - 5V
На LCD
Нога VCC - 5V
Нога KONTR(3) - около 2.15V
теперь проверяем земли
Красный щуп на OUT - lm7805
Черным по контрольным точкам
На Ардуино
нога GND - 5V
нога RST - 0 V
нога 5V - 0V
нога AREF - 0V
на LCD
На ноге GND -5V
нога VCC - 0V
нога CONTR - около 2,84
нога R/W - 5 V
Черный щуп тестера на входной минус. Красным бежим по контрольным точкам.
На Ардуино
Нога RST - 5V
Нога 5V - 5V
Нога AREF - 5V
На LCD
Нога VCC - 5V
Нога KONTR(3) - около 2.15V
теперь проверяем земли
Красный щуп на OUT - lm7805
Черным по контрольным точкам
На Ардуино
нога GND - 5V
нога RST - 0 V
нога 5V - 0V
нога AREF - 0V
на LCD
На ноге GND -5V
нога VCC - 0V
нога CONTR - около 2,84
нога R/W - 5 V
#include <EEPROM.h>
void setup() { for (int i = 0 ; i < 512 ; i++) {EEPROM.write(i, 255);}}
void loop() {}
void setup() { for (int i = 0 ; i < 512 ; i++) {EEPROM.write(i, 255);}}
void loop() {}
