Гибридный усилитель на лампочке 6Н3П + LM3886

Обсуждаем звук и аппаратуру
Аватара пользователя
3D-SPrinter
Сообщения: 11033
Зарегистрирован: 19 ноя 2015, 14:23
Имя: Андрей
Откуда: Н.Новгород
Благодарил (а): 78 раз
Поблагодарили: 1040 раз
Контактная информация:

Re: Гибридный усилитель на лампочке 6Н3П + LM3886

Непрочитанное сообщение 3D-SPrinter » 14 июн 2018, 12:13

lopuh писал(а):
14 июн 2018, 01:46
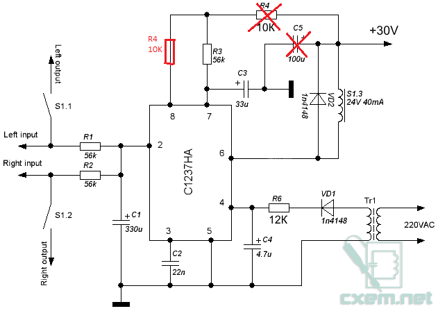
резистор R4 стоит несколько не так, как по схеме (показал на рисунке). Так тоже можно?
Конечно можно. Это очень неприхотливая микросхемина - допускает значительные допуски по номиналам обвески.
lopuh писал(а):
14 июн 2018, 01:46
Переменка на VD1 подается от одной из вторичных обмоток основного трансформатора усилителя (21...22В),
lopuh писал(а):
14 июн 2018, 01:46
"+30В" -тоже забирается от блока питания "Динамита"?
Переменка берётся до моста БП усилителя, постоянка - после моста. Желательно с одного плеча обмоток относительно земли.
lopuh писал(а):
14 июн 2018, 01:46
общий провод схемы защиты соединяется с произвольным (GND1,2,3) по схеме "Динамита",
В общем-то да. Но шоб не думалось, можно от общей земли БП запитать. :)
lopuh писал(а):
14 июн 2018, 01:48
А как вы так красиво кнопку питания подсвечиваете?
Очень просто - на кнопку выключателя надета полупрозрачная силиконовая трубка (идёт вместе с китайским корпусом), сзади светит красный светодиод (подключается к БП усилителя через резистор).

lopuh
Сообщения: 582
Зарегистрирован: 15 янв 2018, 12:54
Благодарил (а): 22 раза
Поблагодарили: 15 раз

Re: Гибридный усилитель на лампочке 6Н3П + LM3886

Непрочитанное сообщение lopuh » 14 июн 2018, 22:48

Спасибо большое!
Пионеры- это такие ребята, которые делают скворечники.

lopuh
Сообщения: 582
Зарегистрирован: 15 янв 2018, 12:54
Благодарил (а): 22 раза
Поблагодарили: 15 раз

Re: Гибридный усилитель на лампочке 6Н3П + LM3886

Непрочитанное сообщение lopuh » 26 июн 2018, 00:39

lopuh писал(а):
14 июн 2018, 01:46
резистор R4 стоит несколько не так, как по схеме (показал на рисунке). Так тоже можно?
download/file.php?id=5931
Выяснил: по моему мнению, так делать не нужно. При установке R4 как показано красным, включение реле и колонок происходит практически сразу после подачи питания на усил. Лучше по схеме без изменений (и по даташиту так)... Примерно более секунды получается задержка подключения АС, а при увеличении С3 до 100 мкф- вообще ждать замучаешься :)
Пионеры- это такие ребята, которые делают скворечники.

Аватара пользователя
3D-SPrinter
Сообщения: 11033
Зарегистрирован: 19 ноя 2015, 14:23
Имя: Андрей
Откуда: Н.Новгород
Благодарил (а): 78 раз
Поблагодарили: 1040 раз
Контактная информация:

Re: Гибридный усилитель на лампочке 6Н3П + LM3886

Непрочитанное сообщение 3D-SPrinter » 26 июн 2018, 02:12

lopuh писал(а):
26 июн 2018, 00:39
так делать не нужно.
В общем да, не нужно, но можно. Лучше, конечно, по даташиту.

syscon
Сообщения: 17
Зарегистрирован: 03 авг 2018, 18:11
Имя: syscon

Re: Гибридный усилитель на лампочке 6Н3П + LM3886

Непрочитанное сообщение syscon » 03 авг 2018, 18:56

Добрый день уважаемый!Хочу повторить данный усилитель.Очень прошу выслать печатки.Заранее благодарен

Аватара пользователя
3D-SPrinter
Сообщения: 11033
Зарегистрирован: 19 ноя 2015, 14:23
Имя: Андрей
Откуда: Н.Новгород
Благодарил (а): 78 раз
Поблагодарили: 1040 раз
Контактная информация:

Re: Гибридный усилитель на лампочке 6Н3П + LM3886

Непрочитанное сообщение 3D-SPrinter » 03 авг 2018, 19:41

Добрый день! Я сейчас в отпуске на море, вернусь где-то в середине августа. Печатки на домашнем компе.

syscon
Сообщения: 17
Зарегистрирован: 03 авг 2018, 18:11
Имя: syscon

Re: Гибридный усилитель на лампочке 6Н3П + LM3886

Непрочитанное сообщение syscon » 03 авг 2018, 19:48

Спасибо,буду ждать

syscon
Сообщения: 17
Зарегистрирован: 03 авг 2018, 18:11
Имя: syscon

Re: Гибридный усилитель на лампочке 6Н3П + LM3886

Непрочитанное сообщение syscon » 04 авг 2018, 19:54

Уважаемые форумчане!Может кто поделится платами,плиз

Аватара пользователя
3D-SPrinter
Сообщения: 11033
Зарегистрирован: 19 ноя 2015, 14:23
Имя: Андрей
Откуда: Н.Новгород
Благодарил (а): 78 раз
Поблагодарили: 1040 раз
Контактная информация:

Re: Гибридный усилитель на лампочке 6Н3П + LM3886

Непрочитанное сообщение 3D-SPrinter » 17 авг 2018, 15:43

syscon писал(а):
03 авг 2018, 18:56
прошу выслать печатки
Печатки.
lm3886.rar
(78.53 КБ) 364 скачивания

syscon
Сообщения: 17
Зарегистрирован: 03 авг 2018, 18:11
Имя: syscon

Re: Гибридный усилитель на лампочке 6Н3П + LM3886

Непрочитанное сообщение syscon » 17 авг 2018, 18:59

Большое спасибо!

syscon
Сообщения: 17
Зарегистрирован: 03 авг 2018, 18:11
Имя: syscon

Re: Гибридный усилитель на лампочке 6Н3П + LM3886

Непрочитанное сообщение syscon » 17 авг 2018, 19:00

Большое спасибо!

Аватара пользователя
3D-SPrinter
Сообщения: 11033
Зарегистрирован: 19 ноя 2015, 14:23
Имя: Андрей
Откуда: Н.Новгород
Благодарил (а): 78 раз
Поблагодарили: 1040 раз
Контактная информация:

Re: Гибридный усилитель на лампочке 6Н3П + LM3886

Непрочитанное сообщение 3D-SPrinter » 18 авг 2018, 04:15

syscon писал(а):
17 авг 2018, 19:00
Большое спасибо!
На здоровье! :) Но я бы рекомендовал не связываться с этим усилителем, а сразу собрать Динамит viewtopic.php?f=30&t=341&p=22500#p22500 .
А если захочется "лампового гов-ца", то лучше купить отдельный ламповый буфер на алишке https://ru.aliexpress.com/item/FEIXIANG ... autifyAB=0 .

syscon
Сообщения: 17
Зарегистрирован: 03 авг 2018, 18:11
Имя: syscon

Re: Гибридный усилитель на лампочке 6Н3П + LM3886

Непрочитанное сообщение syscon » 18 авг 2018, 13:16

Добрый день!Большое спасбо за советы!Вообще я сторонник трехполосной системы с активным кроссовером,совсем другой звук и колосальные возможности его корректировки на лету.По этому надо 6 усилителей (сейчас все tda7293) lm3886 просто есть в наличии соответственно есть желание их применить,а гибридник сделать, просто давняя мечта.

Аватара пользователя
3D-SPrinter
Сообщения: 11033
Зарегистрирован: 19 ноя 2015, 14:23
Имя: Андрей
Откуда: Н.Новгород
Благодарил (а): 78 раз
Поблагодарили: 1040 раз
Контактная информация:

Re: Гибридный усилитель на лампочке 6Н3П + LM3886

Непрочитанное сообщение 3D-SPrinter » 18 авг 2018, 13:35

syscon писал(а):
18 авг 2018, 13:16
Вообще я сторонник трехполосной системы с активным кроссовером,совсем другой звук и колосальные возможности его корректировки на лету.
Согласен, но только отчасти. Тут, конечно, дело вкуса, но сугубо ИМХО - звук с активным кроссовером менее живой (автомобильный). Для некоторых жанров (типа джазика) лучше звучит обычный "дедовский" кроссовер. Для его настройки и регулировки на лету я вот эту штуку юзаю viewtopic.php?f=30&t=672 .

syscon
Сообщения: 17
Зарегистрирован: 03 авг 2018, 18:11
Имя: syscon

Re: Гибридный усилитель на лампочке 6Н3П + LM3886

Непрочитанное сообщение syscon » 19 авг 2018, 11:38

Желания спорить о вкусах нет.А Вы пробовали соорудить что то подобное?Неужели самому не интересно слушать так как приятно своему уху?Можно добиться линейности по приборам но ведь в записи CD дисков или винила -НЕТ,Кстати а какой источник прослушивания используете Вы?И еще вопрос,Вы пробовали использовать пьезо пищалки?

Ответить
Яндекс.Метрика