Звук. Общая тема
-
lopuh
- Сообщения: 582
- Зарегистрирован: 15 янв 2018, 12:54
- Благодарил (а): 22 раза
- Поблагодарили: 15 раз
Re: Звук. Общая тема
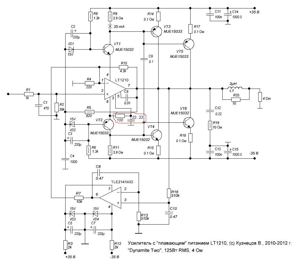
Захотелось разработать печатку красивую для какого-нибудь усила
А тут реклама китайцев попалась: 10 плат за 5 $, металлизация, маска, шелкография и все такое... Устоять невозможно. Короче, "Динамит-2".
Еще пару вечеров повылизываю проект-попробую заказать, освоить китайский сервис 
Пионеры- это такие ребята, которые делают скворечники.
- 3D-SPrinter
- Сообщения: 11023
- Зарегистрирован: 19 ноя 2015, 14:23
- Имя: Андрей
- Откуда: Н.Новгород
- Благодарил (а): 78 раз
- Поблагодарили: 1039 раз
- Контактная информация:
Re: Звук. Общая тема
Супер!
По этой https://www.radiokot.ru/forum/download/ ... ?id=154995 схеме печатка? Я тоже такую хочу.
Может, побольше платок заказать в складчину?
-
lopuh
- Сообщения: 582
- Зарегистрирован: 15 янв 2018, 12:54
- Благодарил (а): 22 раза
- Поблагодарили: 15 раз
Re: Звук. Общая тема
Да, по этой. Только я добавил входной конденсатор на 2 мкф (если что, перемычка может быть установлена), и разместил диодный мост с конденсаторами БП на той же плате. Если есть идеи по улучшению платки (или схемы)- буду рад. Я же в первый раз...3D-SPrinter писал(а): ↑02 янв 2019, 22:49По этой https://www.radiokot.ru/forum/download/ ... ?id=154995 схеме печатка?
Еще чтобы дешевые 100*100 мм зря не пропадали- сбочку пристроил платку защиты АС. Потом отпилю лишнюю с одного канала.
По поводу заказа побольше- будет 10 плат на 5 усилков соответственно. Мне столько не надо. Поделюсь
Пионеры- это такие ребята, которые делают скворечники.
- 3D-SPrinter
- Сообщения: 11023
- Зарегистрирован: 19 ноя 2015, 14:23
- Имя: Андрей
- Откуда: Н.Новгород
- Благодарил (а): 78 раз
- Поблагодарили: 1039 раз
- Контактная информация:
Re: Звук. Общая тема
Это дело серьёзное, а у меня сейчас голова немного другим занята.
ОК.
-
lopuh
- Сообщения: 582
- Зарегистрирован: 15 янв 2018, 12:54
- Благодарил (а): 22 раза
- Поблагодарили: 15 раз
Re: Звук. Общая тема
АААбалдеть!!! Как китайцы работают!
Менее чем через сутки после получения файлов- готовые платы
Типа теперь отправляют
3D-SPrinter, хотел спросить, а что за транс вы ставили в "Люксовый Динамит"? В ассортименте Торела на подходящие напряжения нашел только 100Вт.
По идее, его должно хватить, софтина АудиоКиллера показывает от 65 Вт необходимая мощность транса... Но как-то хочется поболее, ватт 120...150...
Менее чем через сутки после получения файлов- готовые платы
3D-SPrinter, хотел спросить, а что за транс вы ставили в "Люксовый Динамит"? В ассортименте Торела на подходящие напряжения нашел только 100Вт.
По идее, его должно хватить, софтина АудиоКиллера показывает от 65 Вт необходимая мощность транса... Но как-то хочется поболее, ватт 120...150...
Пионеры- это такие ребята, которые делают скворечники.
- 3D-SPrinter
- Сообщения: 11023
- Зарегистрирован: 19 ноя 2015, 14:23
- Имя: Андрей
- Откуда: Н.Новгород
- Благодарил (а): 78 раз
- Поблагодарили: 1039 раз
- Контактная информация:
Re: Звук. Общая тема
Вот такой транс https://www.chipdip.ru/product/ttp150-2x18v . Но это я дурью маялся, не нужен он там.
Обычный Динамит с таким трансом https://www.chipdip.ru/product/ttp-60-2x18v играет точно так же.
-
lopuh
- Сообщения: 582
- Зарегистрирован: 15 янв 2018, 12:54
- Благодарил (а): 22 раза
- Поблагодарили: 15 раз
Re: Звук. Общая тема
Напряжение питание планируется повыше, из Тореловских может такой https://www.chipdip.ru/product/ttp100-2x25v ? Вольт 35...36 должно получиться.
Был бы он ватт 120-даже не задумывался бы, взял.
Пионеры- это такие ребята, которые делают скворечники.
- 3D-SPrinter
- Сообщения: 11023
- Зарегистрирован: 19 ноя 2015, 14:23
- Имя: Андрей
- Откуда: Н.Новгород
- Благодарил (а): 78 раз
- Поблагодарили: 1039 раз
- Контактная информация:
Re: Звук. Общая тема
Хватит тут и 100 Вт за глаза и за уши. Только учтите, что тореловские трансы рассчитаны на 220В, а в сети у нас 230-235В. Так что напряжение у него будет не 2х25, а где-то 2х29. И в результате на выходе получится 2х40 Вольт.
-
lopuh
- Сообщения: 582
- Зарегистрирован: 15 янв 2018, 12:54
- Благодарил (а): 22 раза
- Поблагодарили: 15 раз
Re: Звук. Общая тема
По моему мнению,должно получиться 37... 38 Вольт амплитудного, и что-то на диодном мосту сядет (1 вольт, наверное).
Примерно сколько надо... Электролиты я под 50 вольт подбираю.
Пионеры- это такие ребята, которые делают скворечники.
- 3D-SPrinter
- Сообщения: 11023
- Зарегистрирован: 19 ноя 2015, 14:23
- Имя: Андрей
- Откуда: Н.Новгород
- Благодарил (а): 78 раз
- Поблагодарили: 1039 раз
- Контактная информация:
Re: Звук. Общая тема
Наконец-то добрался до проекта двухполоски. Китайские "керамические" Audio Labs 6.5 https://ru.aliexpress.com/item/Audio-La ... 3c00q0VWoJ очень порадовали! Басят не хуже Hi-Vi 6.8, а на СЧ их явно переигрывают.
Получается, что на этих Аудиолабсах вполне можно собрать двухполоску с полноценными СЧ за очень небольшие деньги.
Ну а алюминиевая Vifa https://ru.aliexpress.com/store/product ... 5b99SMZmnh в рекламе не нуждается - легендарные пищалки! 


- Lenivo
- Сообщения: 1817
- Зарегистрирован: 25 май 2017, 12:46
- Имя: Александр
- Благодарил (а): 92 раза
- Поблагодарили: 179 раз
Re: Звук. Общая тема
А что значит " керамические" - магниты из керамики или диффузоры с керамическим покрытием?3D-SPrinter писал(а): ↑11 янв 2019, 01:14Китайские "керамические" Audio Labs 6.5 https://ru.aliexpress.com/item/Audio-La ... 3c00q0VWoJ очень порадовали!
- 3D-SPrinter
- Сообщения: 11023
- Зарегистрирован: 19 ноя 2015, 14:23
- Имя: Андрей
- Откуда: Н.Новгород
- Благодарил (а): 78 раз
- Поблагодарили: 1039 раз
- Контактная информация:
Re: Звук. Общая тема
Диффузоры. Если ногтем постучать по центральному колпаку, то он звенит как алюминиевый.
Но сам диффузор - немного покрытый чем-то твёрдым пенопропилен. По-сравнению с алюминиевыми динамиками эти гораздо лучше самодемпфируются (не звенят).
- Lenivo
- Сообщения: 1817
- Зарегистрирован: 25 май 2017, 12:46
- Имя: Александр
- Благодарил (а): 92 раза
- Поблагодарили: 179 раз
Re: Звук. Общая тема
И как тембры? Диффузоры с керамическим покрытием имеют свои нюансы в воспроизведении тембров. Кто то фанатеет от них, а кому то не нравится.3D-SPrinter писал(а): ↑11 янв 2019, 15:42Диффузоры. Если ногтем постучать по центральному колпаку, то он звенит, как каменный.
Диффузоры с керамическим покрытием выпускало много фирм(Кантон, Монитор Аудио Силвер и голд и др.), а вот из цельной керамики - всего несколько фирм и стоят они очень дорого, а бьются как скорлупа от куриных яиц.
- 3D-SPrinter
- Сообщения: 11023
- Зарегистрирован: 19 ноя 2015, 14:23
- Имя: Андрей
- Откуда: Н.Новгород
- Благодарил (а): 78 раз
- Поблагодарили: 1039 раз
- Контактная информация:
Re: Звук. Общая тема
Это да, вкусы у всех разные. Но тут сам диффузор - достаточно мягкий полипропилен. Так что "металлических" призвуков нет.
-
Rim
- Сообщения: 82
- Зарегистрирован: 21 май 2018, 18:32
- Имя: Hbv
- Благодарил (а): 64 раза
- Поблагодарили: 1 раз
Re: Звук. Общая тема
Нет ли чувства "ущербности" из за отсутствия СЧ полосы?
