PetPull - cтанок для производства филамента из PET бутылок
Модератор: Robert Sa
Re: PetPull - cтанок для производства филамента из PET бутылок
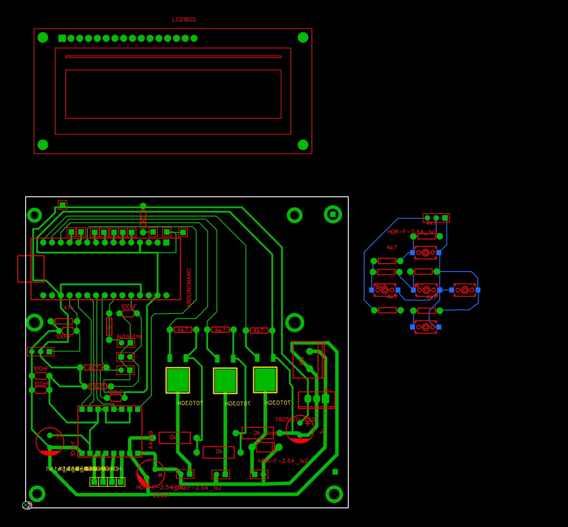
Народ всем доброго времени! Гляньте опытным глазом все ли я правильно сделал
							
			
									
						- 
				Zneipas
 - Сообщения: 302
 - Зарегистрирован: 20 ноя 2019, 14:36
 - Благодарил (а): 112 раз
 - Поблагодарили: 83 раза
 
Re: PetPull - cтанок для производства филамента из PET бутылок
Попробуйте переразвести мою плату под дип компоненты. Тут что то проскакивало даже. Многие люди просто мелкие резисторы и конденсаторы напаивали  У Вашей платы разводка никуда не годится (без обид).. работать может и будет, но возможны лаги. Ну или купите в магазине смд компоненты. Они стоят то копейки.
			
									
						Re: PetPull - cтанок для производства филамента из PET бутылок
Собрал контроллер станка и вот появился сразу же вопрос - без подключенных датчиков температуры, показывает температуру 26 градусов, подключил датчик и сразу стало 40. Как корректировать?
			
									
						- 
				Zneipas
 - Сообщения: 302
 - Зарегистрирован: 20 ноя 2019, 14:36
 - Благодарил (а): 112 раз
 - Поблагодарили: 83 раза
 
Re: PetPull - cтанок для производства филамента из PET бутылок
Проверять номиналы резисторов в обвязке датчика температуры и сам датчик. 4к7 и 100к соответственно. Скорее все же резисторы.
			
									
						Re: PetPull - cтанок для производства филамента из PET бутылок
Резисторы проверил, и даже промерял их тестером, тут всё норм. Спросил, потому что думал, что есть программная корректировка, а я что-то упустил.
Напряжение на А4 и А7 без датчиков - 4,78 вольта, согласно расчету делителя так и должно быть
			
									
						Напряжение на А4 и А7 без датчиков - 4,78 вольта, согласно расчету делителя так и должно быть
- 
				Zneipas
 - Сообщения: 302
 - Зарегистрирован: 20 ноя 2019, 14:36
 - Благодарил (а): 112 раз
 - Поблагодарили: 83 раза
 
Re: PetPull - cтанок для производства филамента из PET бутылок
Программной корректировки нет. Напряжение без датчиков должно быть равно напряжению питания микроконтроллера 5В. Отображаться должно около минус 42 градусов. Может со стабилизатором что то не так. Опорное отвалилось?
			
									
						Re: PetPull - cтанок для производства филамента из PET бутылок
Спасибо, буду думать, SMD ждать долгоZneipas писал(а): ↑14 янв 2021, 13:31Попробуйте переразвести мою плату под дип компоненты. Тут что то проскакивало даже. Многие люди просто мелкие резисторы и конденсаторы напаивали У Вашей платы разводка никуда не годится (без обид).. работать может и будет, но возможны лаги. Ну или купите в магазине смд компоненты. Они стоят то копейки.
- 
				mekong
 - Сообщения: 94
 - Зарегистрирован: 16 ноя 2017, 14:48
 - Благодарил (а): 1 раз
 - Поблагодарили: 13 раз
 
Re: PetPull - cтанок для производства филамента из PET бутылок
Делай не боись
Re: PetPull - cтанок для производства филамента из PET бутылок
Всё разобрался - уже и не знаю из каких соображений впаял резисторы по 100к параллельно разъемам датчиков температуры, выпаял их и стало как надо.
			
									
						- Lenivo
 - Сообщения: 1816
 - Зарегистрирован: 25 май 2017, 12:46
 - Имя: Александр
 - Благодарил (а): 92 раза
 - Поблагодарили: 179 раз
 
Re: PetPull - cтанок для производства филамента из PET бутылок
Ну почему ни у кого нет? У меня есть .... очень нужная вещь в некоторых применениях - от накладок в дверные косяки, изолирующих прокладок при пайке ламповых микрофонов.... Только по русски этот материал зовётся -Фторопласт и на предприятиях обычно он был в наличии. Вот такой кусочек прямо под рукой лежит, а если поискать то и ещё найдется.
- 
				RFSlab
 - Сообщения: 4
 - Зарегистрирован: 11 авг 2020, 14:54
 - Имя: Руслан
 - Благодарил (а): 2 раза
 - Поблагодарили: 3 раза
 
Re: PetPull - cтанок для производства филамента из PET бутылок
Добрый день! Собираю усиленный редуктор от ahelper. Подскажите пожалуйста, как крепится шаговый двигатель, только на двух винтах через деталь "Kreplenie_2.stl" или там надо еще делать проставки под еще два винта?
			
									
						- 
				mekong
 - Сообщения: 94
 - Зарегистрирован: 16 ноя 2017, 14:48
 - Благодарил (а): 1 раз
 - Поблагодарили: 13 раз
 
Re: PetPull - cтанок для производства филамента из PET бутылок
Выше читал на 3-x. У меня на трех но у меня он закреплен "намертво".
- 
				RFSlab
 - Сообщения: 4
 - Зарегистрирован: 11 авг 2020, 14:54
 - Имя: Руслан
 - Благодарил (а): 2 раза
 - Поблагодарили: 3 раза
 
Re: PetPull - cтанок для производства филамента из PET бутылок
Там просто пазы есть для еще 2-х винтов, поэтому и возник вопрос. Пока поставил еще 2 винта, но без проставок, вторая сторона двигателя держится на винтах. Посмотрю как в работе себя это поведет...
- 
				ahelper
 - Сообщения: 121
 - Зарегистрирован: 06 дек 2019, 21:47
 - Имя: Анатолий
 - Благодарил (а): 11 раз
 - Поблагодарили: 54 раза
 
Re: PetPull - cтанок для производства филамента из PET бутылок
Крепится на 4 болта. Печатай Vtulka.stl - 2 шт.
Болты не болтаться и не затянуты должны быть.
Втулки рассверливать не нужно, хорошо если болт в нее вкручивается. Она еще играет роль стопорной гайки, чтобы болт не выкручивался. После регулировки ею притянуть болт к мотору.
