Лазерный гравёр 2030 (20х30см) на классической кинематике
- Lenivo
- Сообщения: 1819
- Зарегистрирован: 25 май 2017, 12:46
- Имя: Александр
- Благодарил (а): 93 раза
- Поблагодарили: 179 раз
Лазерный гравёр 2030 (20х30см) на классической кинематике
Лазерный гравёр 2030 (20х30см) на классической кинематике, на лазерном модуле 2,5 ватта 12 вольт,1 А, 450нм.
Последний раз редактировалось Lenivo 19 апр 2019, 18:37, всего редактировалось 1 раз.
- Lenivo
- Сообщения: 1819
- Зарегистрирован: 25 май 2017, 12:46
- Имя: Александр
- Благодарил (а): 93 раза
- Поблагодарили: 179 раз
Re: Лазерный гравёр 2030 (20х30см) на классической кинематике
Всё началось с лазерного модуля.
В результате избавления от ненужного мне, но нужного другим, мне перепал НЕ РАБОТАЮЩИЙ лазерный модуль. После внимательного разглядывания его под лупой - было понятно, что он в принципе ни разу не был установлен на гравер - этикетка полу закрывает резьбу - нет следов крепления с помощью винтов и нет царапин, какие были бы в случае крепления за корпус. А самое главное нет нагара, и налёта пепла - что всегда присутствует на поработавших модулях. При вскрытии - была обнаружена вклееная печатаная плата и обрыв на дорожке питания , а также пережатый провод. После исправления косяков модуль ожил.
Модуль похоже из ранних - в нем нет TTL и вентилятор управляется от питания модуля - при включении лазера стартует и вентилятор. Зато объектив и линза очень порадовали. . Режет 3мм черный Акрил - линза просто очень хорошая(!). Потребляет в стабильном режиме 1А на 12 вольтах. Но нет TTL. Предыдущий мой лазер потреблял (тоже на бумажке было написано 2,5 вт 12 вольт)- 4А на 12 вольтах в импульсном режиме.
По лазерному модулю всё непонятно от тех данных, до нюансов по подключению - данный модуль шёл в комплектации к лазерному гравёру - в своё время за модуль отдали около 4 т.р. (разница в стоимости комплекта гравёра с таким модулем и без).
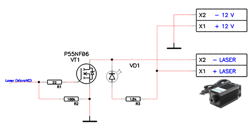
Схему TTL нашел: Спаял - всё работает. Единственно , добавил развязывающий дроссель и конденсатор - LC фильтр - отгородить модуль от помех на линии 12 вольт - там всякие помехи от работы двигателей гуляют. Экономные китайцы на всех последних моделях на мощных лазерах ставят в обязательном порядке - наверное, без такого фильтра модули быстро дохнут.
Плата управления на Ардуино UNO - Данный шилд позволяет четвертый драйвер задублировать к любой оси при помощи перемычек.
Спаял на мосфете 6530А , выпаянном со старой материнской платы компьютера - от держит 21 А и но всего до 20 вольт. Но мне хватит. Открывается 3 вольтами.
В результате избавления от ненужного мне, но нужного другим, мне перепал НЕ РАБОТАЮЩИЙ лазерный модуль. После внимательного разглядывания его под лупой - было понятно, что он в принципе ни разу не был установлен на гравер - этикетка полу закрывает резьбу - нет следов крепления с помощью винтов и нет царапин, какие были бы в случае крепления за корпус. А самое главное нет нагара, и налёта пепла - что всегда присутствует на поработавших модулях. При вскрытии - была обнаружена вклееная печатаная плата и обрыв на дорожке питания , а также пережатый провод. После исправления косяков модуль ожил.
Модуль похоже из ранних - в нем нет TTL и вентилятор управляется от питания модуля - при включении лазера стартует и вентилятор. Зато объектив и линза очень порадовали. . Режет 3мм черный Акрил - линза просто очень хорошая(!). Потребляет в стабильном режиме 1А на 12 вольтах. Но нет TTL. Предыдущий мой лазер потреблял (тоже на бумажке было написано 2,5 вт 12 вольт)- 4А на 12 вольтах в импульсном режиме.
По лазерному модулю всё непонятно от тех данных, до нюансов по подключению - данный модуль шёл в комплектации к лазерному гравёру - в своё время за модуль отдали около 4 т.р. (разница в стоимости комплекта гравёра с таким модулем и без).
Схему TTL нашел: Спаял - всё работает. Единственно , добавил развязывающий дроссель и конденсатор - LC фильтр - отгородить модуль от помех на линии 12 вольт - там всякие помехи от работы двигателей гуляют. Экономные китайцы на всех последних моделях на мощных лазерах ставят в обязательном порядке - наверное, без такого фильтра модули быстро дохнут.
Плата управления на Ардуино UNO - Данный шилд позволяет четвертый драйвер задублировать к любой оси при помощи перемычек.
Спаял на мосфете 6530А , выпаянном со старой материнской платы компьютера - от держит 21 А и но всего до 20 вольт. Но мне хватит. Открывается 3 вольтами.
Последний раз редактировалось Lenivo 16 апр 2019, 14:38, всего редактировалось 1 раз.
- Lenivo
- Сообщения: 1819
- Зарегистрирован: 25 май 2017, 12:46
- Имя: Александр
- Благодарил (а): 93 раза
- Поблагодарили: 179 раз
Re: Лазерный гравёр 2030 (20х30см) на классической кинематике
После ревизии тумбочки - было решено заделать гравёр по классической кинематике в габарите 20 на 30 см. Были частично в наличии валы на 10 мм и подшипники к ним. Часть валов удалось докупить прямо у себя в городе - в рознице. Раму запланировал на квадратном профиле 15 на 30 мм.
Нарисовал пластиковые части корпуса
Модели Напечатал несколько пробников - чтоб точно подобрать размеры под усадку своего пластика - печатал черным PETG от Бестфиламента -соплом 0,8 мм. Температура 230 градусов. Обдув 80%. В закрытом боксе. Вот остальные настройки СИМПЛИ.
Печатал на принтере СПринтерМИНИ. Его зоны печати пока на хватает.
Нарисовал пластиковые части корпуса
Модели Напечатал несколько пробников - чтоб точно подобрать размеры под усадку своего пластика - печатал черным PETG от Бестфиламента -соплом 0,8 мм. Температура 230 градусов. Обдув 80%. В закрытом боксе. Вот остальные настройки СИМПЛИ.
Печатал на принтере СПринтерМИНИ. Его зоны печати пока на хватает.
Последний раз редактировалось Lenivo 16 апр 2019, 14:33, всего редактировалось 1 раз.
- Lenivo
- Сообщения: 1819
- Зарегистрирован: 25 май 2017, 12:46
- Имя: Александр
- Благодарил (а): 93 раза
- Поблагодарили: 179 раз
Re: Лазерный гравёр 2030 (20х30см) на классической кинематике
Фото , получившихся узлов.
Движки -на Х поставил черный 4401, на У - поставил японские шаговые двигатели от принтеров EM-483.
Собрал, так как имелся опыт наладки принтера на квадратном профиле и на осях - то по сравнению с ним, все настроилось достаточно быстро.
Из-за технических аспектов ( тяжелая ось Х - из - за двигателя) скорость и ускорения выставил пока маленькие - но в несколько раз превышающие рабочие скорости прожига при работе лазерного блока мощностью 2,5 ватта.
На векторных перемещениях - процессор начинает глючить на больших скоростях, идут сбои в координатах. То есть до 1000 м/мин 8-битная ардуино УНО ещё нормально справляется, а на больших скоростях уже глюки и сбои проявляются. Хотя механика тянет спокойно до 5000 мм/мин.
Далее надо лазерный блок перепаивать - отдельными проводами питать лазер и вентилятор обдува. Надо прикрепить плату на корпус питания и провода проложить на постоянку, а не по временной схеме как сейчас.
Движки -на Х поставил черный 4401, на У - поставил японские шаговые двигатели от принтеров EM-483.
Собрал, так как имелся опыт наладки принтера на квадратном профиле и на осях - то по сравнению с ним, все настроилось достаточно быстро.
Из-за технических аспектов ( тяжелая ось Х - из - за двигателя) скорость и ускорения выставил пока маленькие - но в несколько раз превышающие рабочие скорости прожига при работе лазерного блока мощностью 2,5 ватта.
На векторных перемещениях - процессор начинает глючить на больших скоростях, идут сбои в координатах. То есть до 1000 м/мин 8-битная ардуино УНО ещё нормально справляется, а на больших скоростях уже глюки и сбои проявляются. Хотя механика тянет спокойно до 5000 мм/мин.
Далее надо лазерный блок перепаивать - отдельными проводами питать лазер и вентилятор обдува. Надо прикрепить плату на корпус питания и провода проложить на постоянку, а не по временной схеме как сейчас.
- Lenivo
- Сообщения: 1819
- Зарегистрирован: 25 май 2017, 12:46
- Имя: Александр
- Благодарил (а): 93 раза
- Поблагодарили: 179 раз
Re: Лазерный гравёр 2030 (20х30см) на классической кинематике
Вот рез акрила 3 мм - где не прямая линия не дорезал - на скорости 100 мм/мин - 4 прохода(это очень медленно). Выжигает картон на скорости 1000-1500 мм /мин.
Воняет жутко. А под акрилом стала подложка гореть, поэтому не стал ещё проход делать.
Воняет жутко. А под акрилом стала подложка гореть, поэтому не стал ещё проход делать.
- Alex Post
- Сообщения: 7028
- Зарегистрирован: 11 янв 2017, 17:22
- Имя: Александр
- Откуда: Брест, РБ
- Благодарил (а): 333 раза
- Поблагодарили: 822 раза
- Контактная информация:
Re: Лазерный гравёр 2030 (20х30см) на классической кинематике
Фанерку не пробовал подсовывать? Хотя... Чудес ждать не стоит
. А вот пленку самоклейку можно и попробовать раскроить 
Prusa i3 rework - трудится с 2015 года
Черно-оранжевый 3D-SPrinter 232 - https://3deshnik.ru/forum/viewtopic.php?f=21&t=393
Черно-оранжевый 3D-SPrinter 232 - https://3deshnik.ru/forum/viewtopic.php?f=21&t=393
- Lenivo
- Сообщения: 1819
- Зарегистрирован: 25 май 2017, 12:46
- Имя: Александр
- Благодарил (а): 93 раза
- Поблагодарили: 179 раз
Re: Лазерный гравёр 2030 (20х30см) на классической кинематике
И так чудеса -от нового лазерного диода и хорошей линзы - и всего при одном ампере потребления...... Вентилятор сильно мешает нормальной работе, надо перепаивать подводящий шнур.......он всего двух проводной......
- Lenivo
- Сообщения: 1819
- Зарегистрирован: 25 май 2017, 12:46
- Имя: Александр
- Благодарил (а): 93 раза
- Поблагодарили: 179 раз
Re: Лазерный гравёр 2030 (20х30см) на классической кинематике
Надо режимы подбирать - а то прорезал вместе с подложкой
- Lenivo
- Сообщения: 1819
- Зарегистрирован: 25 май 2017, 12:46
- Имя: Александр
- Благодарил (а): 93 раза
- Поблагодарили: 179 раз
Re: Лазерный гравёр 2030 (20х30см) на классической кинематике
До собрал лазерный гравер.
Напечатал корпус для платы управления. Напечатал держатели для проводов.
Вот так вышло.
Поставил дополнительный модуль DC-DC , чтобы вентиляторы не верещали.
С Проводами. Для подключения лазера и его вентилятора сделал колодку, чтобы удобней было снимать- ставить. :
Ну и не удержался разобрал шаговый двигатель EM-483 перед окончательным монтажом - блин настоящий японец.....
С железом закончил. Осталось прошивку отстроить.
Напечатал корпус для платы управления. Напечатал держатели для проводов.
Вот так вышло.
Поставил дополнительный модуль DC-DC , чтобы вентиляторы не верещали.
С Проводами. Для подключения лазера и его вентилятора сделал колодку, чтобы удобней было снимать- ставить. :
Ну и не удержался разобрал шаговый двигатель EM-483 перед окончательным монтажом - блин настоящий японец.....
С железом закончил. Осталось прошивку отстроить.
- 3D-SPrinter
- Сообщения: 11050
- Зарегистрирован: 19 ноя 2015, 14:23
- Имя: Андрей
- Откуда: Н.Новгород
- Благодарил (а): 78 раз
- Поблагодарили: 1045 раз
- Контактная информация:
Re: Лазерный гравёр 2030 (20х30см) на классической кинематике
Ну всё, товарный вид готов!
- Alex Post
- Сообщения: 7028
- Зарегистрирован: 11 янв 2017, 17:22
- Имя: Александр
- Откуда: Брест, РБ
- Благодарил (а): 333 раза
- Поблагодарили: 822 раза
- Контактная информация:
Re: Лазерный гравёр 2030 (20х30см) на классической кинематике
Кстати, удобная тема, гравер без дна: куда хошь поставил и гравируй. Можно на стену и прям по обоям граффити рисовать, переставляя по квадратам 
Prusa i3 rework - трудится с 2015 года
Черно-оранжевый 3D-SPrinter 232 - https://3deshnik.ru/forum/viewtopic.php?f=21&t=393
Черно-оранжевый 3D-SPrinter 232 - https://3deshnik.ru/forum/viewtopic.php?f=21&t=393
- Lenivo
- Сообщения: 1819
- Зарегистрирован: 25 май 2017, 12:46
- Имя: Александр
- Благодарил (а): 93 раза
- Поблагодарили: 179 раз
Re: Лазерный гравёр 2030 (20х30см) на классической кинематике
Не-е......... по стенам рисовать с помощью ЧПУ давно своя тусовка существует - - там два движка по верхним углам вещается - а третий движок подвешен на тросиках (длину которых регулируют движки по углам) , А третий движок штырём -регулирует длину до стены - на каретке разные схемы - схема управления клапаном балончика краски, схема подвесного аэрографа, схема простейшего соплового распылителя краски - ну море вариантов. Рисуют на стенах и на вывешенных горизонтально простынях -полотнах.
- Lenivo
- Сообщения: 1819
- Зарегистрирован: 25 май 2017, 12:46
- Имя: Александр
- Благодарил (а): 93 раза
- Поблагодарили: 179 раз
Re: Лазерный гравёр 2030 (20х30см) на классической кинематике
Вот популярная картинка для тестирования гравёров.
Вот получилось
А если вычистить сажу - горелый картон -то будет вот так
Небольшое видео работы гравёра
https://youtu.be/OuJ_mxsxSu4
Вот получилось
А если вычистить сажу - горелый картон -то будет вот так
Небольшое видео работы гравёра
https://youtu.be/OuJ_mxsxSu4
- Alex Post
- Сообщения: 7028
- Зарегистрирован: 11 янв 2017, 17:22
- Имя: Александр
- Откуда: Брест, РБ
- Благодарил (а): 333 раза
- Поблагодарили: 822 раза
- Контактная информация:
Re: Лазерный гравёр 2030 (20х30см) на классической кинематике
А подскажи ссыль, интересно посмотреть
Prusa i3 rework - трудится с 2015 года
Черно-оранжевый 3D-SPrinter 232 - https://3deshnik.ru/forum/viewtopic.php?f=21&t=393
Черно-оранжевый 3D-SPrinter 232 - https://3deshnik.ru/forum/viewtopic.php?f=21&t=393
- Lenivo
- Сообщения: 1819
- Зарегистрирован: 25 май 2017, 12:46
- Имя: Александр
- Благодарил (а): 93 раза
- Поблагодарили: 179 раз
Re: Лазерный гравёр 2030 (20х30см) на классической кинематике
Я это давно видел. Просто в поиске недавно попадалось , когда собирал информацию по гравёру. Сейчас и не вспомню по какому запросу это выскочило. Но там фото типа таких - на углах, вверху стены крепления, а на тросиках, по центру(от верха и с боков) болтается какая-то непонятная фиговина.
Посмотрю, если попадётся снова -дам ссылку.