Пример:
нужна помощь
Правила форума
Модель можно прикрепить в архиве zip. К архиву обязателен скриншот и небольшое описание.
Статьи по основам 3D моделирования.
Модель можно прикрепить в архиве zip. К архиву обязателен скриншот и небольшое описание.
Статьи по основам 3D моделирования.
-
Avtonomys
- Сообщения: 1148
- Зарегистрирован: 31 авг 2017, 14:26
- Имя: Кирилл
- Откуда: Москва, CAO
- Благодарил (а): 38 раз
- Поблагодарили: 168 раз
- Контактная информация:
Re: нужна помощь
такое более менее оправдано печатать если стенки сделать кратным 3-5 диаметрам сопла, а не по 5мм...
Пример:
Спойлер
Пример:
- Alex Post
- Сообщения: 7028
- Зарегистрирован: 11 янв 2017, 17:22
- Имя: Александр
- Откуда: Брест, РБ
- Благодарил (а): 333 раза
- Поблагодарили: 822 раза
- Контактная информация:
Re: нужна помощь
Prusa i3 rework - трудится с 2015 года
Черно-оранжевый 3D-SPrinter 232 - https://3deshnik.ru/forum/viewtopic.php?f=21&t=393
Черно-оранжевый 3D-SPrinter 232 - https://3deshnik.ru/forum/viewtopic.php?f=21&t=393
- Alex Post
- Сообщения: 7028
- Зарегистрирован: 11 янв 2017, 17:22
- Имя: Александр
- Откуда: Брест, РБ
- Благодарил (а): 333 раза
- Поблагодарили: 822 раза
- Контактная информация:
Re: нужна помощь
Нафига там 100% ? Лучше стенку сделать 1.2 или 1.6, а плотность и 20 вполне. И быстрее будет и прочность норм.
Prusa i3 rework - трудится с 2015 года
Черно-оранжевый 3D-SPrinter 232 - https://3deshnik.ru/forum/viewtopic.php?f=21&t=393
Черно-оранжевый 3D-SPrinter 232 - https://3deshnik.ru/forum/viewtopic.php?f=21&t=393
- Alex Post
- Сообщения: 7028
- Зарегистрирован: 11 янв 2017, 17:22
- Имя: Александр
- Откуда: Брест, РБ
- Благодарил (а): 333 раза
- Поблагодарили: 822 раза
- Контактная информация:
Re: нужна помощь
как раз более оправдано модель vladimirV печатать, сделав плотность заполнения околонулевую: Цена - стоимость печати в белорусских рубликах, это около 2тыс российских.
Prusa i3 rework - трудится с 2015 года
Черно-оранжевый 3D-SPrinter 232 - https://3deshnik.ru/forum/viewtopic.php?f=21&t=393
Черно-оранжевый 3D-SPrinter 232 - https://3deshnik.ru/forum/viewtopic.php?f=21&t=393
-
Avtonomys
- Сообщения: 1148
- Зарегистрирован: 31 авг 2017, 14:26
- Имя: Кирилл
- Откуда: Москва, CAO
- Благодарил (а): 38 раз
- Поблагодарили: 168 раз
- Контактная информация:
-
Vitrodionov
- Сообщения: 7
- Зарегистрирован: 04 окт 2020, 23:16
- Имя: Виталий
- Благодарил (а): 3 раза
Re: нужна помощь
Ну 2000₽ я готов выложить, пусть даже 4 широких перемычки будут полые внутри, главное чтоб спереди не было видно
Отправлено с моего iPhone используя Tapatalk
Отправлено с моего iPhone используя Tapatalk
-
Avtonomys
- Сообщения: 1148
- Зарегистрирован: 31 авг 2017, 14:26
- Имя: Кирилл
- Откуда: Москва, CAO
- Благодарил (а): 38 раз
- Поблагодарили: 168 раз
- Контактная информация:
Re: нужна помощь
Модель только чуть косячная. Перегородки скачат туда сюда, будет виден этот косяк или нет зависит от положения модели и настроек слайсера:
Спойлер
ЗС. я бы печать на 24+ часв за 2к не взял бы.
хотя это модель явна не для сопла 0.4мм, но с большим соплом больший расход пластика, особенно на заполнениях...
- Alex Post
- Сообщения: 7028
- Зарегистрирован: 11 янв 2017, 17:22
- Имя: Александр
- Откуда: Брест, РБ
- Благодарил (а): 333 раза
- Поблагодарили: 822 раза
- Контактная информация:
Re: нужна помощь
Можно, но стенки будут "играть", проверено.
Prusa i3 rework - трудится с 2015 года
Черно-оранжевый 3D-SPrinter 232 - https://3deshnik.ru/forum/viewtopic.php?f=21&t=393
Черно-оранжевый 3D-SPrinter 232 - https://3deshnik.ru/forum/viewtopic.php?f=21&t=393
- Alex Post
- Сообщения: 7028
- Зарегистрирован: 11 янв 2017, 17:22
- Имя: Александр
- Откуда: Брест, РБ
- Благодарил (а): 333 раза
- Поблагодарили: 822 раза
- Контактная информация:
Re: нужна помощь
Ну это западный край: Брест, Беларусь
Prusa i3 rework - трудится с 2015 года
Черно-оранжевый 3D-SPrinter 232 - https://3deshnik.ru/forum/viewtopic.php?f=21&t=393
Черно-оранжевый 3D-SPrinter 232 - https://3deshnik.ru/forum/viewtopic.php?f=21&t=393
- Alex Post
- Сообщения: 7028
- Зарегистрирован: 11 янв 2017, 17:22
- Имя: Александр
- Откуда: Брест, РБ
- Благодарил (а): 333 раза
- Поблагодарили: 822 раза
- Контактная информация:
Re: нужна помощь
С чего бы? Если б каждый из моих трех принтеров мне бы приносил по 2к в сутки, это 6к в день, 90к в месяц. Даже с учетом расходов и налога - вполне приличные деньги
Странный ты парень, Avtonomys: где можно денег срубить (моделинг) - готов бесплатно сделать. А где деньги платят фактически только за то что потрачено 15мин на нарезку и запуск печати, ну еще минус пластик и электричество - не, так дешево не работаю
Prusa i3 rework - трудится с 2015 года
Черно-оранжевый 3D-SPrinter 232 - https://3deshnik.ru/forum/viewtopic.php?f=21&t=393
Черно-оранжевый 3D-SPrinter 232 - https://3deshnik.ru/forum/viewtopic.php?f=21&t=393
-
Avtonomys
- Сообщения: 1148
- Зарегистрирован: 31 авг 2017, 14:26
- Имя: Кирилл
- Откуда: Москва, CAO
- Благодарил (а): 38 раз
- Поблагодарили: 168 раз
- Контактная информация:
-
Avtonomys
- Сообщения: 1148
- Зарегистрирован: 31 авг 2017, 14:26
- Имя: Кирилл
- Откуда: Москва, CAO
- Благодарил (а): 38 раз
- Поблагодарили: 168 раз
- Контактная информация:
Re: нужна помощь
если бы да кабы - я бы был согласен и на 1,000 рублей в сутки за 1 принтер, если бы это было постоянно
ну модель такого вида делать 5 минут )) а 24 часа сидеть у печки (а в москве при +15-20 гр включено отопление
ЗС. у мне притер то один.
- Alex Post
- Сообщения: 7028
- Зарегистрирован: 11 янв 2017, 17:22
- Имя: Александр
- Откуда: Брест, РБ
- Благодарил (а): 333 раза
- Поблагодарили: 822 раза
- Контактная информация:
Re: нужна помощь
Ну да, у всех разные условия. У меня отдельная комната, закрыл и забыл на сутки
Prusa i3 rework - трудится с 2015 года
Черно-оранжевый 3D-SPrinter 232 - https://3deshnik.ru/forum/viewtopic.php?f=21&t=393
Черно-оранжевый 3D-SPrinter 232 - https://3deshnik.ru/forum/viewtopic.php?f=21&t=393
-
Avtonomys
- Сообщения: 1148
- Зарегистрирован: 31 авг 2017, 14:26
- Имя: Кирилл
- Откуда: Москва, CAO
- Благодарил (а): 38 раз
- Поблагодарили: 168 раз
- Контактная информация:
Re: нужна помощь
девять кругов ада
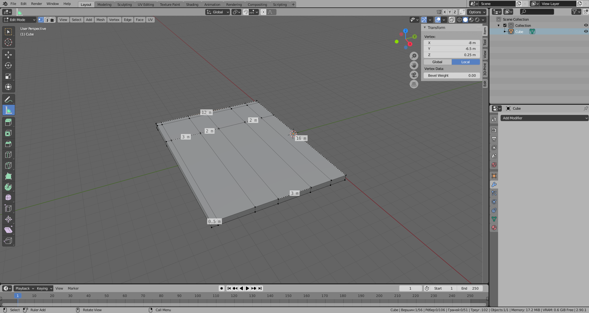
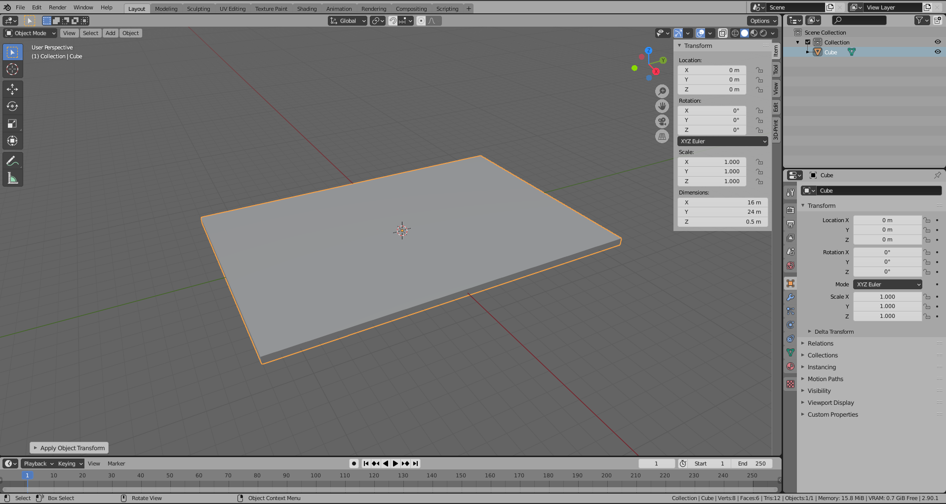
"A" - выделить все, "X" - delete. "Shift+A" -> Mesh - > Cube - создаем примитив куб. "N" -> Dimensions X/Y/Z - задаем нужные размеры. "Ctrl + A" -> Scale - применить масштаб. Получаем:
Спойлер
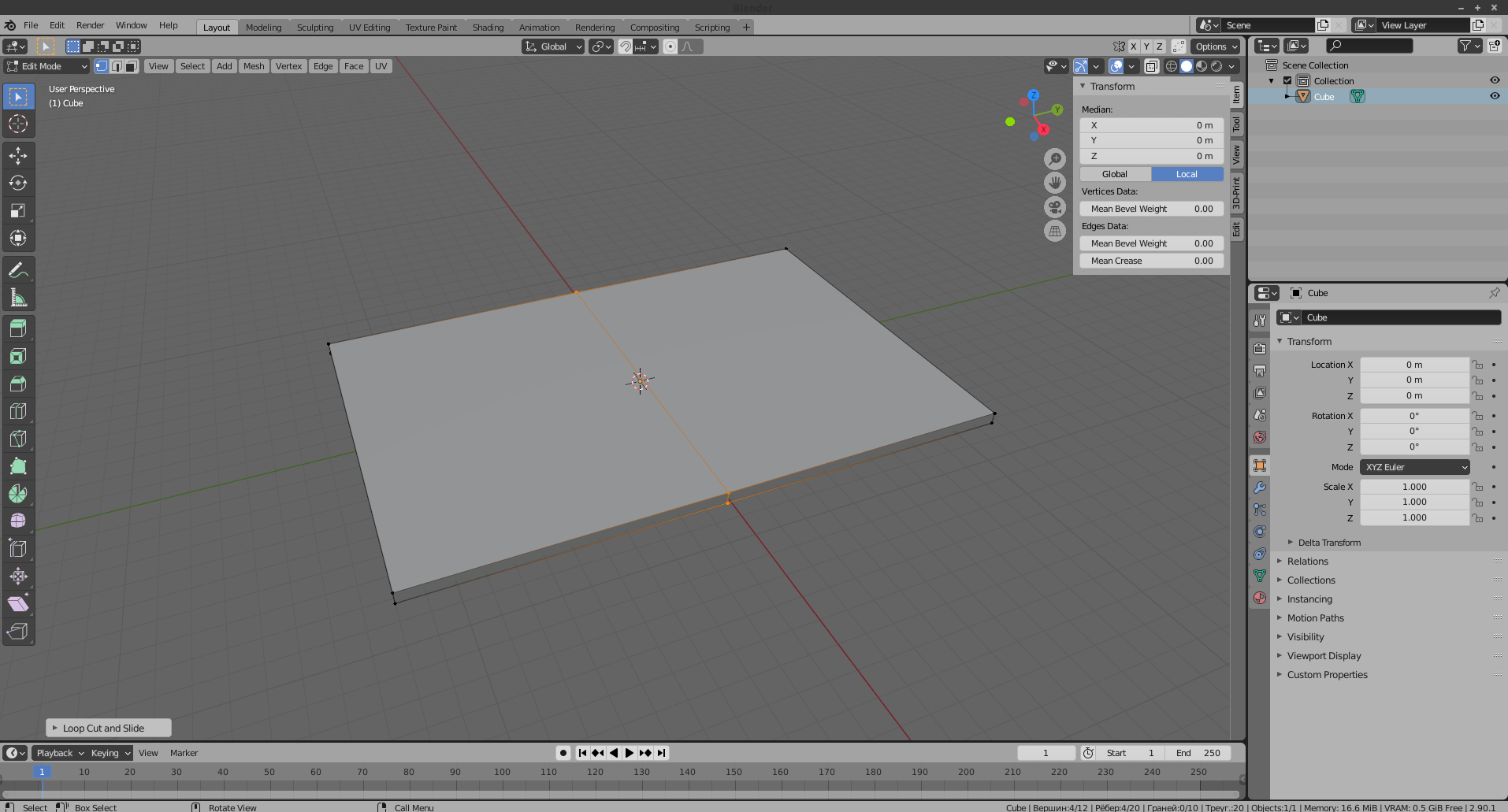
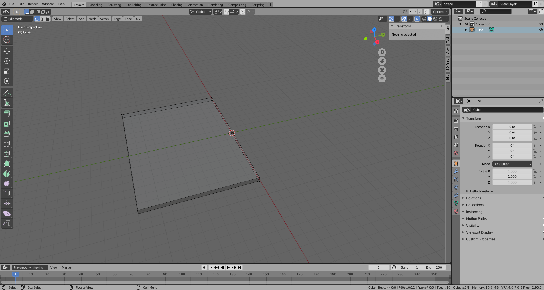
"Tab" - режим редактирования. "Ctrl+R" - создать петлю, левый клик мыши - ставим петлю поперек самой длинной части и правый клик мыши - расположить петлю по центру:
Спойлер
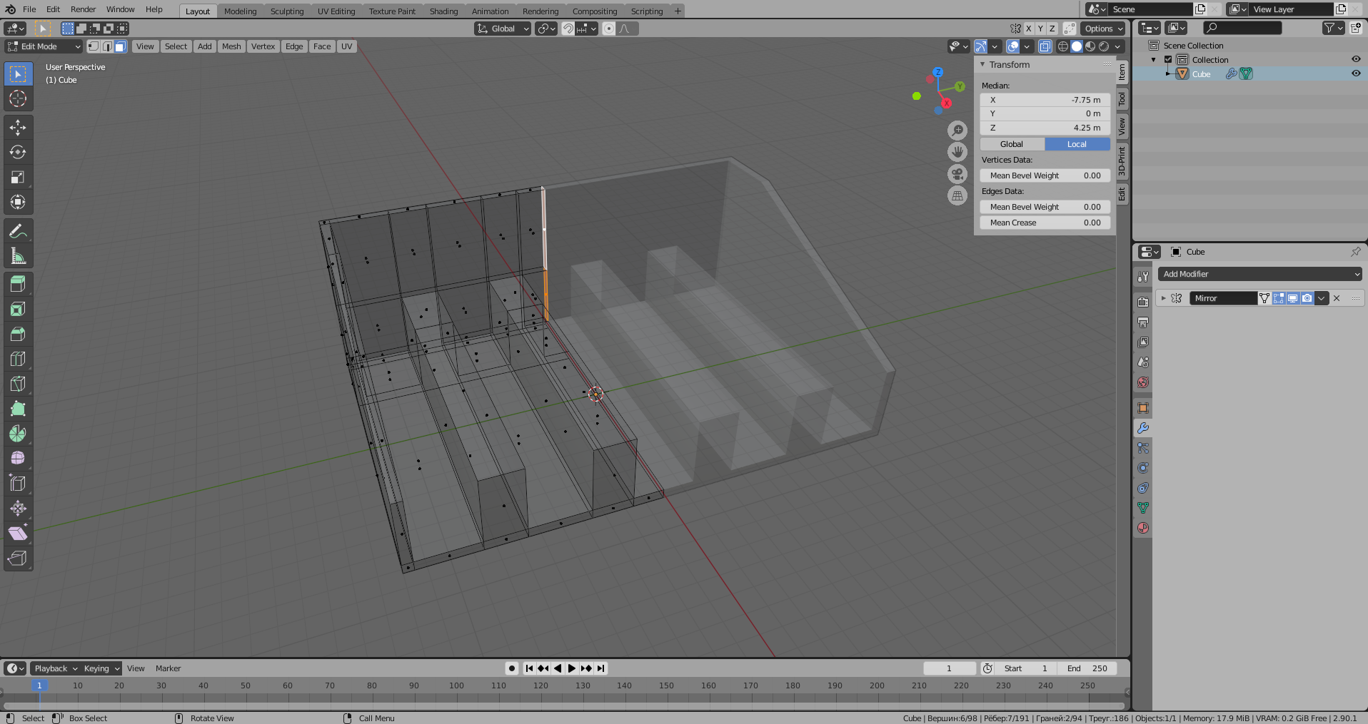
"Alt+Z" - режим рентгена. "1", "С" (колесико мыши для увеличение или уменьшения области выделения) выделяем вершины справа от петли. X" - Vertices:
Спойлер
"Alt+Z" - отключить режим рентгена. "Ctrl+R", левый клик для выбора расположения, тянем до упора к ребрам, левый клик. "G" - переместить, X/Y - привязать перемещение к одной из осей. вводим нужное расстояние, если едет не туда вводим "-" (минус) - создаем нужные петли для дальнейшего экструдирования.
Спойлер
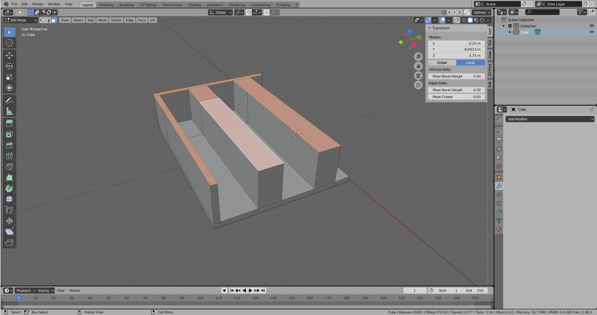
"3" - режим выбора граней, Shft+левый клик мыши - выделяем нужные грани. "E" - экструдируем, вводим значения на которое грани будут выдавлены:
Спойлер
Убираем выделение с ненужных граней и делаем опять "E":
Спойлер
"2" - режим выбора ребер. выбираем ребро на самом вверху. Два раза жмем "G" - режим скольжения, опускаем до упора вниз.
Спойлер
"Alt+Z", "3" - выделяем лишние грани (Создались при "E"), "X" -> Faces. "A" - выделить все, "M" -> By Distance - удаление дубликатов вершин.
Спойлер
"Tab" - Объектный режим. Жмем заначек ключа. Add Modifier -> Mirror, в поле Axis выбираем нужную осью для отзеркаливания , ставим галку Clipping.
Спойлер
ЗС. в реальности все это пункты производятся меньше минуты
при импорте в STL формате 1 метр blendera = 1 мм в слайсере, можно при экспорте это сделать, а можно в слайсере модель увеличить в 10 раз (1000%)... ну или использовать 10 метров = 1 см... Мне лень лишние цифры вводить
типичное моделирования в blender технических деталей

"A" - выделить все, "X" - delete. "Shift+A" -> Mesh - > Cube - создаем примитив куб. "N" -> Dimensions X/Y/Z - задаем нужные размеры. "Ctrl + A" -> Scale - применить масштаб. Получаем:
- AHTOH
- Сообщения: 679
- Зарегистрирован: 19 фев 2020, 21:45
- Имя: Антон
- Откуда: Москва
- Благодарил (а): 51 раз
- Поблагодарили: 40 раз
Re: нужна помощь
Vitrodionov, какой в итоге размер модели? На работе не могу закинуть в слайсер, посмотреть. А то, ради интереса, может и напечатаю)
