Кухня 3D: мы печатаем
Модератор: koluna
- koluna
- Сообщения: 1545
- Зарегистрирован: 24 авг 2018, 09:32
- Имя: Николай
- Откуда: Самара
- Благодарил (а): 92 раза
- Поблагодарили: 30 раз
Re: Кухня 3D: мы печатаем
Обнаружил глюк в САПР...
Модель получается вытягиванием от одного эскиза (слева) до второго (справа) по траектории (между ними). Скрин приложил.
Ожидалось, что внутренняя поверхность вытянется внутри, а наружняя - снаружи, образуя "трубку" сложной формы - сопло.
Но на изгибе поверхности пересеклись: внутренняя стала наружной и наоборот...
Толщину стенок задавал кратную диаметру сопла: 0.8, 1.2, 2 мм. Непринципиально пока, как и другие размеры...
В формат Автокада сохранить не получается, в grb - тоже.
Модель получается вытягиванием от одного эскиза (слева) до второго (справа) по траектории (между ними). Скрин приложил.
Ожидалось, что внутренняя поверхность вытянется внутри, а наружняя - снаружи, образуя "трубку" сложной формы - сопло.
Но на изгибе поверхности пересеклись: внутренняя стала наружной и наоборот...
Толщину стенок задавал кратную диаметру сопла: 0.8, 1.2, 2 мм. Непринципиально пока, как и другие размеры...
В формат Автокада сохранить не получается, в grb - тоже.
- Вложения
-
- 18-0.png (4.63 КБ) 1591 просмотр
RepRap "Кухня3D" - в процессе, но уже печатает...
https://3deshnik.ru/forum/viewforum.php?f=34
https://3deshnik.ru/forum/viewforum.php?f=34
-
Kaktus
- Сообщения: 2183
- Зарегистрирован: 05 мар 2018, 19:59
- Откуда: красавец Таганрог
- Благодарил (а): 136 раз
- Поблагодарили: 286 раз
- dark184
- Сообщения: 1525
- Зарегистрирован: 19 фев 2018, 18:18
- Имя: Алексей
- Откуда: Архангельск
- Благодарил (а): 11 раз
- Поблагодарили: 116 раз
Re: Кухня 3D: мы печатаем
Это не глюк САПР, это ты криво модель строишь.
Как я тебе и говорил, такие модели так делать нельзя! Сначала убери внутренние контуры и сделай сплошную модель, как ты делаешь ты ни когда не получишь равномерную толщину стенки. В тфлексе есть команда "оболочка", у тебя она скорее всего будет называться по другому. Ей надо указать сначала тело, затем грани которые надо назначить крайними и указать толщину стенки. Тогда ты получишь нормальную стенку и нормальную стл модель.
Чем хоть пользуешься? Может мне посмотреть?
Либо еще более гиморройный вариант, строй направляющих кучу, тогда может что и получишь более вменяемое.
Как ты делаешь ни один САПР не сможет построить то, что ты хочешь.
Купил себе танк и никого больше не жалею.
- koluna
- Сообщения: 1545
- Зарегистрирован: 24 авг 2018, 09:32
- Имя: Николай
- Откуда: Самара
- Благодарил (а): 92 раза
- Поблагодарили: 30 раз
Re: Кухня 3D: мы печатаем
Да пробовал раньше, боюсь перегреть мелочь эту...
RepRap "Кухня3D" - в процессе, но уже печатает...
https://3deshnik.ru/forum/viewforum.php?f=34
https://3deshnik.ru/forum/viewforum.php?f=34
- koluna
- Сообщения: 1545
- Зарегистрирован: 24 авг 2018, 09:32
- Имя: Николай
- Откуда: Самара
- Благодарил (а): 92 раза
- Поблагодарили: 30 раз
Re: Кухня 3D: мы печатаем
FreeCAD.
Могу выложить модель.
Что, серьезно? Т. е., это общая проблема всех САПР?
RepRap "Кухня3D" - в процессе, но уже печатает...
https://3deshnik.ru/forum/viewforum.php?f=34
https://3deshnik.ru/forum/viewforum.php?f=34
- dark184
- Сообщения: 1525
- Зарегистрирован: 19 фев 2018, 18:18
- Имя: Алексей
- Откуда: Архангельск
- Благодарил (а): 11 раз
- Поблагодарили: 116 раз
Re: Кухня 3D: мы печатаем
Нет, это не проблема... Просто бездушная машина тупо выполняет твои команды и ей глубоко наплевать что ты хочешь от нее
Купил себе танк и никого больше не жалею.
- koluna
- Сообщения: 1545
- Зарегистрирован: 24 авг 2018, 09:32
- Имя: Николай
- Откуда: Самара
- Благодарил (а): 92 раза
- Поблагодарили: 30 раз
Re: Кухня 3D: мы печатаем
Я понял, что надо сделать. И как.
Пытаюсь сделать - не получается.
Во Фрикаде тоже есть подобный инструмент, который из твердотельного объекта делает пустой (трубу, допустим).
Сначала я вытянул от одной грани до другой по пути (см. выше скрин), получил тело. Пытаюсь применить к нему чудо-инструмент - не работает...
Пытаюсь сделать - не получается.
Во Фрикаде тоже есть подобный инструмент, который из твердотельного объекта делает пустой (трубу, допустим).
Сначала я вытянул от одной грани до другой по пути (см. выше скрин), получил тело. Пытаюсь применить к нему чудо-инструмент - не работает...
RepRap "Кухня3D" - в процессе, но уже печатает...
https://3deshnik.ru/forum/viewforum.php?f=34
https://3deshnik.ru/forum/viewforum.php?f=34
- dark184
- Сообщения: 1525
- Зарегистрирован: 19 фев 2018, 18:18
- Имя: Алексей
- Откуда: Архангельск
- Благодарил (а): 11 раз
- Поблагодарили: 116 раз
Re: Кухня 3D: мы печатаем
Все правильно. Но у тебя скорее всего не получается из за того, что профили у тебя не подобные. Чтобы проверить инструмент попробуй оба одинаковые профиля сделать и применить чудо инструмент. Если получится, значит это не тот инструмент.
Давай лучше размеры модели, я тебе в тфлексе сделаю, в том числе углы, радиусы, длины. В тфлексе как ты делаешь нельзя сделать, мне надо будет направляющую сместить на контур, возможно даже две делать, на внутренней и наружной стенке на изгибе...
Купил себе танк и никого больше не жалею.
- dark184
- Сообщения: 1525
- Зарегистрирован: 19 фев 2018, 18:18
- Имя: Алексей
- Откуда: Архангельск
- Благодарил (а): 11 раз
- Поблагодарили: 116 раз
Re: Кухня 3D: мы печатаем
Можешь еще попробовать сделать так. Создать первое сплошное тело с наружными размерами, внутри первого создать второе подобное с внутренними размерами, потом вычесть их. Не уверен что получится с равномерной толщиной стенки, но вдруг.
Купил себе танк и никого больше не жалею.
- koluna
- Сообщения: 1545
- Зарегистрирован: 24 авг 2018, 09:32
- Имя: Николай
- Откуда: Самара
- Благодарил (а): 92 раза
- Поблагодарили: 30 раз
Re: Кухня 3D: мы печатаем
Ты имеешь в виду грани разные? А что, это проблема? На скрине выделил грани.
- Вложения
-
- 22-0.png (25.45 КБ) 1574 просмотра
RepRap "Кухня3D" - в процессе, но уже печатает...
https://3deshnik.ru/forum/viewforum.php?f=34
https://3deshnik.ru/forum/viewforum.php?f=34
- koluna
- Сообщения: 1545
- Зарегистрирован: 24 авг 2018, 09:32
- Имя: Николай
- Откуда: Самара
- Благодарил (а): 92 раза
- Поблагодарили: 30 раз
Re: Кухня 3D: мы печатаем
Да, я знаю, уже мыслю в эту сторону...
Вообще, хрень какая-то... вытягиванием не получилось, выгрызанием по заданной толщине не получилось...
RepRap "Кухня3D" - в процессе, но уже печатает...
https://3deshnik.ru/forum/viewforum.php?f=34
https://3deshnik.ru/forum/viewforum.php?f=34
- dark184
- Сообщения: 1525
- Зарегистрирован: 19 фев 2018, 18:18
- Имя: Алексей
- Откуда: Архангельск
- Благодарил (а): 11 раз
- Поблагодарили: 116 раз
Re: Кухня 3D: мы печатаем
Да, но это зависит от инструмента, который применяешь. Давай размеры я тебе наколдую. А то скоро свалю уже.
Купил себе танк и никого больше не жалею.
- koluna
- Сообщения: 1545
- Зарегистрирован: 24 авг 2018, 09:32
- Имя: Николай
- Откуда: Самара
- Благодарил (а): 92 раза
- Поблагодарили: 30 раз
Re: Кухня 3D: мы печатаем
Лёшь, спасибо большое! 
Я решил проблему (самым первым способом - вытягиванием сложного профиля вдоль пути)! Оказывается, надо было просто поменять местами в одном из скетчеров (эскиз) примитивы...
Я поменял местами окружности и все заработало!!!
В общем, теперь надо думать, как это все распечатать...
Я решил проблему (самым первым способом - вытягиванием сложного профиля вдоль пути)! Оказывается, надо было просто поменять местами в одном из скетчеров (эскиз) примитивы...
Я поменял местами окружности и все заработало!!!
В общем, теперь надо думать, как это все распечатать...
RepRap "Кухня3D" - в процессе, но уже печатает...
https://3deshnik.ru/forum/viewforum.php?f=34
https://3deshnik.ru/forum/viewforum.php?f=34
-
Avtonomys
- Сообщения: 1147
- Зарегистрирован: 31 авг 2017, 14:26
- Имя: Кирилл
- Откуда: Москва, CAO
- Благодарил (а): 38 раз
- Поблагодарили: 168 раз
- Контактная информация:
Re: Кухня 3D: мы печатаем
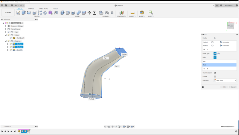
во fusion это делается как то так (самый сложный вариант):
Спойлер
так, для спортивного интереса реверс инжинирингом -

Последний раз редактировалось Avtonomys 26 июн 2019, 20:19, всего редактировалось 1 раз.
- dark184
- Сообщения: 1525
- Зарегистрирован: 19 фев 2018, 18:18
- Имя: Алексей
- Откуда: Архангельск
- Благодарил (а): 11 раз
- Поблагодарили: 116 раз
Re: Кухня 3D: мы печатаем
АААА, я понял что ты не так делал
В тфлексе точно также делается
Купил себе танк и никого больше не жалею.
