Тюнинг и моддинг СПринтера
-
Avton
- Сообщения: 222
- Зарегистрирован: 27 янв 2016, 14:25
- Имя: Игорь
- Откуда: Москва
- Благодарил (а): 11 раз
- Поблагодарили: 2 раза
Re: Тюнинг и моддинг СПринтера
Решил немного облегчить замену всего что стоит на каретке ,чтобы не потрошить каждый раз все провода
-
Avton
- Сообщения: 222
- Зарегистрирован: 27 янв 2016, 14:25
- Имя: Игорь
- Откуда: Москва
- Благодарил (а): 11 раз
- Поблагодарили: 2 раза
Re: Тюнинг и моддинг СПринтера
Схема и печатка в формате EAGLE
- Вложения
-
- 3D Sprinter.rar
- (15.21 КБ) 379 скачиваний
- astroiLL
- Сообщения: 164
- Зарегистрирован: 22 мар 2016, 18:39
- Имя: Илья
- Откуда: г.Краснодар
- Поблагодарили: 2 раза
- Контактная информация:
Re: Тюнинг и моддинг СПринтера
Кстати, хорошая идея. Я тоже думал, что надо ставить разъем. Но я думал взять цельный. Но это хорошая идея для сменных голов. А если надо поменять 1 пропеллер или терморезистор?
Наверно так и сделаю. Заведу все провода к каретке и поставлю набор разъемов. Плату наверно не буду разводить, соберу разъемы в какую-нибудь сборку.
Или взять планку филипс?
За идею спасибо.
Наверно так и сделаю. Заведу все провода к каретке и поставлю набор разъемов. Плату наверно не буду разводить, соберу разъемы в какую-нибудь сборку.
Или взять планку филипс?
За идею спасибо.
Астрономия и Линукс
3D-Sprinter 223 (пока собирается)
Мои фотки можно использовать в любых мирных целях, даже без указания авторства.
3D-Sprinter 223 (пока собирается)
Мои фотки можно использовать в любых мирных целях, даже без указания авторства.
-
Avton
- Сообщения: 222
- Зарегистрирован: 27 янв 2016, 14:25
- Имя: Игорь
- Откуда: Москва
- Благодарил (а): 11 раз
- Поблагодарили: 2 раза
Re: Тюнинг и моддинг СПринтера
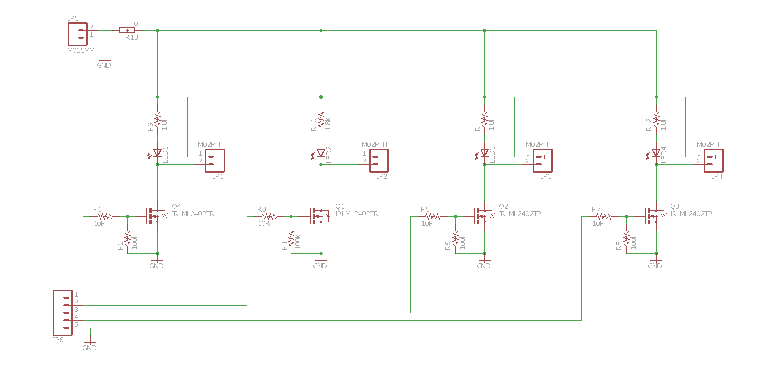
Fan Extender
Плата расширения для RAMPS на 4 канала. Делал для себя и мне удобнее было сделать выносную из соображений удобства размещения в корпусе .
Резисторы и светодиоды типоразмера 0805
Мосфеты можно ставить любые logic level ,как вариант :
http://www.chipdip.ru/product/irlml2502tr/
http://www.chipdip.ru/product/irlml2402tr/
Светодиоды по желанию
В DIP корпусе не делал ,так как не люблю да и не не было необходимости
Схема и печатка в формате EAGLE в архиве
Плата расширения для RAMPS на 4 канала. Делал для себя и мне удобнее было сделать выносную из соображений удобства размещения в корпусе .
Резисторы и светодиоды типоразмера 0805
Мосфеты можно ставить любые logic level ,как вариант :
http://www.chipdip.ru/product/irlml2502tr/
http://www.chipdip.ru/product/irlml2402tr/
Светодиоды по желанию
В DIP корпусе не делал ,так как не люблю да и не не было необходимости
Схема и печатка в формате EAGLE в архиве
- Вложения
-
- FAN_PWM.rar
- (39.75 КБ) 313 скачиваний
-
- 2016-05-28_20-51-27.png (63.7 КБ) 10956 просмотров
-
- 2016-05-28_20-50-46.png (18.71 КБ) 10956 просмотров
-
Avton
- Сообщения: 222
- Зарегистрирован: 27 янв 2016, 14:25
- Имя: Игорь
- Откуда: Москва
- Благодарил (а): 11 раз
- Поблагодарили: 2 раза
Re: Тюнинг и моддинг СПринтера
astroiLL,
Мне было проще и быстрей было сделать плату ,чем паять что то на соплях
Мне было проще и быстрей было сделать плату ,чем паять что то на соплях
- 3D-SPrinter
- Сообщения: 11032
- Зарегистрирован: 19 ноя 2015, 14:23
- Имя: Андрей
- Откуда: Н.Новгород
- Благодарил (а): 78 раз
- Поблагодарили: 1040 раз
- Контактная информация:
Re: Тюнинг и моддинг СПринтера
И это правильно! ЛУТ рУлит.
А ещё лучше фоторезист http://www.chipdip.ru/product/positiv-20-200/ .
-
Avton
- Сообщения: 222
- Зарегистрирован: 27 янв 2016, 14:25
- Имя: Игорь
- Откуда: Москва
- Благодарил (а): 11 раз
- Поблагодарили: 2 раза
Re: Тюнинг и моддинг СПринтера
Более подробная схема на 1 канал
- Вложения
-
- 2016-05-29_08-24-09.png (13.41 КБ) 10925 просмотров
-
Бермудский
- Сообщения: 18
- Зарегистрирован: 03 июн 2016, 16:41
- Имя: Михаил
Re: Тюнинг и моддинг СПринтера
Вопрос перед заказом - а реализовал ли кто-нибудь двойную голову? Есть ли сложности - подводные камни?
- 3D-SPrinter
- Сообщения: 11032
- Зарегистрирован: 19 ноя 2015, 14:23
- Имя: Андрей
- Откуда: Н.Новгород
- Благодарил (а): 78 раз
- Поблагодарили: 1040 раз
- Контактная информация:
Re: Тюнинг и моддинг СПринтера
Есть подводные камни - если греть одновременно оба хотенда, то из нерабочего лезет пластик. Если его поднять длинным ретрактом, то не лезет, но и перед началом печати (например поддержек) есть пропуск. Либо надо как-то код пилить в слайсере для адаптации второго хота.
Ну и если сопла не очень точно отрегулированы по высоте, то второе сопло может слегка чертить по печатаемой детали. В общем тут всё непросто, но в принципе работает.
На мой взгляд, два хота оправданы, если одно поставить 0.4, второе 0.8 и печатать ими по очереди маленькие и большие детали. Или одно сопло АБС, второе ПЛА. Чтобы просто не тратить время на смену сопла и пластика.
Ну и если сопла не очень точно отрегулированы по высоте, то второе сопло может слегка чертить по печатаемой детали. В общем тут всё непросто, но в принципе работает.
На мой взгляд, два хота оправданы, если одно поставить 0.4, второе 0.8 и печатать ими по очереди маленькие и большие детали. Или одно сопло АБС, второе ПЛА. Чтобы просто не тратить время на смену сопла и пластика.
- 3D-SPrinter
- Сообщения: 11032
- Зарегистрирован: 19 ноя 2015, 14:23
- Имя: Андрей
- Откуда: Н.Новгород
- Благодарил (а): 78 раз
- Поблагодарили: 1040 раз
- Контактная информация:
Re: Тюнинг и моддинг СПринтера
Ну чё, и я начал потихоньку дурью маяться...
Винты и гайки из нержавейки, по 2 с чем-то рубля за каждую штучку.

Моторчик 0.9 градуса на Z.


Моторчик 0.9 градуса на Z.

- Revenger
- Сообщения: 885
- Зарегистрирован: 28 апр 2016, 23:52
- Имя: Alexandr
- Откуда: Stavropol
- Благодарил (а): 62 раза
- Поблагодарили: 15 раз
- Контактная информация:
Re: Тюнинг и моддинг СПринтера
А Ето для чего такие красивости? Крепче сборка?
Мотор понятно вроде..
Кстати мне кажется или так и есть, что на поверхности вертикальная "рябь" от вибрации, создаваемой ШД? Рукой когда держу каретку во время печати, похоже как раз весь резонанс ШД/ремни и переходит на деталь при печати.
Мотор выше поможет избавиться от этого? Или просто драйвер с делителем 32 достаточно?
Мотор понятно вроде..
Кстати мне кажется или так и есть, что на поверхности вертикальная "рябь" от вибрации, создаваемой ШД? Рукой когда держу каретку во время печати, похоже как раз весь резонанс ШД/ремни и переходит на деталь при печати.
Мотор выше поможет избавиться от этого? Или просто драйвер с делителем 32 достаточно?
Фанерный Х-БОТ 200х300 и 200х200
"Моя" страничка по принтерам на форуме https://3deshnik.ru/forum/viewtopic.php?f=21&t=147
"Моя" страничка по принтерам на форуме https://3deshnik.ru/forum/viewtopic.php?f=21&t=147
- 3D-SPrinter
- Сообщения: 11032
- Зарегистрирован: 19 ноя 2015, 14:23
- Имя: Андрей
- Откуда: Н.Новгород
- Благодарил (а): 78 раз
- Поблагодарили: 1040 раз
- Контактная информация:
Re: Тюнинг и моддинг СПринтера
Красивости, скажем так, для композитного корпуса (есть тут некоторые задумки).
А моторы с шагом 0.9 градуса по-всякому более точно, плавно и тихо работают, чем 1.8 градуса с делителем. Но я их на X-Y пока не пробовал.
А моторы с шагом 0.9 градуса по-всякому более точно, плавно и тихо работают, чем 1.8 градуса с делителем. Но я их на X-Y пока не пробовал.
- shcaf
- Сообщения: 120
- Зарегистрирован: 27 мар 2016, 23:23
- Имя: Алексей
- Откуда: Щекино Тульская обл.
- Поблагодарили: 1 раз
- Контактная информация:
Re: Тюнинг и моддинг СПринтера
Revenger, делитель мало убирает вибрацию ИМХО, так как все равно сказывается изменение мощности удержания от количества микрошагов на стандартных драйверах
- Revenger
- Сообщения: 885
- Зарегистрирован: 28 апр 2016, 23:52
- Имя: Alexandr
- Откуда: Stavropol
- Благодарил (а): 62 раза
- Поблагодарили: 15 раз
- Контактная информация:
Re: Тюнинг и моддинг СПринтера
В соседней теме человек уже принтер разобрал из-за этой ряби. Мне же кажется, что с этим надо просто смириться на данной кинематике. 
Фанерный Х-БОТ 200х300 и 200х200
"Моя" страничка по принтерам на форуме https://3deshnik.ru/forum/viewtopic.php?f=21&t=147
"Моя" страничка по принтерам на форуме https://3deshnik.ru/forum/viewtopic.php?f=21&t=147
