PetPull - cтанок для производства филамента из PET бутылок
Модератор: Robert Sa
-
Zneipas
- Сообщения: 302
- Зарегистрирован: 20 ноя 2019, 14:36
- Благодарил (а): 112 раз
- Поблагодарили: 83 раза
Re: PetPull - cтанок для производства филамента из PET бутылок
Апдейт рабочего места и станка. Потихому руки доходят. Сниму видео про сушку филамента уже с обновленной станиной. Люди уже распечатали новую версию, а я все альфу юзаю. Полгода лежал, ждал своего часа))
-
Robert Sa
- Сообщения: 578
- Зарегистрирован: 30 май 2017, 14:20
- Имя: Robert
- Откуда: Ереван
- Благодарил (а): 42 раза
- Поблагодарили: 62 раза
- Контактная информация:
Re: PetPull - cтанок для производства филамента из PET бутылок
в прошивке GBRL нет терморегулятора, это весьма сложно написать и дополнить в прошивку CNC:( но идейка классная!
Ну или надо очень сильно попросить Zneipas изменить пинаут свой платы под шилд GBRL:))
По автомату сварки, пока копаюсь библиотеке (ках) по правильному управлению ШД для шилда GBRL:)
Медленно, знаю, но надежно иду мелкими шагами и только вперед!
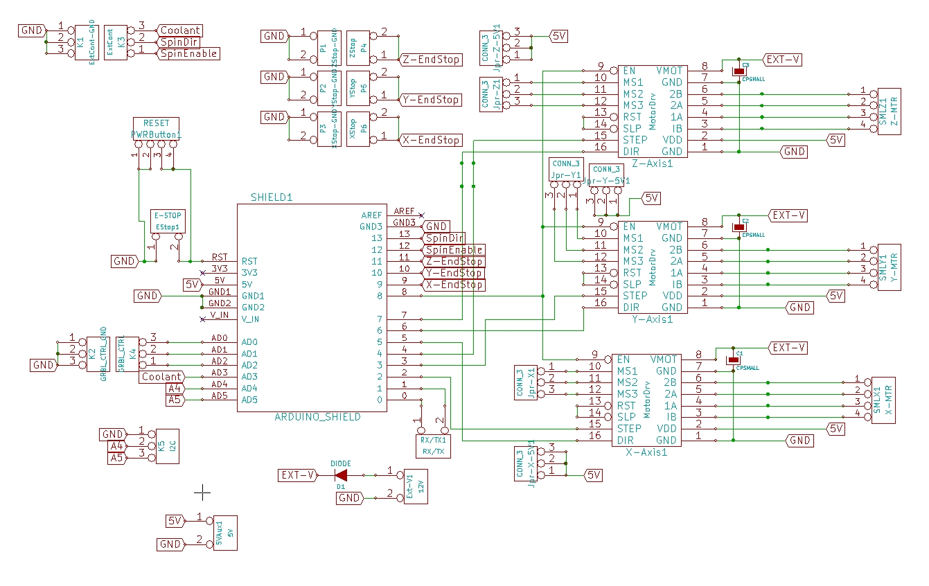
ниже схемка GBRL шилда по пинам
3д Printer 3D-OPEX-G3
Format: A4
Разрешение: 50 микрон
Крейсерские скорости печати: 110,200,250мм/сек
Hotend: Nautilus-1D (водяное охлаждение)
Сопло: 0,35mm
Сеть поддержка: IP, WiFi,client Octoprint(modified)
Format: A4
Разрешение: 50 микрон
Крейсерские скорости печати: 110,200,250мм/сек
Hotend: Nautilus-1D (водяное охлаждение)
Сопло: 0,35mm
Сеть поддержка: IP, WiFi,client Octoprint(modified)
-
Vikent
- Сообщения: 808
- Зарегистрирован: 31 янв 2019, 23:09
- Имя: Виктор
- Откуда: Королёв
- Благодарил (а): 31 раз
- Поблагодарили: 90 раз
Re: PetPull - cтанок для производства филамента из PET бутылок
А в чём сложность подключения термистора к плате CNC, и написания куска кода терморегулятора?
-
Robert Sa
- Сообщения: 578
- Зарегистрирован: 30 май 2017, 14:20
- Имя: Robert
- Откуда: Ереван
- Благодарил (а): 42 раза
- Поблагодарили: 62 раза
- Контактная информация:
Re: PetPull - cтанок для производства филамента из PET бутылок
для меня лично сложно:) нужен ПИД , ADC конвертер уровня, таблицы термисторов,ну итд,
самое главное все это пихуть в 328 чип, там маловато с памятью.
Для сварщика хочу использовать библ ШД - https://www.airspayce.com/mikem/arduino/AccelStepper/
Есть опасение что могу не поместиться в 32К флешке его...Требование к сварщику и точности работы ШД весьма суровые.
Стандартная библиотека с ИДЕ не рассчитана для управления двумя ШД, 1 ОК,с 2-я - меняется все к едерене фене со скоростями и шагами по не ясной, не описанной логике.
Только данная часть занимает порядка 5,5кб после компиляции.
- Вложения
-
- 2 motors.zip
- (808 байт) 275 скачиваний
3д Printer 3D-OPEX-G3
Format: A4
Разрешение: 50 микрон
Крейсерские скорости печати: 110,200,250мм/сек
Hotend: Nautilus-1D (водяное охлаждение)
Сопло: 0,35mm
Сеть поддержка: IP, WiFi,client Octoprint(modified)
Format: A4
Разрешение: 50 микрон
Крейсерские скорости печати: 110,200,250мм/сек
Hotend: Nautilus-1D (водяное охлаждение)
Сопло: 0,35mm
Сеть поддержка: IP, WiFi,client Octoprint(modified)
-
Vikent
- Сообщения: 808
- Зарегистрирован: 31 янв 2019, 23:09
- Имя: Виктор
- Откуда: Королёв
- Благодарил (а): 31 раз
- Поблагодарили: 90 раз
Re: PetPull - cтанок для производства филамента из PET бутылок
Robert Sa, ПИД нужен. Берётся готовый из примеров в сети. Места занимает мало. Обратная сторона медали - ручной подбор коэффициентов.
Таблица термисторов зачем? Про ADC тоже не понял.
Я на работу делал спайщик образцов плёнки - переделывал обычную "топалку". Какой там термистор - вообще данных нет. Погонял его на разных температурах в паре с термистором от хотенда при помощи тестового скетча. Когда разобрался с параметрами, написал рабочий скетч. Техзадание - управление нагревателем и катушкой пневмоклапана (привод сварочных губок) с удержанием заданной температуры и выдержкой времени пневмопривода. По температуре допуск +- 0,2 градуса, время - до 0,1сек. Параметры задаются тремя кнопками с выводом информации на LCD1602 (шестипроводное подключение) с переходом по паре менюшек. Есть запрет на запуск пневмо при старте и при переходах от температуры к температуре с задержкой на стабилизацию и с индикацией готовности парой светодиодов. Свободных пинов на модуле мини-про осталось вроде 4 шт. Всё это добро преспокойно разместилось в 168-м чипе.
А работу ШД можно вручную отписать. Меньше места займёт, чем с библиотекой.
Таблица термисторов зачем? Про ADC тоже не понял.
Я на работу делал спайщик образцов плёнки - переделывал обычную "топалку". Какой там термистор - вообще данных нет. Погонял его на разных температурах в паре с термистором от хотенда при помощи тестового скетча. Когда разобрался с параметрами, написал рабочий скетч. Техзадание - управление нагревателем и катушкой пневмоклапана (привод сварочных губок) с удержанием заданной температуры и выдержкой времени пневмопривода. По температуре допуск +- 0,2 градуса, время - до 0,1сек. Параметры задаются тремя кнопками с выводом информации на LCD1602 (шестипроводное подключение) с переходом по паре менюшек. Есть запрет на запуск пневмо при старте и при переходах от температуры к температуре с задержкой на стабилизацию и с индикацией готовности парой светодиодов. Свободных пинов на модуле мини-про осталось вроде 4 шт. Всё это добро преспокойно разместилось в 168-м чипе.
А работу ШД можно вручную отписать. Меньше места займёт, чем с библиотекой.
-
Robert Sa
- Сообщения: 578
- Зарегистрирован: 30 май 2017, 14:20
- Имя: Robert
- Откуда: Ереван
- Благодарил (а): 42 раза
- Поблагодарили: 62 раза
- Контактная информация:
Re: PetPull - cтанок для производства филамента из PET бутылок
1.термисторы , те что из китая, дешевые капли из стекла , весьма не линейные, нужна таблица как это сделано в 3д ботах.
2. ADC режим нужен для сканирования ТТХ не линейных термисторов и получения ADC уровня к реальному Т сопла.
Есть такая фича в прошивке марлина ,( активируется при желании в ручную) очень помогает уйти от "попугаев", ПЭТ не сильно прощает ошибки Т волочения
Находится: Configuration_adv.h
#define SHOW_TEMP_ADC_VALUES
Есть конечно и Термисторы с линейными ТТХ, но они стоят весьма не хило от 10-15$ каждый. Сними можно работать по 3-ем точкам
3д Printer 3D-OPEX-G3
Format: A4
Разрешение: 50 микрон
Крейсерские скорости печати: 110,200,250мм/сек
Hotend: Nautilus-1D (водяное охлаждение)
Сопло: 0,35mm
Сеть поддержка: IP, WiFi,client Octoprint(modified)
Format: A4
Разрешение: 50 микрон
Крейсерские скорости печати: 110,200,250мм/сек
Hotend: Nautilus-1D (водяное охлаждение)
Сопло: 0,35mm
Сеть поддержка: IP, WiFi,client Octoprint(modified)
-
Vikent
- Сообщения: 808
- Зарегистрирован: 31 янв 2019, 23:09
- Имя: Виктор
- Откуда: Королёв
- Благодарил (а): 31 раз
- Поблагодарили: 90 раз
Re: PetPull - cтанок для производства филамента из PET бутылок
Robert Sa, О какой нелинейности речь, если график китайского термистора - гипербола, как и у большинства существующих термопар? Или речь о нестабильности характеристик от экземпляра к экземпляру? Стоит ли так заморачиваться из-за пары градусов отклонения попугайной температуры от абсолютной? У каждого принтера свои попугаи, и ничего, печатают.
Всё равно подбирать температуру волочения к бутылкам разных цветов и производителей придется не по готовым "таблицам температур и бутылок", которых в природе не существует, а экспериментально. Да и при попытке повторить Ваш станок, желающие упрутся в ту же проблему качества термисторов с их попугаями. Главное чтобы попугаи стабильными были.
Всё равно подбирать температуру волочения к бутылкам разных цветов и производителей придется не по готовым "таблицам температур и бутылок", которых в природе не существует, а экспериментально. Да и при попытке повторить Ваш станок, желающие упрутся в ту же проблему качества термисторов с их попугаями. Главное чтобы попугаи стабильными были.
-
Robert Sa
- Сообщения: 578
- Зарегистрирован: 30 май 2017, 14:20
- Имя: Robert
- Откуда: Ереван
- Благодарил (а): 42 раза
- Поблагодарили: 62 раза
- Контактная информация:
Re: PetPull - cтанок для производства филамента из PET бутылок
Именно речь о ТТХ от экземпляра до экземпляра, мы говорим не о термопаре, а о термо сопротивлении(термистор).
По заморочкам - да, стоит так как у меня как пример волочится при 172-186Ц разные ПЭТ, у многих др. здесь аж 260-270Ц. разница весьма ощутимая я думаю так как при Т 260Ц мы выходим на точку плавления ПЭТ, а при волочении у нас нет плавления , есть только размягчение ленты... Это совершенно разные физ состояния полимера.
Если нет желания видеть правильную Т на дисплее, то нет вопросов, можно и в "попугаях" измерять все:)) Только не надо писать что там "Ц":))) Можно сразу написать "Попугай"
Я все делаю для того чтоб меня понимали разные люди сразу, в "попугаях" как то меня не понимают:))
Ниже теоретические графики разных термопар и я чет не увидел никаких гипербоп... четкая линейность (линейная зависимость)
Мы можем об этом спорить 1000 лет, но думаю не стоит оно этого и тем более здесь:)
- Вложения
-
- cats.jpg (108.54 КБ) 4800 просмотров
3д Printer 3D-OPEX-G3
Format: A4
Разрешение: 50 микрон
Крейсерские скорости печати: 110,200,250мм/сек
Hotend: Nautilus-1D (водяное охлаждение)
Сопло: 0,35mm
Сеть поддержка: IP, WiFi,client Octoprint(modified)
Format: A4
Разрешение: 50 микрон
Крейсерские скорости печати: 110,200,250мм/сек
Hotend: Nautilus-1D (водяное охлаждение)
Сопло: 0,35mm
Сеть поддержка: IP, WiFi,client Octoprint(modified)
-
Vikent
- Сообщения: 808
- Зарегистрирован: 31 янв 2019, 23:09
- Имя: Виктор
- Откуда: Королёв
- Благодарил (а): 31 раз
- Поблагодарили: 90 раз
Re: PetPull - cтанок для производства филамента из PET бутылок
Это скорее уже не разброс качества термисторов, а неправильно выбранные настройки в прошивке. А меньшая разница очень легко получается только из-за неправильно подобранных параметров, используемых в скетче при пересчёте температуры. Как правило, никто не меняет стоящие там по умолчанию для идеальных условий. А между тем имеет значение, какое сопротивление имеет конкретный термистор при, скажем, 25 градусах (отправная точка в формулах пересчёта сопротивления в температуру), и какое реальное (а не по маркировке) сопротивление имеет дополнительный резистор, использующийся в цепи термистора. Только эти два значения, прописанные в скетче по умолчанию а не по факту, легко унесут расчётную температуру на десяток-другой и более градусов от реальной, особенно в верхнем диапазоне температур, когда изменение сопротивления термистора на градус температуры минимально. А есть ещё третий параметр, который подбирается так же индивидуально. В моём случае я всё измерял тестером и вбивал в скетч реальные значения. Это позволяет нивелировать проблемы с нестабильностью качества китайских термисторов. Мне это позволило использовать встроенный в нагреватель "родной" термодатчик, параметры которого были вообще неизвестны, и при этом получить хорошие показатели точности. Проверял и китайским термистором, предварительно обмерянным тестером, и фирменным пирометром. Вот и все заморочки.
-
Robert Sa
- Сообщения: 578
- Зарегистрирован: 30 май 2017, 14:20
- Имя: Robert
- Откуда: Ереван
- Благодарил (а): 42 раза
- Поблагодарили: 62 раза
- Контактная информация:
Re: PetPull - cтанок для производства филамента из PET бутылок
Для того чтоб исключить все, настраиваю таблицы. Принцип измерения разными термометрами, поверки показал на 58 странице
3д Printer 3D-OPEX-G3
Format: A4
Разрешение: 50 микрон
Крейсерские скорости печати: 110,200,250мм/сек
Hotend: Nautilus-1D (водяное охлаждение)
Сопло: 0,35mm
Сеть поддержка: IP, WiFi,client Octoprint(modified)
Format: A4
Разрешение: 50 микрон
Крейсерские скорости печати: 110,200,250мм/сек
Hotend: Nautilus-1D (водяное охлаждение)
Сопло: 0,35mm
Сеть поддержка: IP, WiFi,client Octoprint(modified)
-
Vikent
- Сообщения: 808
- Зарегистрирован: 31 янв 2019, 23:09
- Имя: Виктор
- Откуда: Королёв
- Благодарил (а): 31 раз
- Поблагодарили: 90 раз
Re: PetPull - cтанок для производства филамента из PET бутылок
Это не тот график. Если по вертикальной оси взять сопротивление термистора, то график для термистора с отрицательным ТКС, каковым и является китайский термистор, используемый в большинстве китайских же хотендов, будет гиперболой.
-
Robert Sa
- Сообщения: 578
- Зарегистрирован: 30 май 2017, 14:20
- Имя: Robert
- Откуда: Ереван
- Благодарил (а): 42 раза
- Поблагодарили: 62 раза
- Контактная информация:
Re: PetPull - cтанок для производства филамента из PET бутылок
Согласен, только выше вы упомянули о термопаре с гиперболой..Термопара генерит напряжение( потенциал) а термистор меняет свой внутренний сопр, разница ведь огромная...
Но не суть, все остается на своих местах и данные дешевые термисторы не являются линейными.Не могу снести это мнение из себя так как практически сталкивался и сталкиваюсь с данной данностью каждый раз когда приходится менять по той или иной причине термисторы в 3д ботах.
Каждый раз получаю новую таблицу для нового термистора и там есть смещения от последней при условии что шунт (подтяжка) на шилде не меняется.
Отнимает 1 час времени, но оно стоит того,поверьте на слово...
3д Printer 3D-OPEX-G3
Format: A4
Разрешение: 50 микрон
Крейсерские скорости печати: 110,200,250мм/сек
Hotend: Nautilus-1D (водяное охлаждение)
Сопло: 0,35mm
Сеть поддержка: IP, WiFi,client Octoprint(modified)
Format: A4
Разрешение: 50 микрон
Крейсерские скорости печати: 110,200,250мм/сек
Hotend: Nautilus-1D (водяное охлаждение)
Сопло: 0,35mm
Сеть поддержка: IP, WiFi,client Octoprint(modified)
-
Vikent
- Сообщения: 808
- Зарегистрирован: 31 янв 2019, 23:09
- Имя: Виктор
- Откуда: Королёв
- Благодарил (а): 31 раз
- Поблагодарили: 90 раз
Re: PetPull - cтанок для производства филамента из PET бутылок
Подтяжка не меняется, но меняется термистор, и новый имеет другое сопротивление. Измерить его и вбить данные в скетч займет времени гораздо менее часа.
-
Robert Sa
- Сообщения: 578
- Зарегистрирован: 30 май 2017, 14:20
- Имя: Robert
- Откуда: Ереван
- Благодарил (а): 42 раза
- Поблагодарили: 62 раза
- Контактная информация:
Re: PetPull - cтанок для производства филамента из PET бутылок
Я использую марлин для ПЭТПУЛ-а, там по любому надо составлять таблицу для новых термисторов если не хотим попугаев.
Управляется волочение g-code-ом:)
3д Printer 3D-OPEX-G3
Format: A4
Разрешение: 50 микрон
Крейсерские скорости печати: 110,200,250мм/сек
Hotend: Nautilus-1D (водяное охлаждение)
Сопло: 0,35mm
Сеть поддержка: IP, WiFi,client Octoprint(modified)
Format: A4
Разрешение: 50 микрон
Крейсерские скорости печати: 110,200,250мм/сек
Hotend: Nautilus-1D (водяное охлаждение)
Сопло: 0,35mm
Сеть поддержка: IP, WiFi,client Octoprint(modified)
-
live15
- Сообщения: 53
- Зарегистрирован: 09 май 2020, 16:20
- Имя: Alex
- Благодарил (а): 4 раза
- Поблагодарили: 3 раза
Re: PetPull - cтанок для производства филамента из PET бутылок
Очень клёво, особенно метод заточки подшипников. Это самое главное.
