VE pribor + Станок для изготовления филамента из пластиковых бутылок.
Модератор: Robert Sa
- 
				serverxp
 - Сообщения: 36
 - Зарегистрирован: 17 мар 2021, 16:08
 - Имя: serverxp
 - Благодарил (а): 5 раз
 - Поблагодарили: 6 раз
 
Re: VE pribor + Станок для изготовления филамента из пластиковых бутылок.
наконец то дособирал на макетке! в процессе тестов обнаружил небольшой глюк. на скорости U9 (резистор в крайнем положении) наблюдается нестабильная работа! проскакивает U8 скорость мотор рывками работает! на U1-U8 работает стабильно!
			
									
						- 
				serverxp
 - Сообщения: 36
 - Зарегистрирован: 17 мар 2021, 16:08
 - Имя: serverxp
 - Благодарил (а): 5 раз
 - Поблагодарили: 6 раз
 
Re: VE pribor + Станок для изготовления филамента из пластиковых бутылок.
как я понял датчик ленты стоит до хотенда. отсюда возникает вопрос при окончании ленты срабатывает датчик и мотор останавливается. хватает ли натяжеиния ленты чтобы хвост прошол через хотенд?
			
									
						- 
				vladimirV
 - Сообщения: 284
 - Зарегистрирован: 14 окт 2018, 07:58
 - Имя: Владимир
 - Благодарил (а): 6 раз
 - Поблагодарили: 87 раз
 
Re: VE pribor + Станок для изготовления филамента из пластиковых бутылок.
Возможно, неисправен переменный резистор или подобрать ток на драйвере двигателя.
Лента останавливается. (планировалось стыковка с новой лентой). Можно поставить датчик филамента после хотенда.
- 
				serverxp
 - Сообщения: 36
 - Зарегистрирован: 17 мар 2021, 16:08
 - Имя: serverxp
 - Благодарил (а): 5 раз
 - Поблагодарили: 6 раз
 
Re: VE pribor + Станок для изготовления филамента из пластиковых бутылок.
Оказалось намного проще. Кондеры б/у выпаивал со старой материнки. Увеличил емкость глюк пропал. Тестировал в холостую. 
Единственное неудобно запускать нужно держать датчик ленты чтобы поднять температуру до нужной минималки чтобы протянуть начало ленты!
Хотелось бы чтобы в начале запуска не участвовал датчик ленты! Можно конечно поставить тумблер для начала работы! Но его можно и забыть отключить!
Автору респект дельный проект!
			
									
						Единственное неудобно запускать нужно держать датчик ленты чтобы поднять температуру до нужной минималки чтобы протянуть начало ленты!
Хотелось бы чтобы в начале запуска не участвовал датчик ленты! Можно конечно поставить тумблер для начала работы! Но его можно и забыть отключить!
Автору респект дельный проект!
- 
				vladimirV
 - Сообщения: 284
 - Зарегистрирован: 14 окт 2018, 07:58
 - Имя: Владимир
 - Благодарил (а): 6 раз
 - Поблагодарили: 87 раз
 
Re: VE pribor + Станок для изготовления филамента из пластиковых бутылок.
Спасибо за добрые слова. Рад, что у Вас все получилось! 
Спойлер
      
			
									
						Можно попробовать поставить направляющую шпильку. Она не даст ленте отходить от датчика, во время начальной протяжки.
- 
				Robert Sa
 - Сообщения: 578
 - Зарегистрирован: 30 май 2017, 14:20
 - Имя: Robert
 - Откуда: Ереван
 - Благодарил (а): 42 раза
 - Поблагодарили: 62 раза
 - Контактная информация:
 
Re: VE pribor + Станок для изготовления филамента из пластиковых бутылок.
vladimirV, 
Володь приветствую, прости что все время беспокою своими вопросами тебя.
Подскажи пож, как и чем ты сделал канавки на шестерне фидера , много ли попортил их или сразу получил результат?
Если можно покажи инструмент для создания канавки.
Уж очень удачно оно у тебя получилось, друзья мои не могут сразу такое получить на коленках.
С Уважением!
			
									
						Володь приветствую, прости что все время беспокою своими вопросами тебя.
Подскажи пож, как и чем ты сделал канавки на шестерне фидера , много ли попортил их или сразу получил результат?
Если можно покажи инструмент для создания канавки.
Уж очень удачно оно у тебя получилось, друзья мои не могут сразу такое получить на коленках.
С Уважением!
3д Printer 3D-OPEX-G3
Format: A4
Разрешение: 50 микрон
Крейсерские скорости печати: 110,200,250мм/сек
Hotend: Nautilus-1D (водяное охлаждение)
Сопло: 0,35mm
Сеть поддержка: IP, WiFi,client Octoprint(modified)
						Format: A4
Разрешение: 50 микрон
Крейсерские скорости печати: 110,200,250мм/сек
Hotend: Nautilus-1D (водяное охлаждение)
Сопло: 0,35mm
Сеть поддержка: IP, WiFi,client Octoprint(modified)
- 
				vladimirV
 - Сообщения: 284
 - Зарегистрирован: 14 окт 2018, 07:58
 - Имя: Владимир
 - Благодарил (а): 6 раз
 - Поблагодарили: 87 раз
 
Re: VE pribor + Станок для изготовления филамента из пластиковых бутылок.
Robert Sa
Приветствую. Мне наоборот приятно наше общение.
Канавку на шестерне делал резьбовым резцом на токарном станке. Как-то, в 80-х годах купил списанный школьный ТВ-4 и восстановил его. С тех пор и пользуюсь.
Спойлер
      
Спойлер
      
Можно попробовать (у кого нет доступа к токарному станку) зажать шестерню в сверлильном патроне и подвести заточенный резец (можно самокал), зажатый в тисках.
			
									
						Приветствую. Мне наоборот приятно наше общение.
Канавку на шестерне делал резьбовым резцом на токарном станке. Как-то, в 80-х годах купил списанный школьный ТВ-4 и восстановил его. С тех пор и пользуюсь.
Re: VE pribor + Станок для изготовления филамента из пластиковых бутылок.
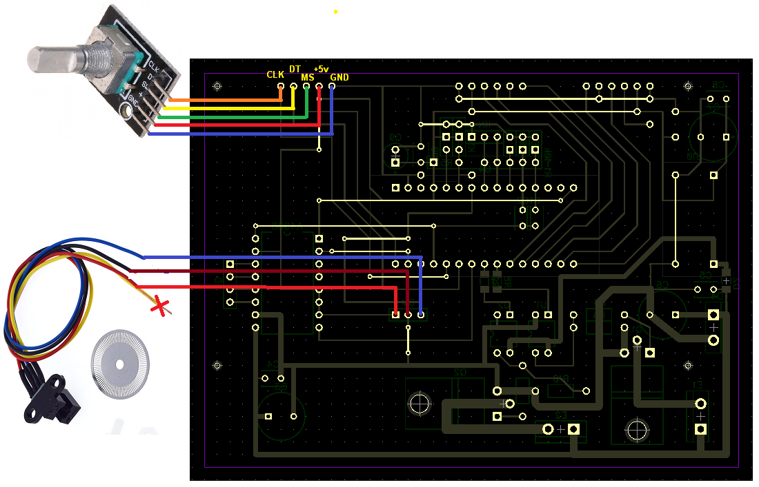
Владимир, доброго времени. Пришли платы из Китая по Вашему герберу, возникло пару вопросов) Монтаж компонентов осуществляется с чистой стороны?Ткните плиз в схему и прошивку под этот гербер, а то что-то не сходится...
							- Вложения
 - 
			
		
				
- плата.png (110.34 КБ) 4408 просмотров
 
 
- 
				vladimirV
 - Сообщения: 284
 - Зарегистрирован: 14 окт 2018, 07:58
 - Имя: Владимир
 - Благодарил (а): 6 раз
 - Поблагодарили: 87 раз
 
Re: VE pribor + Станок для изготовления филамента из пластиковых бутылок.
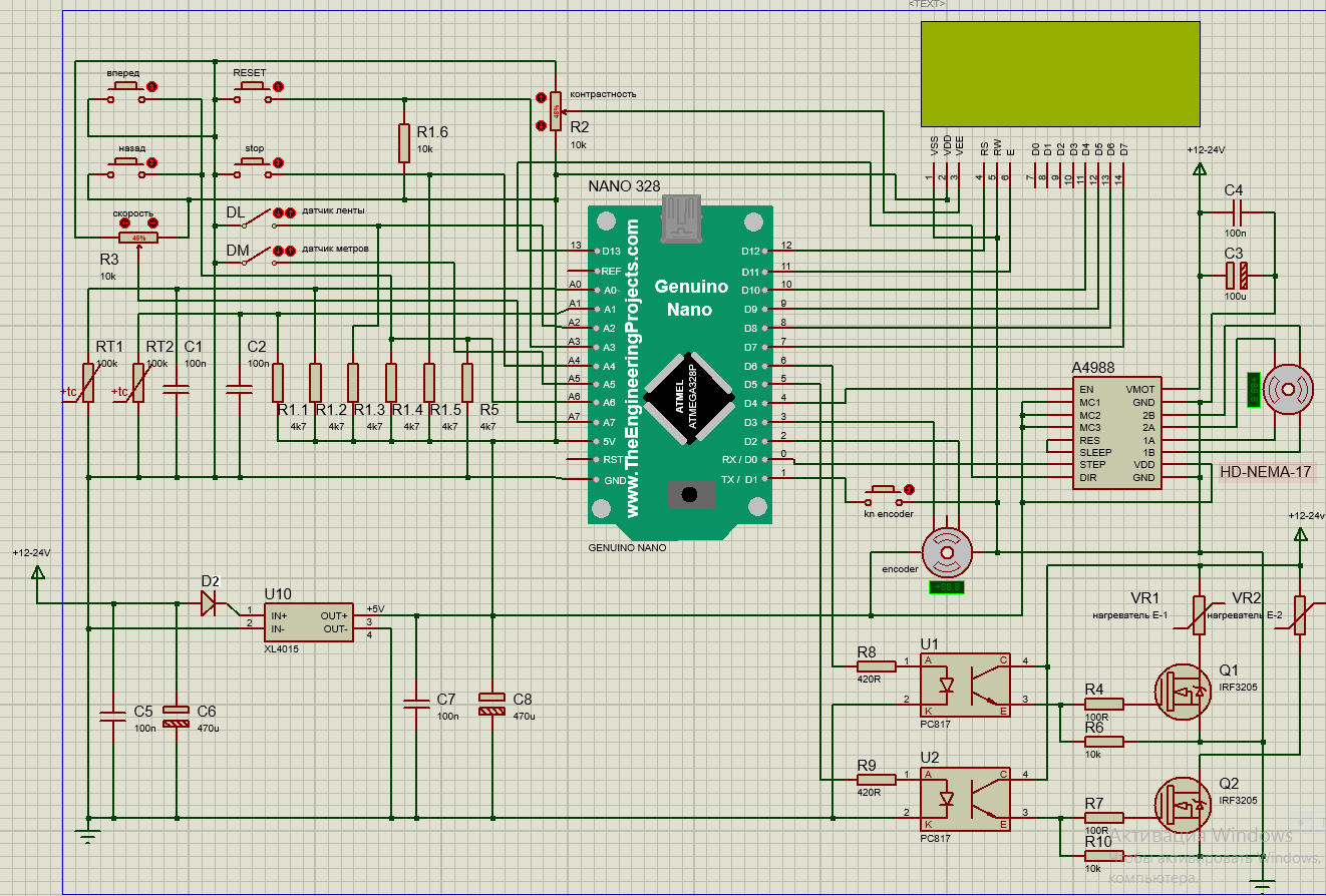
Я собирал на монтажной плате.
Спойлер
       
А под печатную плату расположение такое:
Спойлер
      
Не забывайте, что перед установкой ардуино Nano нужно обязательно выставить 5 вольт на выходе стабилизатора U10. Питание подается сразу  на Pin-5v, минуя внутренний стабилизатор ардуинки.
			
									
						А под печатную плату расположение такое:
Re: VE pribor + Станок для изготовления филамента из пластиковых бутылок.
большое спасибо, Владимир, за оперативный и развернутый ответ 
  D2 на плате я так понимаю это D1 на схеме? а что за диод и для чего он?
			
									
						Re: VE pribor + Станок для изготовления филамента из пластиковых бутылок.
да, и на плате присутствует конденсатор С9 и С10, а на схеме их нет...
			
									
						Re: VE pribor + Станок для изготовления филамента из пластиковых бутылок.
сборка идет по маленьку 
							- Вложения
 - 
			
		
				
- плата сборка.png (107.04 КБ) 3631 просмотр
 
 
- 
				vladimirV
 - Сообщения: 284
 - Зарегистрирован: 14 окт 2018, 07:58
 - Имя: Владимир
 - Благодарил (а): 6 раз
 - Поблагодарили: 87 раз
 
Re: VE pribor + Станок для изготовления филамента из пластиковых бутылок.
D2(D1) защитный диод (1А) от переплюсовки.
Конденсатор С9 47мкф, С10 0.1мкф- дополнительные перед ардуино , от помех.
Re: VE pribor + Станок для изготовления филамента из пластиковых бутылок.
Владимир, я уже Вам надоела со своими вопросами) но они есть) как подключить энкодер? как подключить счетчик ленты? нарисуйте пожалуйста 
			
									
						