Я думаю что вы прав. Можете мне посоветовать как это исправить? Я не могу увеличить диаметр прутка потом он бы опять трудно проходил трубкой боудена.
PetPull - cтанок для производства филамента из PET бутылок
Модератор: Robert Sa
-
Самодельник
- Сообщения: 5
- Зарегистрирован: 16 ноя 2021, 18:00
Re: PetPull - cтанок для производства филамента из PET бутылок
Re: PetPull - cтанок для производства филамента из PET бутылок
Самый надёжный способ - заменить боуден на директ. Тогда не надо будет уменьшать диаметр прутка. У меня до того как отработаласть технология спайки в трубке боудена застревали периодически именно швы, сам пруток проходил без проблем. После установки директа застряло один раз - забитолось сопло (остатки клея скорее всего). Принтер - Ender 3, вторая ось Z не стоит.Самодельник писал(а): ↑20 ноя 2021, 15:17Я думаю что вы прав. Можете мне посоветовать как это исправить? Я не могу увеличить диаметр прутка потом он бы опять трудно проходил трубкой боудена.
Менее радикальный способ - попробовать либо установить на штатный механизм новый рычаг с регулировкой прижима, либо поставить механизм с двумя подающими шестернями (dual drive).
Но я бы рекомендовал именно директ. Масса вариантов на thingiverse.
-
Nick73
- Сообщения: 88
- Зарегистрирован: 01 дек 2021, 12:30
- Имя: Николай
- Благодарил (а): 3 раза
- Поблагодарили: 1 раз
Re: PetPull - cтанок для производства филамента из PET бутылок
Zneipas, Здравствуйте, как можно связаться с вами? личниые сообщения сайт не дает отправить.
- Alex Post
- Сообщения: 7028
- Зарегистрирован: 11 янв 2017, 17:22
- Имя: Александр
- Откуда: Брест, РБ
- Благодарил (а): 333 раза
- Поблагодарили: 822 раза
- Контактная информация:
Re: PetPull - cтанок для производства филамента из PET бутылок
Дает. Просто нужно правила читать: личка открывается после первого одобренного сообщения.
Prusa i3 rework - трудится с 2015 года
Черно-оранжевый 3D-SPrinter 232 - https://3deshnik.ru/forum/viewtopic.php?f=21&t=393
Черно-оранжевый 3D-SPrinter 232 - https://3deshnik.ru/forum/viewtopic.php?f=21&t=393
-
Самодельник
- Сообщения: 5
- Зарегистрирован: 16 ноя 2021, 18:00
Re: PetPull - cтанок для производства филамента из PET бутылок
Спасибо за помощь. Я купил БМГ dual drive и уже печатаю без проблем. Но ещё один вопрос у меня. Что делать чтобы в прутке не было грязи которая возникает в хотэнде при протяжке ленты.
Всем спасибо за большую помощь и желаю много успехов в переработке пластика.
Всем спасибо за большую помощь и желаю много успехов в переработке пластика.
-
Zneipas
- Сообщения: 302
- Зарегистрирован: 20 ноя 2019, 14:36
- Благодарил (а): 112 раз
- Поблагодарили: 83 раза
Re: PetPull - cтанок для производства филамента из PET бутылок
Гигиена переработки обеспечивает чистый пруток. Отсутствие остатков в бутылках, клея от этикеток, грязи и пыли даст Вам чистый пруток. Концепция автоматического резака была придумана как раз для того чтобы обеспечить чистоту лент. Также повышенный до 0,6мм диаметр сопла принтера помогает не замечать грязь внутри прутка.
Re: PetPull - cтанок для производства филамента из PET бутылок
Всем доброго времени суток. Собрал я плату контролера. все номиналы сопротивлений, транзисторов и конденсаторов согласно схемы впаял. Прошил прошивку (все как по инструкции с очисткой епром) 2021.11.15_StanokDlyaPET_Butilok.ino.eightanaloginputsV3.34.hex, экранчик засветился но контраста не хватало, решил я через меню его добавить и тут меня поджидал облом. Из кнопок управления отвечают только "Влево" работает как "увеличить значение" и "Вправо" работает как "передвижение по пунктам меню". То листать меню и добавлять значение я могу а вот остальные не работают. Прозвонил всю цепь, проверил номиналы сопротивлений 4.7К бес толку! Тогда решил посмотреть какие уровни сама ардуинка получает от кнопок. На скорую руку сварганил скетч.
//Может кому понадобится
Спойлер
Ну и вот что я получил на выходе.
Теперь Вопрос?
Как подружить прошивку которая в HEX файле с данными значениями?
Фото платы на всякий случай.
Спойлер
//Может кому понадобится
Верх=463
||
Центр=202
Лево=290 || || || Право =143
||
Низ=90
||
Центр=202
Лево=290 || || || Право =143
||
Низ=90
Теперь Вопрос?
Как подружить прошивку которая в HEX файле с данными значениями?
Фото платы на всякий случай.
-
Zneipas
- Сообщения: 302
- Зарегистрирован: 20 ноя 2019, 14:36
- Благодарил (а): 112 раз
- Поблагодарили: 83 раза
Re: PetPull - cтанок для производства филамента из PET бутылок
В спойлере первого сообщения есть решение Вашей беды. Почему никто не читает FAQ ? Может его цветом выделить....))))) R1 - 47K... Не 4K7 , а 47K !
-
mekong
- Сообщения: 94
- Зарегистрирован: 16 ноя 2017, 14:48
- Благодарил (а): 1 раз
- Поблагодарили: 13 раз
Re: PetPull - cтанок для производства филамента из PET бутылок
Можно но не факт что поможет. К стати все равно глючить может. У меня с переменным успехом работает, видно от погоды на луне ну или окружающей температуры зависит....
-
Zneipas
- Сообщения: 302
- Зарегистрирован: 20 ноя 2019, 14:36
- Благодарил (а): 112 раз
- Поблагодарили: 83 раза
Re: PetPull - cтанок для производства филамента из PET бутылок
Гляньте в сервисном меню. Что там кнопки показывают? Ну и фото платы с двух сторон
-
Nahodchiviy
- Сообщения: 1
- Зарегистрирован: 26 дек 2021, 15:47
- Имя: Даниил
Re: PetPull - cтанок для производства филамента из PET бутылок
Добрый день Zneipass, собрал вашу схему, прошил ардуино , при включении на дисплее отображаются только прямоугольники, прошу дать совет в чем я мог ошибиться и как это можно исправить.
С уважением, Даниил.
С уважением, Даниил.
-
sn00pi
- Сообщения: 27
- Зарегистрирован: 28 дек 2021, 13:32
- Имя: Николай
- Откуда: РБ. Новополоцк
- Благодарил (а): 6 раз
- Поблагодарили: 4 раза
Re: PetPull - cтанок для производства филамента из PET бутылок
Припаяйте подстроечный резистор на ноги VDD,VO(средняя нога резистора),RW, и подкорректируйте контрастность механическим путём.Nahodchiviy писал(а): ↑26 дек 2021, 16:55при включении на дисплее отображаются только прямоугольники, прошу дать совет в чем я мог ошибиться и как это можно исправить.
-
sn00pi
- Сообщения: 27
- Зарегистрирован: 28 дек 2021, 13:32
- Имя: Николай
- Откуда: РБ. Новополоцк
- Благодарил (а): 6 раз
- Поблагодарили: 4 раза
Re: PetPull - cтанок для производства филамента из PET бутылок
Добрый день, Zneipas.
Повторил Вашу схему PetPull 2.
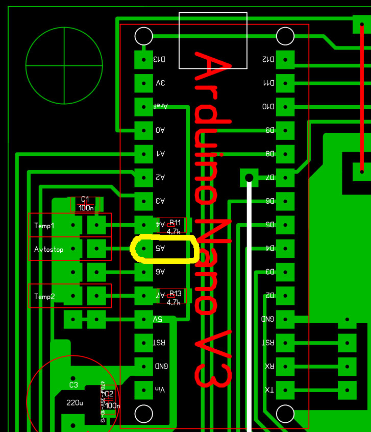
По Вашей электрической схеме: прошу добавить подтягивающий резистор на ногу А5 (эндстоп). Без него ардуинка активно ловит любые наводки. На готовой самодельной плате рекомендую всем (даже не использующим эндстоп) припаять резистор на 10К.
И еще вопрос: Функционал вроде не обязательный, но во второй версии станка счетчик метров считает в попугаях. По Вашей инструкции пробовал менять количество шагов в настройках, но они влияют только на скорость намотки.
Повторил Вашу схему PetPull 2.
По Вашей электрической схеме: прошу добавить подтягивающий резистор на ногу А5 (эндстоп). Без него ардуинка активно ловит любые наводки. На готовой самодельной плате рекомендую всем (даже не использующим эндстоп) припаять резистор на 10К.
И еще вопрос: Функционал вроде не обязательный, но во второй версии станка счетчик метров считает в попугаях. По Вашей инструкции пробовал менять количество шагов в настройках, но они влияют только на скорость намотки.
Re: PetPull - cтанок для производства филамента из PET бутылок
Я печатаю ПЭТ из бутылок с помощью более длинного L4K pro с экструдером clone bondtech и clone e3dv6 также при прямой экструзии без отклонения от 235º. Хотя я думаю, что ключом к успеху является максимально плотное соединение, чтобы оно хорошо удерживало ПЭТ бутылок.
YA pechatayu PET iz butylok s pomoshch'yu boleye dlinnogo L4K pro s ekstruderom clone bondtech i clone e3dv6 takzhe pri pryamoy ekstruzii bez otkloneniya ot 235º. Khotya ya dumayu, chto klyuchom k uspekhu yavlyayetsya maksimal'no plotnoye soyedineniye, chtoby ono khorosho uderzhivalo PET butylok.
YA pechatayu PET iz butylok s pomoshch'yu boleye dlinnogo L4K pro s ekstruderom clone bondtech i clone e3dv6 takzhe pri pryamoy ekstruzii bez otkloneniya ot 235º. Khotya ya dumayu, chto klyuchom k uspekhu yavlyayetsya maksimal'no plotnoye soyedineniye, chtoby ono khorosho uderzhivalo PET butylok.
