
- Спайщик.jpg (99.62 КБ) 69999 просмотров
Приветствую всех.
Немного предыстории:
Как только в доме появился принтер, в голове стала витать мысль. Что пока научусь пользоваться им, разорюсь на покупке прутка. А ведь семейный бюджет (ЖАБА) неохотно располагает к взрослому баловству. Баловство, это то, что не приносит доход, а время отнимает. В простонародье Хобби.
Пролистав кучу информации в просторах интернета, решил попробовать получать пруток по технологии
PetPull с соседней темы. Все получилось, и
появился станок по получению прутка из PET бутылок. Теперь бюджет спокоен, и за долгие годы ни копейки не ушло на пруток.
Далее возник вопрос, а как спаивать эти куски прутка по 5 - 10 метров и наматывать на катушку? Разные варианты и версии НЕ всегда оказывались рабочие, и мне подошел
вариант спаивания тефлоном с быстрым охлаждением на элементе пельтье. Но и в нем есть свои недостатки.
А в тоже время в соседних темах усиленно обсуждались варианты альтернативной спайки. И Владимир выложил на всеобщее обозрение рабочую версию своего спайщика. Чем очень благодарен ему за выложенные исходники, которые тоже можно найти в
соседней теме форума.
Теперь сама суть темы:
Не долго думая, но долго реализовывая, наконец то
собрал и отладил свою версию спайщика. Принципиальным отличием данного устройства от устройства Владимира является зона спайки и охлаждения. Что повлекло за собой некоторое отличие электрической схемы, полностью перерисованного корпуса. И полная модификация и оптимизация прошивки. Не все так легко дается как кажется,
о проблемах спаивания можно посмотреть здесь.
На данный момент существует версия
"МАКСИ".

Спойлер
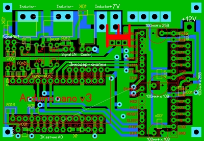
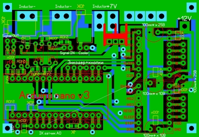
Версия "МАКСИ" Вид, плата, схема, блок схема.

- Spayshik_2 v64.png (111.39 КБ) 70168 просмотров

- Схема.JPG (113.16 КБ) 69732 просмотра
Схема спайщика
Блок схема
Схема в LAY от Дмитрия
Плата, аналог CNC Shild V4
В данной версии платы разводились мной, для компактности размеров и впихивания не впихуемого.

Спойлер
Комплектующие версии "МАКСИ"

- Список 2.png (185.43 КБ) 69732 просмотра
Список комплектующих для заказа, если плату управления будете паять сами. С примерными ссылками.
Список комплектующих полностью из готовых китайских плат.

Спойлер
Токарные работы. Блок охлаждения и трубки.
Трубка спайки и охлаждения

- Трубка.jpg (9.21 КБ) 69999 просмотров
Фторопластовый стержень или пластина, для колечек 6х3мм

- Фторопласт.jpg (4.08 КБ) 69949 просмотров
Трубку латунную делал из вилки ССИ-024 (ССИ-025)

- ССИ025.jpg (4.49 КБ) 69949 просмотров
Блок охлаждения
Ознакомление с токарными работами

Спойлер
Инструкции по сборке

Спойлер
Видео по сборке

Спойлер
Файлы для печати
Файлы для печати, если плату управления будете паять сами.
Файлы для печати, если паять полностью из готовых китайских плат.

Спойлер
Файлы для прошивки
Добавлены версии прошивки.
Spaishik_Original.ino.hex - версия для самостоятельно изготовленной платы по схеме в LAY.
Spaishik_CNC_shild.ino.hex - старая версия, с управлением от внешнего намотчика, для CNC шилда.
Spaishik_V5_3M_RU.ino.hex - новая версия, для намотчика от спайщика, для CNC шилда.
Spaishik_V5_3M_EN.ino.hex - тоже самое, только английская версия, для CNC шилда.
ВНИМАНИЕ! При переходе на новую версию потребуется ввод нового кода. А так же при переходе с новой версии на старую.
Две версии загрузчика hex файлов. Скорость COM порта зависит от платы, 56700 или 115200.
Для получения кода обращаться в личку на форуме или в Tелеграм
https://t.me/ahelper1
Видео: Прошивка hex-файла в Ардуино НАНО
Для получения кода (только после просмотра видео "Прошивка hex-файла в Ардуино НАНО"), обращаться в личку на форуме или в Tелеграм https://t.me/ahelper1
Хочу предупредить желающих повторить, что минимальные затраты на данный момент (придется потратится), на комплектующие версии "МАКСИ" > 5000р. Это без учета материалов для печати. Мною уже потрачено больше общей суммы, и поэтому я не мог бросить проект и не довести его до логического конца.

Спойлер
КИТ набор и оценка затрат на спайщик
Спасибо тестерам товарищам в подготовке списка данной темы.